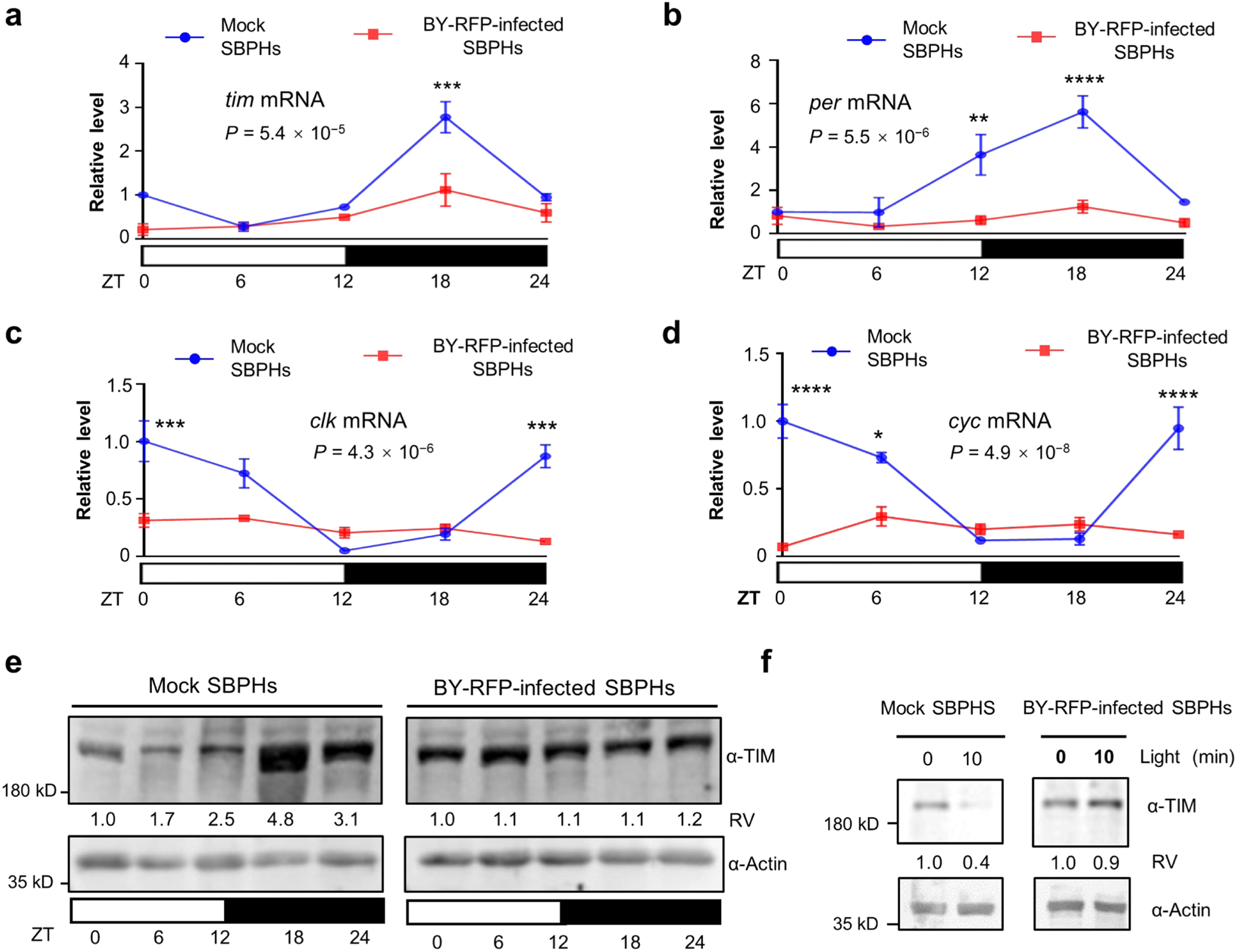
Fig. 3: BYSMV infection disrupts the TIM oscillation and circadian rhythms by inhibiting light-dependent TIM degradation.
From: A plant cytorhabdovirus modulates locomotor activity of insect vectors to enhance virus transmission

a–d RT-qPCR analyzing the relative levels of tim (a), per (b), clk (c), and cyc (d) mRNAs in the mock-treated or BY-RFP-infected SBPHs under LD cycles. The results are nomalized to the accumulation of mRNA at ZT0 of mock-treated SBPHs that was set as 1. The SBPH actin1 gene served as an endogenous control. The error bars indicate SEM (n = 3 biologically independent experiments, 20 SBPHs per experiment). Two-way ANOVA followed by Tukey’s test was performed to investigate the main effects of BY-RFP infection on mRNA levels. Differences were considered significant at P < 0.05. Asterisks indicate significant differences between mock-treated and BY-RFP-infected SBPHs at the same indicated time points. *P < 0.05, **P < 0.01, ***P < 0.001, and ****P < 0.0001. e Immunoblotting analyzing accumulation of the TIM protein in the mock or BY-RFP-infected SBPHs under LD cycles. f Immunoblotting analyzing accumulation of the TIM protein in dissected heads of mock- or BY-RFP-infected SBPHs treated with 0- and 10-min light after ZT15. e, f the TIM protein was detected with anti-TIM antibodies. Actin was detected with anti-Actin antibodies as a loading control. Relative values (RV) of TIM were calculated from band densities and normalize to against Actin accumulation (TIM/Actin). The values in the ZT24 acted as 1. These experiments were repeated three times independently with similar results. Source data are provided as the Source Data file.