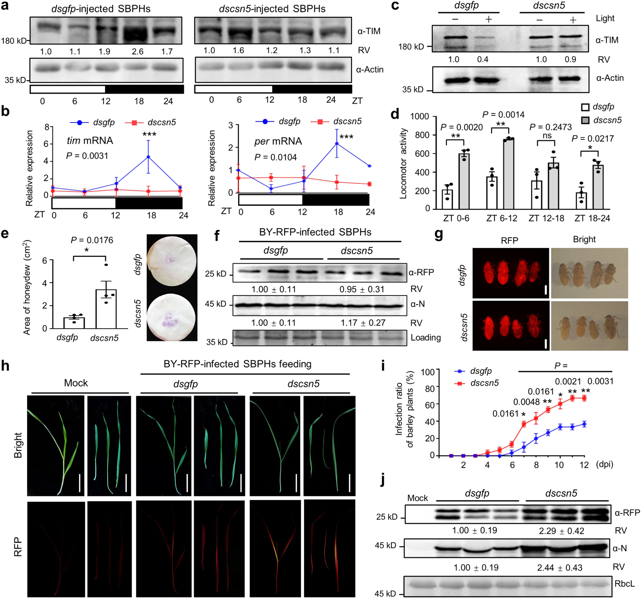
Fig. 5: Knockdown of LsCSN5 inhibits TIM oscillation and improves virus transmission capacity of SBPHs.
From: A plant cytorhabdovirus modulates locomotor activity of insect vectors to enhance virus transmission

a Immunoblotting analyzing accumulation of TIM in SBPHs under LD cycles. Actin served as loading control. Relative values (RV) were calculated from band densities. ZT0 values acted as 1. b RT-qPCR analyzing relative levels of tim and per transcripts in a. Accumulation at ZT0 of dsgfp-treated SBPHs served as 1. Actin1 served as endogenous control. Error bars indicates SEM (n = 3 independent experiments, 20 SBPHs per repeat). Two-way ANOVA followed by Tukey’s test was used to investigate main effects of dscsn5 on tim and per. Asterisks indicate significant differences between dsgfp and dscsn5-treatment at same points. ***P < 0.001. c Immunoblotting analyzing accumulation of TIM in SBPHs treated with 0- or 10-min light. Actin served as loading control. d Locomotor activity indicated by total activity counts (y axis) of 32 insects in 6 h. Error bars indicate SEM (n = 3 independent experiments, 32 SBPHs per repeat). Two-way ANOVA was performed to investigate effects of dscsn5 on insect activity (P = 2.7 × 10−7). Asterisks indicate significant differences between dsgfp- and dscsn5-treatment at same points. *P < 0.05 and **P < 0.01. e Area analyses of honeydew excretion by SBPHs (n = 4 independent experiments, 10 SBPHs per repeat). f Immunoblotting analyzing RFP and N accumulation in SBPHs. SBPHs were infected by BY-RFP for 12 d and injected with dsgfp or dscsn5 for 6 d. g RFP fluorescence of SBPHs in f. Scale bars, 1 mm. h Representative images of barley plants fed by SBPHs in g. Scale bars, 5 cm. i Infection rates of barley plants in h after inoculation (n = 3 independent experiments, 10 plants per repeat). j Immunoblotting analyses detecting accumulation of N and RFP from barley plants of h. RbcL served as loading control. RV represents means ± SEM. e, i error bars indicate SEM. *P < 0.05 and **P < 0.01 (two-sided t test). f–g were repeated three times independently with similar results. Source data are provided in the Source Data file.