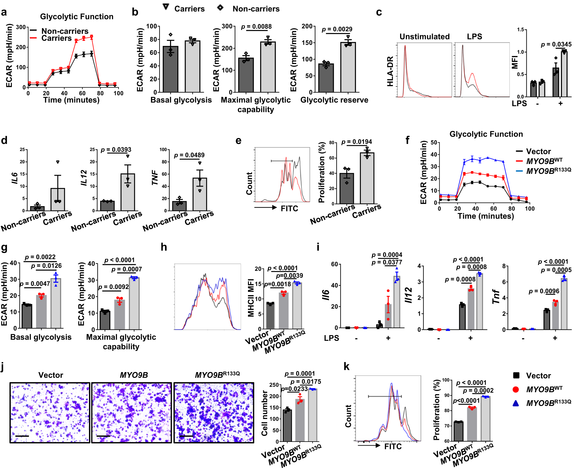
Fig. 10: Rs764932023 in MYO9B gene is associated with T1D in humans.

a–e MoDCs were differentiated from PBMCs of T1D patients carrying the MYO9BR133Q polymorphism or not, and subjected to the following experiments. n = 3 per genotype. a ECAR of MoDCs stimulated with LPS for 24 h. b Accordingly, baseline glycolysis, maximal glycolytic capacity, and glycolytic reserve were shown. c Representative histograms and quantitative data of HLA-DR expression in MoDCs treated with vehicle or LPS for 24 h. d RT-PCR analysis of relative mRNA expression of cytokines in MoDCs stimulated with LPS for 8 h. e Proliferation of CFSE-labeled allogenic CD4+ T cells incubated with MoDCs derived from MYO9BR133Q carriers and non-carriers. f ECAR of Myo9b deficient mouse DCs transduced with adenoviral particles containing vector, MYO9BWT, or MYO9BR133Q, and then stimulated with LPS for 24 h. g Baseline glycolysis and maximal glycolytic capacity in cells as shown in f. h Expression of MHC II of Myo9b deficient mouse DCs transduced with vector, MYO9BWT, or MYO9BR133Q adenovirus and then stimulated with LPS for 24 h. i RT-PCR analysis of relative mRNA expression of proinflammatory cytokine genes in Myo9b deficient mouse DCs transduced with vector, MYO9BWT, or MYO9BR133Q adenovirus and then stimulated with LPS for 8 h. j Migration of Myo9b−/− mouse DCs transduced with vector, MYO9BWT, or MYO9BR133Q virus and then stimulated with LPS for 18 h, analyzed by transwell assay. Scale bars: 100 μm. Original magnification: ×200. k Mouse DCs deficient in Myo9b were transduced with vector, MYO9BWT, or MYO9BR133Q virus. Shown is the proliferation of CFSE-labeled BDC2.5 naive CD4+ T cells incubated with BDC2.5 mimotope-pulsed DCs. Data were collected from three independent experiments (f–k). Values are expressed as mean ± SEM. Statistical difference in b–e was assessed using unpaired two-sided Student’s t test; in g–k was analyzed by one-way ANOVA.