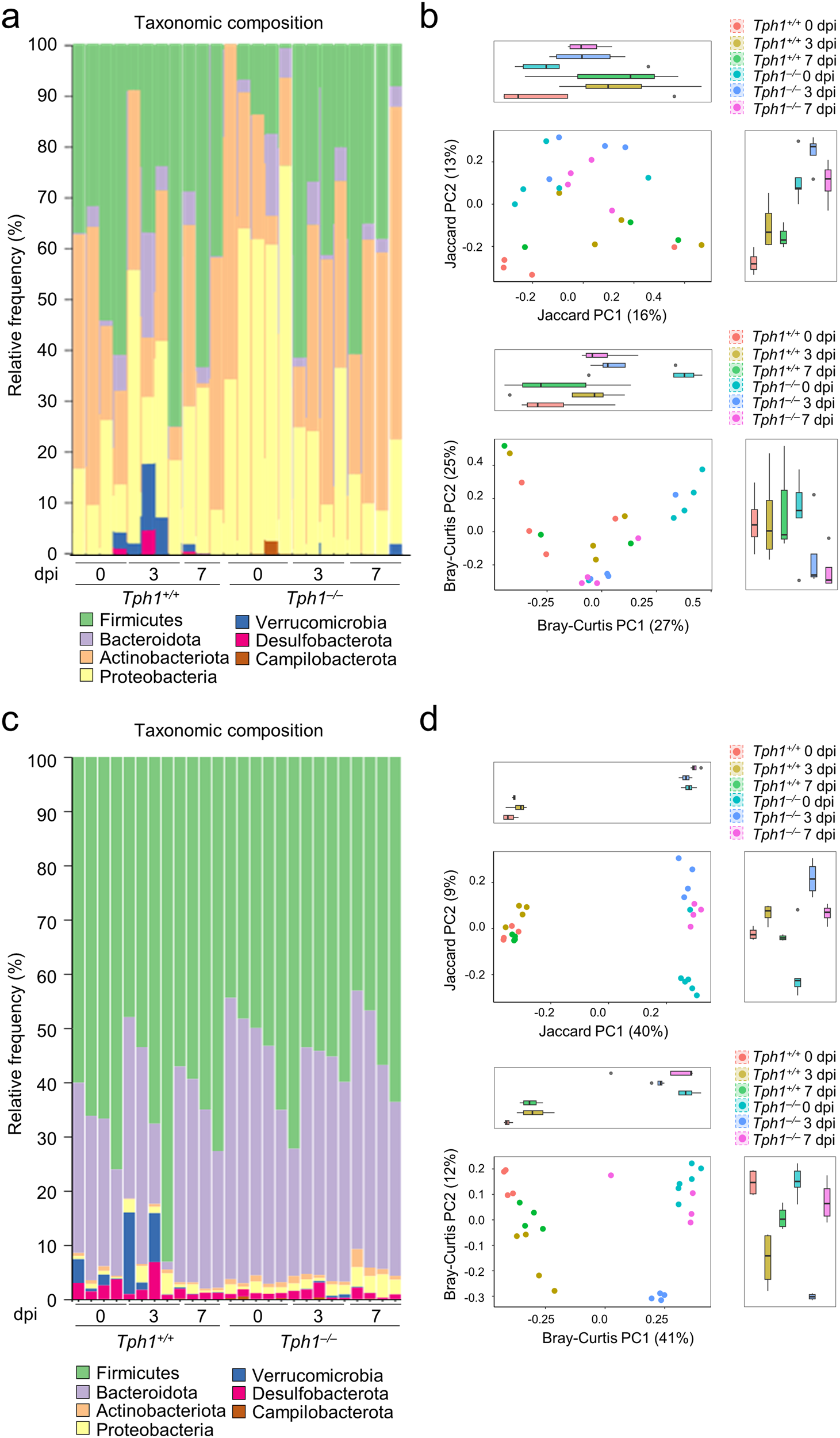
Fig. 5: 5-HT deficiency affects lung and gut microbiota composition.
From: Bridging of host-microbiota tryptophan partitioning by the serotonin pathway in fungal pneumonia

Microbial composition in the lung (a, b) (n = 3–5 mice/group) and gut (c, d) (n = 4–6 mice/group) of A. fumigatus-infected Tph1+/+ and Tph1–/– littermates at 0, 3, and 7 days post infection (dpi). Barplot showing lung (a) and gut (c) bacterial composition (abundance percentage) of each sample at phylum level. Taxa are differentiated by colors. PCoA of beta diversities (Jaccard and Bray-Curtis) indexes in lung (b) and gut (d) at the sequence variant level. Scatterplots of the first two components are represented together to the marginal boxplots (pairwise Wilcoxon test results are shown in Table S3). b, d Whiskers represent the minimum and maximum (unless points extend 1.5 * IQR from the hinge, then shown as individual points), the box represents the interquartile range, and the center line represents the median.