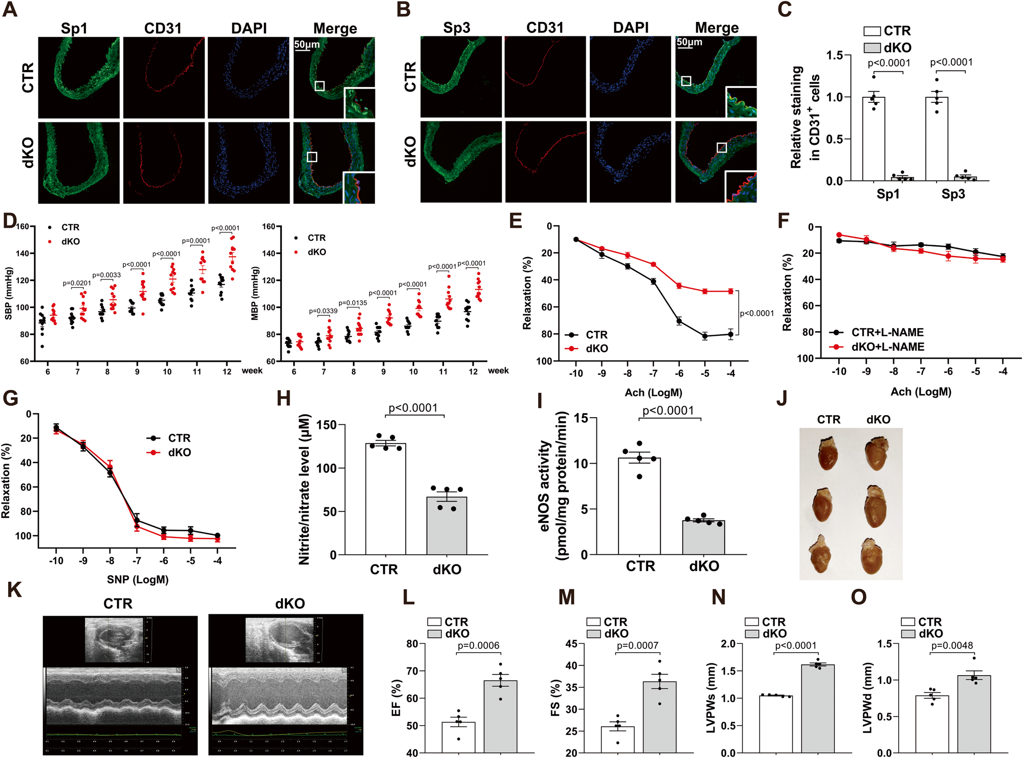
Fig. 2: Generation and analysis of endothelial-specific Sp1/Sp3 deletion mice.
From: Endothelial Sp1/Sp3 are essential to the effect of captopril on blood pressure in male mice

A, B Representative IF staining of A Sp1 and B Sp3 in aortas from CTR and dKO mice. CD31 is used as an endothelial cell marker. Scale bar: 50 μm. C Quantitative data analysis of (A) and (B). n = 5. D Systolic (SBP) and mean blood pressure (MBP) in CTR and dKO mice. n = 10–11. E–G Vascular reactivity of mesenteric arteries from CTR and dKO mice to acetylcholine (Ach) with or without (L-NAME, 10−4 mol/L, 30 min) pretreatment and sodium nitroprusside (SNP). n = 5. H Serum nitrite/nitrate level from CTR and dKO mice. n = 5. I eNOS activity in mouse lung endothelial cells (MLECs) from CTR and dKO mice. n = 5. J Representative hearts from CTR and dKO mice. K–O Representative echographic images and quantification obtained from M-mode from CTR and dKO mice. EF, ejection fraction; FS, fraction shortening; LVPWd, left ventricular posterior wall; LVPWs, systolic left ventricular posterior wall. n = 5. Data are presented as mean ± SEM. Two-way ANOVA followed by Bonferroni post hoc test for (E) to (G). Two-tailed Student unpaired t test for (C), (D), (H), (I), (L), (M), (N), and (O).