Fig. 2: YAP inhibits SCLC ameboid migration through CCN1/2.
From: YAP silencing by RB1 mutation is essential for small-cell lung cancer metastasis

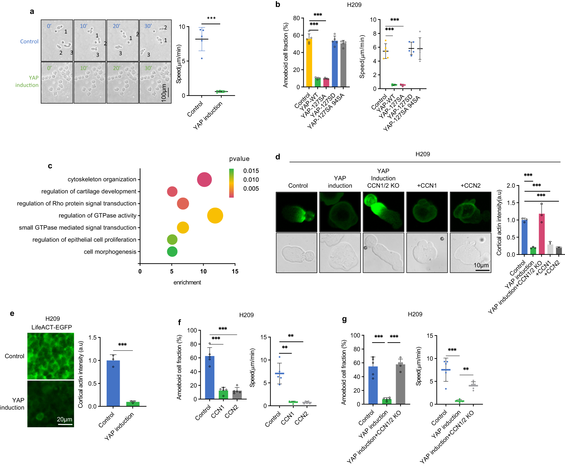
a YAP expression inhibits the fast ameboid-like migration of H209 cells under confinement. Ameboid migration speed were quantified and shown on the right. b TEAD-dependent YAP co-transcriptional activity is required to suppress H209 ameboid migration. c YAP expression alters genes in the cytoskeleton and Rho GTPase pathways. GO pathway enrichment scatterplot shows the enriched DEG pathways in control and YAP re-expressed H526 cells. Dot size is proportional to the number of DEGs. d The effect of YAP and CCN1/2 on F-actin polarization. Fluorescence images of Lifeact-TagGFP are shown for H209 cells under confinement. e YAP re-expression decreases F-actin intensity in H209 xenografted tumors. Quantification is shown in the right panel. f Purified CCN1 or CCN2 protein inhibits ameboid migration in H209 cells. g CCN1/2 are required for YAP to inhibit H209 cells ameboid migration. Source data are provided as a Source data file.