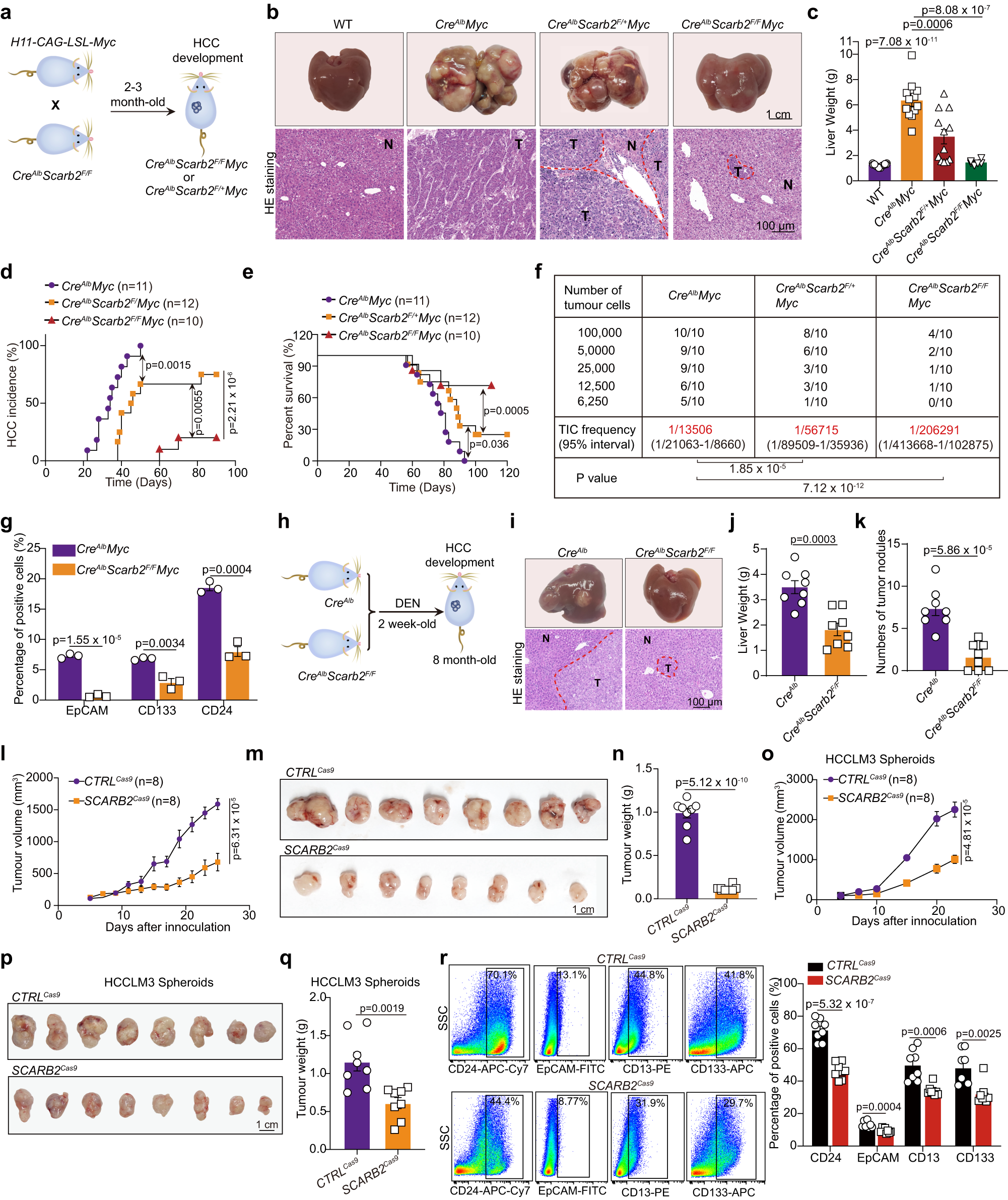
Fig. 2: SCARB2 deletion reduces the tumor growth and metastasis.

a Scheme used to establish the model of spontaneous HCC with targeted Myc knock-in and Scarb2 knockout in the liver. b Representative photographs (top) and H&E staining (bottom) of intrahepatic tumor tissues in the indicated mice 8 weeks after birth. Scale bar, 1 cm. H&E staining Scale bar, 100 μm. c The liver weights of WT (n = 12 mice), CreAlb Myc (n = 12 mice), CreAlb Scarb2F/+Myc (n = 12 mice) or CreAlb Scarb2F/FMyc mice (n = 6 mice). d Incidence of HCC in CreAlb Myc (n = 11 mice), CreAlb Scarb2F/+Myc (n = 12 mice) or CreAlb Scarb2F/FMyc mice (n = 10 mice). e Kaplan–Meier survival curves for CreAlb Myc (n = 11 mice), CreAlb Scarb2F/+Myc (n = 12 mice) or CreAlb Scarb2F/FMyc mice (n = 10 mice). f The tumor initiation efficiency of HCC cells harvested from indicated group was evaluated by in vivo limiting dilution assay (n = 10 mice per group). g Flow cytometric analysis of the proportion of EpCAM, CD133 or CD24 positive cells in indicated group (n = 3 mice per group). h Scheme used to establish DEN-induced HCC mouse model. i Representative photographs (top) and H&E staining (bottom) of intrahepatic tumor tissue in the indicated mice 8 months after birth. j Liver weights of the CreAlb mice (n = 8 mice) and CreAlb Scarb2F/F mice (n = 8 mice) in DEN-induced HCC mouse model. k Numbers of tumor nodules in the indicated mice (n = 8 mice per group). l Effect of SCARB2 knockout in HCCLM3 cells on tumor growth (n = 8 mice per group). Representative images of tumors (m) and tumor weights (n) in the indicated group (n = 8 mice per group). o–q Effects of SCARB2 knockout in HCCLM3 spheroids on tumor growth, tumor sizes and tumor weights (n = 8 mice per group). r Flow cytometric analysis of the proportion of CD24, EpCAM, CD13, or CD133 positive cells in tumors generated from HCCLM3 spheroids with or without SCARB2 knockout (n = 8 mice per group). Statistical significance was calculated by (c, g, j, k, l, n, o, q, r) two tailed Student’s t test; (d, e) two-sided log-rank test; (f) one-sided extreme limiting dilution analysis. Data are presented as means ± S.E.M. Source data are provided as a Source Data file.