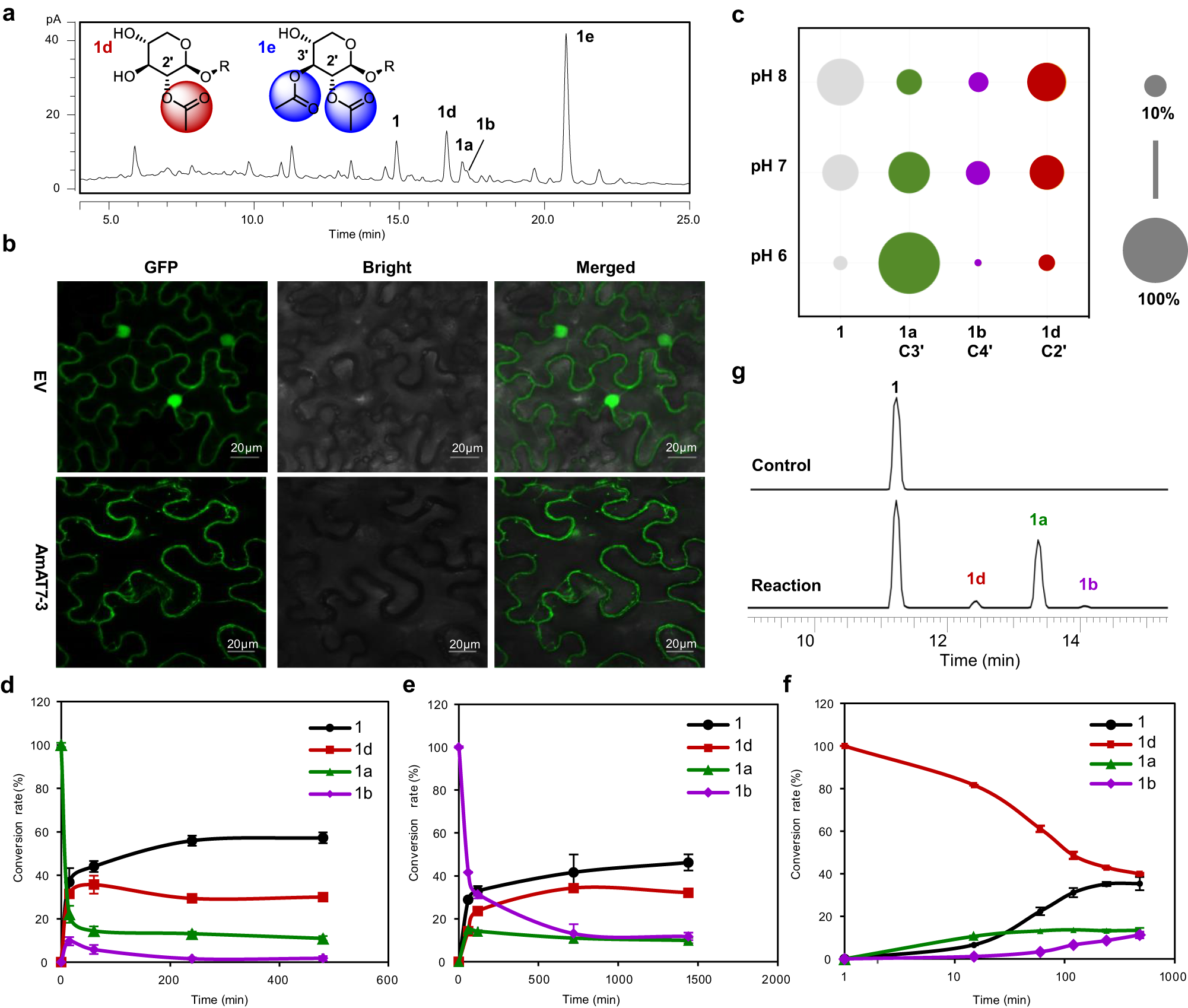
Fig. 2: Contribution of AmAT7-3 to C2′-OH acetylated saponins in A. membranaceus.

a UHPLC/CAD chromatogram of Astragalus Root. b Subcellular localization of AmAT7-3. Three independent experiments showed the similar results. c Proportions of degraded products of 1a at different pH. Data are presented as the average of triplicate independent experiments. d–f Time-course of the acetyl migration for 1a, 1b, and 1d, respectively. Data are presented in mean ± SD (n = 2 or 3 independent experiments). Source data are provided as a Source Data file for (c–f). g Transient expression of AmAT7-3 in N. benthamiana. UHPLC/MS traces for extracts from agroinfiltrated leaves are presented. EV: fluorescent signal of empty pSuper 1300-GFP vector; Reaction: transient expression AmAT7-3 in N. benthamiana; Control: transient expression empty pEAQ-HT vector in N. benthamiana.