Fig. 3: ML-NK cells retain their cytotoxic capacity in the presence of ART drugs and reduce HIV-1 activation.

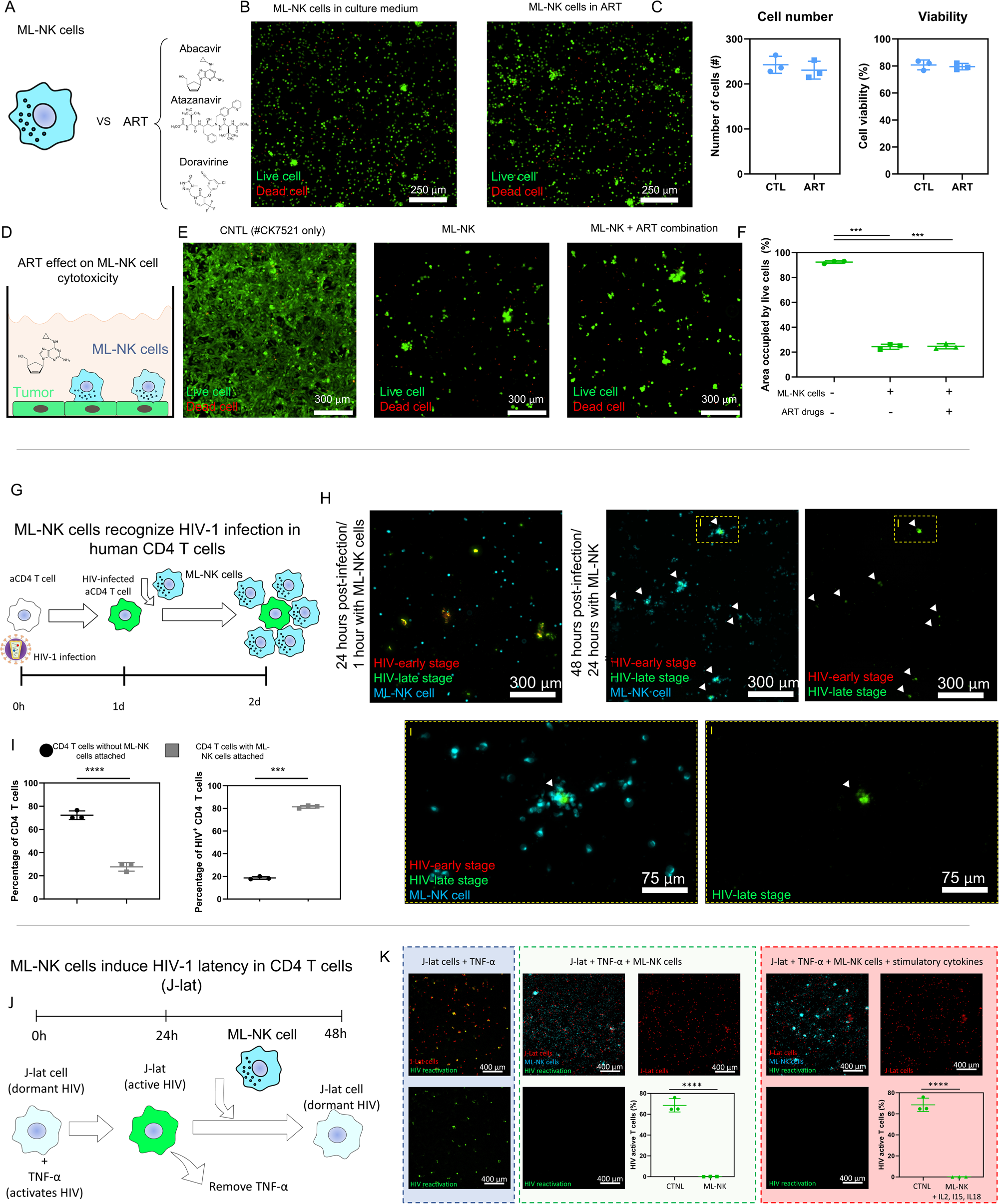
A We cultured ML-NK cells in the presence of the ART drugs Abacavir (nucleoside analog reverse transcriptase inhibitor), Atazanavir (protease inhibitor), Doravirine (non-nucleoside reverse transcriptase inhibitor). B, C Microscopic images show viable and dead ML-NK cells stained in green and red respectively. ML-NK cells were exposed to the ART drug cocktail (10 µM Doravirine, Abacavir, and Atazanavir) for a week before analyzing viability. The bar graphs show that ART had no effect on ML-NK cell viability or cell proliferation. D–F ML-NK cells were cultured in the presence of the ART drug cocktail for a week and then their cytotoxicity was analyzed by adding them on top of a patient-derived HNSCC cell monolayer (#CK7521). After 24 h, ML-NK cells and floating HNSCC cells were washed, and the attached HNSCC cells were stained (green = viable cells, red = dead cells). The results demonstrate that the ART drug cocktail (10 µM Doravirine, Abacavir, and Atazanavir) did not impact ML-NK cell cytotoxicity. Experiments shown in A–F were performed in 96-well plates. Data were analyzed using a extra sum-of-squares F test to evaluate whether the different conditions differed from the control. G–I ML-NK cells recognize HIV infection in CD4 T cells. Primary CD4 T cells were infected with a single-round (Env-minus) HIV dual-color fluorescent reporter and cultured for 24 h to allow the virus to reach the late stage of the viral cycle (detected by GFP expression on CD4 T cells). Next, HIV-infected CD4 T cells were co-cultured with ML-NK cells (in cyan). Microscopy images shown in H demonstrate that ML-NK cells clustered around the HIV-infected CD4 T cells (Right panels and bottom insets), whereas most of the non-infected T cells remained as single cells. Arrows indicate the location of HIV-infected CD4 T cells (labeled in green), showing most T cells had ML-NK cells in contact. Graphs in I show the percentage of T cells with (in white) and without (in gray) ML-NK cells attached in the absence (left graph) presence of HIV infection (right panel). Experiments shown in G–I were performed in 96 well-plates. Brown-Forsythe and Welch ANOVA tests. J, K We used an HIV latency model (i.e., J-lat10.6 cells) to study the potential effects of ML-NK cells on HIV latency. First, we induced HIV reactivation in J-lat cells by culturing them in the presence of TNF-α for 24 h. HIV reactivation was detected by GFP expression in J-lat cells. Next, J-lat cells were co-cultured with ML-NK cells. After an additional 24 h, we observed that ML-NK cells led to a significant decrease in the number of GFP + J-lat cells, suggesting suppression of HIV-1 reactivation. ML-NK cells exhibit a similar effect regardless of the presence or absence of stimulatory cytokines. Experiments shown in G–K were performed in the MPS. Autologous primary ML-NK and CD4 T cells were used in these experiments. Confocal images show a representative result. The experiments were repeated three independent times, acquiring five images per experiment. Images from the same experiment were averaged and used as an independent replicate. Graphs show average of these three independent replicates ± standard deviation. Data were analyzed using unpaired t test with Welch’s correction. P value was set to 0.05. ***, **** denote P value < 0.005 and 0.001 respectively.