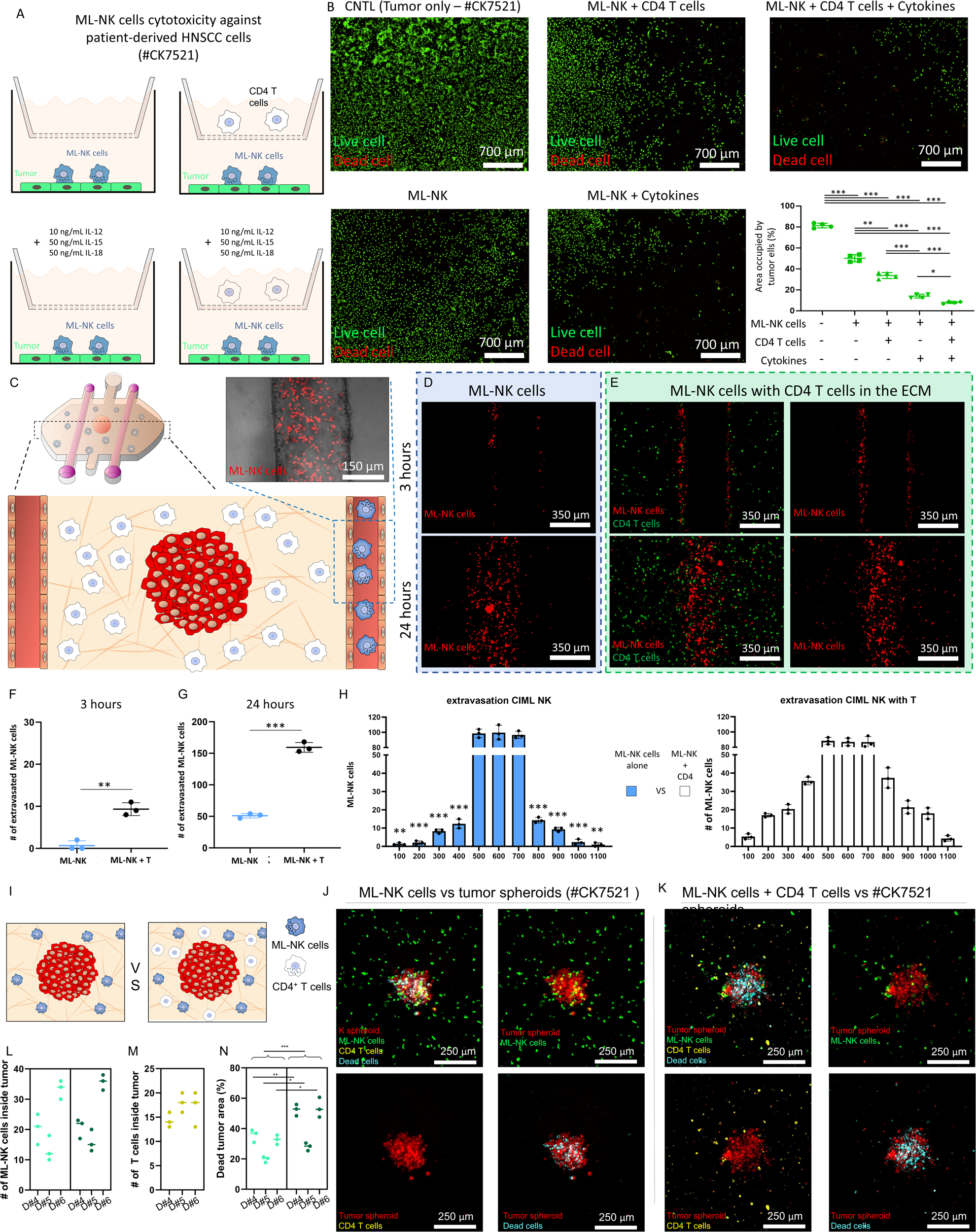
Fig. 4: Effect of activated CD4 T cells in ML-NK cells.

A Effect of activated CD4 T cells on ML-NK cell cytotoxicity against patient-derived HNSCC cells (#CK7521). ML-NK cells were seeded on top of patient-derived HNSCC cells, whereas activated CD4 T cells were added to the top insert. B Microscopic images showing live (Calcein AM) and dead (PI) patient-derived HNSCC after 3 days in culture. The bar graph indicates the area occupied by live patient-derived HNSCC in the different conditions. Experiments shown in A, B were performed in 24 transwell plates. Data were analyzed using Brown–Forsythe and Welch ANOVA tests and Dunnett’s T3 multiple comparisons test. C Effect of activated CD4 T cells on M extravasation. Activated CD4 T cells were stained in green (Vybrant DiD) and embedded in the collagen hydrogel, whereas ML-NK cells were stained in red (Vybrant DiL) and perfused through the lumen. D, E After 3 and 24 h, MPS were imaged visualized by confocal microscopy to visualize ML-NK cell extravasation. F, G Bar graphs show the number of ML-NK cells that extravasated from the lumen after 3 (F) and 24 h (G). The results showed that the presence of activated CD4 T cells in the matrix led to an increase in ML-NK cell extravasation. H Bar graphs show the ML-NK cell distribution histogram after 24 h across the images shown in (D, E). Images where vertically divided in multiple 100 µm-width segments and the number of ML-NK cells per section was quantified. I Effect of activated CD4 T cells in ML-NK cell cytotoxicity against patient-derived HNSCC spheroids (#CK7521). Data were analyzed using unpaired t test with Welch’s correction. J Confocal images show ML-NK cells and patient-derived HNSCC spheroids labeled in green (Vybrant DiO) and red (Vybrant DiL), respectively. Apoptotic cells were stained in cyan. K Confocal images show similar experiments including activated CD4 T cells labeled in yellow. L The bar graph shows the number of ML-NK cells that penetrated into the tumor spheroid after 24 h in co-culture. M Similar graph analyzing infiltrating activated CD4 T cells. N Area occupied by dead cells in the tumor spheroid. Experiments shown in panels C-L were performed in the MPS. Allogenic primary ML-NK and CD4 T cells were used in these experiments. Confocal images show a representative result. The experiments were repeated using three independent donors (labeled as D#4, D#5, and D#6, respectively), acquiring three images per experiment. Images from the same experiment were averaged and used as an independent replicate. Graphs show average of these three independent replicates ± standard deviation. Data were analyzed using Brown–Forsythe and Welch ANOVA tests and Dunnett’s T3 multiple comparisons test. P value was set to 0.05. Bar graphs show average ± standard deviation. *, **, *** denote P value < 0.05, <0.01, <0.005, respectively.