Fig. 4: BAP1 regulates osteoclast transcription.
From: BAP1 promotes osteoclast function by metabolic reprogramming

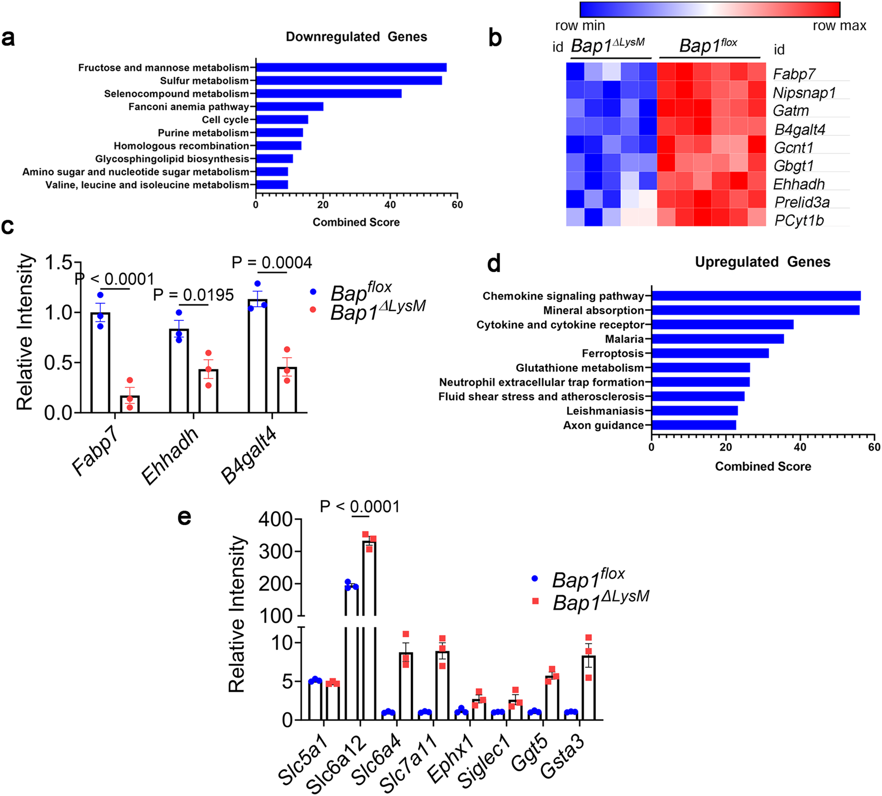
RNA-seq analysis of osteoclasts derived from 20-week-old Bap1flox and Bap1∆LysM male mice. a Enrichr pathway analysis of all genes significantly downregulated (negative enrichment) in Bap1ΔLysM preOCs. b Heatmap of most significantly downregulated genes in preOCs based on log (fold change) > 1.5 with adjusted P < 0.001 as determined by Benjamini–Hochberg false-discovery rate; n = 6 (Bap1flox) and n = 5 (Bap1∆LysM). c qPCR analysis of candidate genes involved in metabolism, Fabp7, Ehhadh, and B4galt4 mRNA in Bap1flox and Bap1∆LysM preOCs; n = 3 independent experiments. d Enrichr pathway analysis of all genes significantly upregulated (positive enrichment, red bar) in Bap1flox preOCs. e qPCR analysis of upregulated genes in Bap1flox and Bap1∆LysM BMMs and preOCs; n = 3 independent experiments. Data represents mean ± SEM. P values shown are by two-way ANOVA with Sidak’s multiple comparison testing (c, e). Source data are provided as a Source Data file.