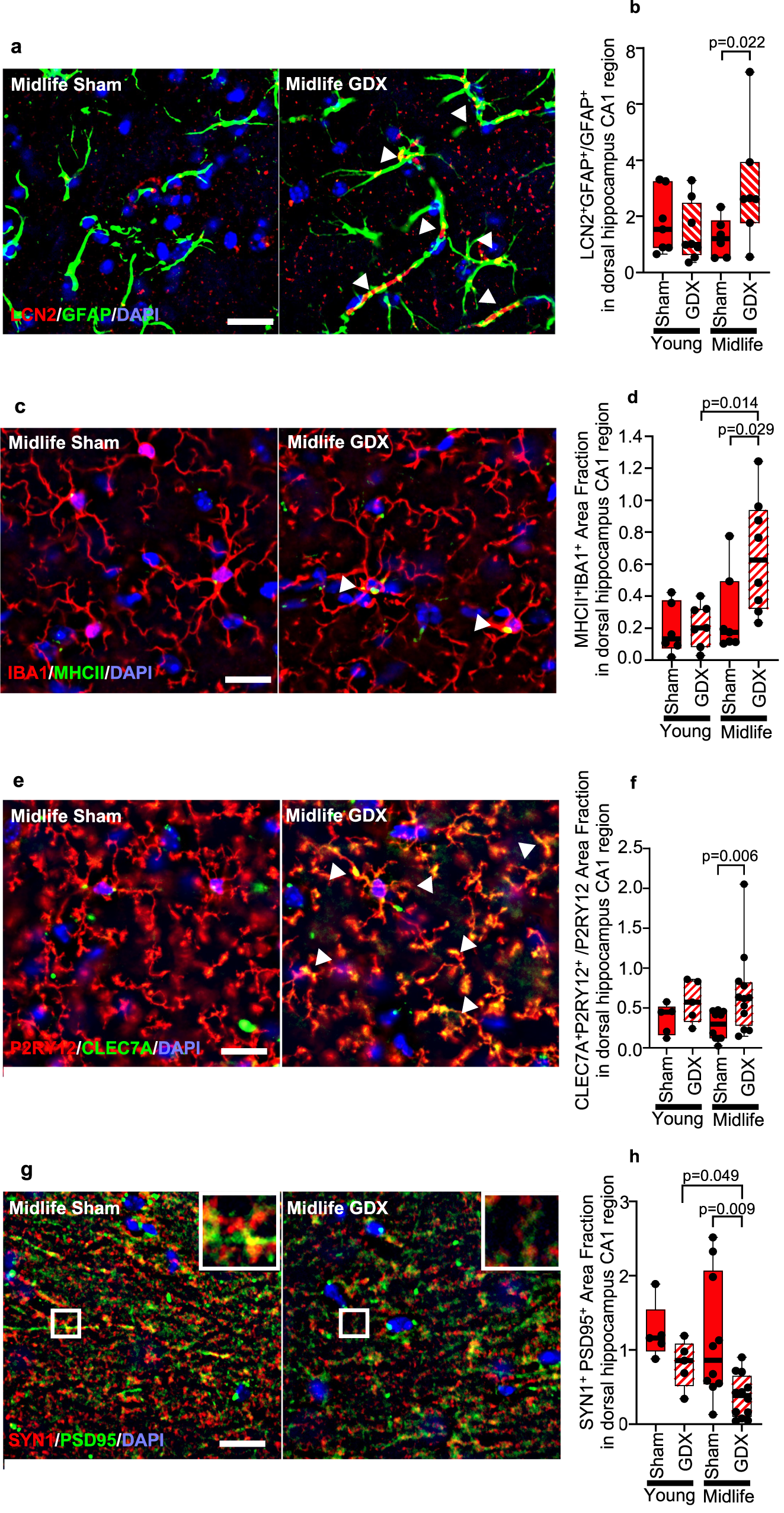
Fig. 3: Gonadectomy induces glial activation and synaptic loss in dorsal hippocampus in female mice at midlife, but not young age.
From: Estrogen receptor beta in astrocytes modulates cognitive function in mid-age female mice

a Representative ×40 images of LCN2 (red), GFAP (green), merged images for colocalization (yellow, white arrowheads) showing astrocyte reactivity; c MHCII (green), IBA1(red), merged images for colocalization (yellow, white arrowheads) showing activated microglia; e CLEC7A (green), P2RY12 (red), merged image for colocalization (yellow, white arrowheads) showing disease-associated microglia (DAM); g SYN1(red), PSD95 (green), merged images for colocalization (yellow, white arrowheads) showing pre- and post-synaptic staining. Inset: Magnification at ×100. Nuclei were counterstained with DAPI (blue). Bar = 20 um. Quantitative analysis of (b) LCN2+GFAP+ area fraction, (d) MHCII+IBA1+ area fraction, (f) CLEC7A+P2RY12+ area fraction, and (h) SYN1+PSD95+ area fraction in dorsal hippocampal CA1 region from GDX and sham females at young and midlife ages. Midlife GDX females showed a significant increase in reactive astrocytes (p = 0.0221), activated microglia (p = 0.0289), DAM (p = 0.0028), and synaptic loss (p = 0.009) each as compared to midlife sham females. Female young sham n = 7, 6, 5, 5, and GDX n = 8, 7, 5, 5, midlife sham n = 6, 7, 10, 10 and GDX n = 7, 8, 12, 12 (b, d, f, h, respectively). p values were calculated by two-sided Mann–Whitney U test. All box plots with center lines showing the medians, boxes indicating the interquartile range, and whiskers indicating from the minimum and to the maximum values.