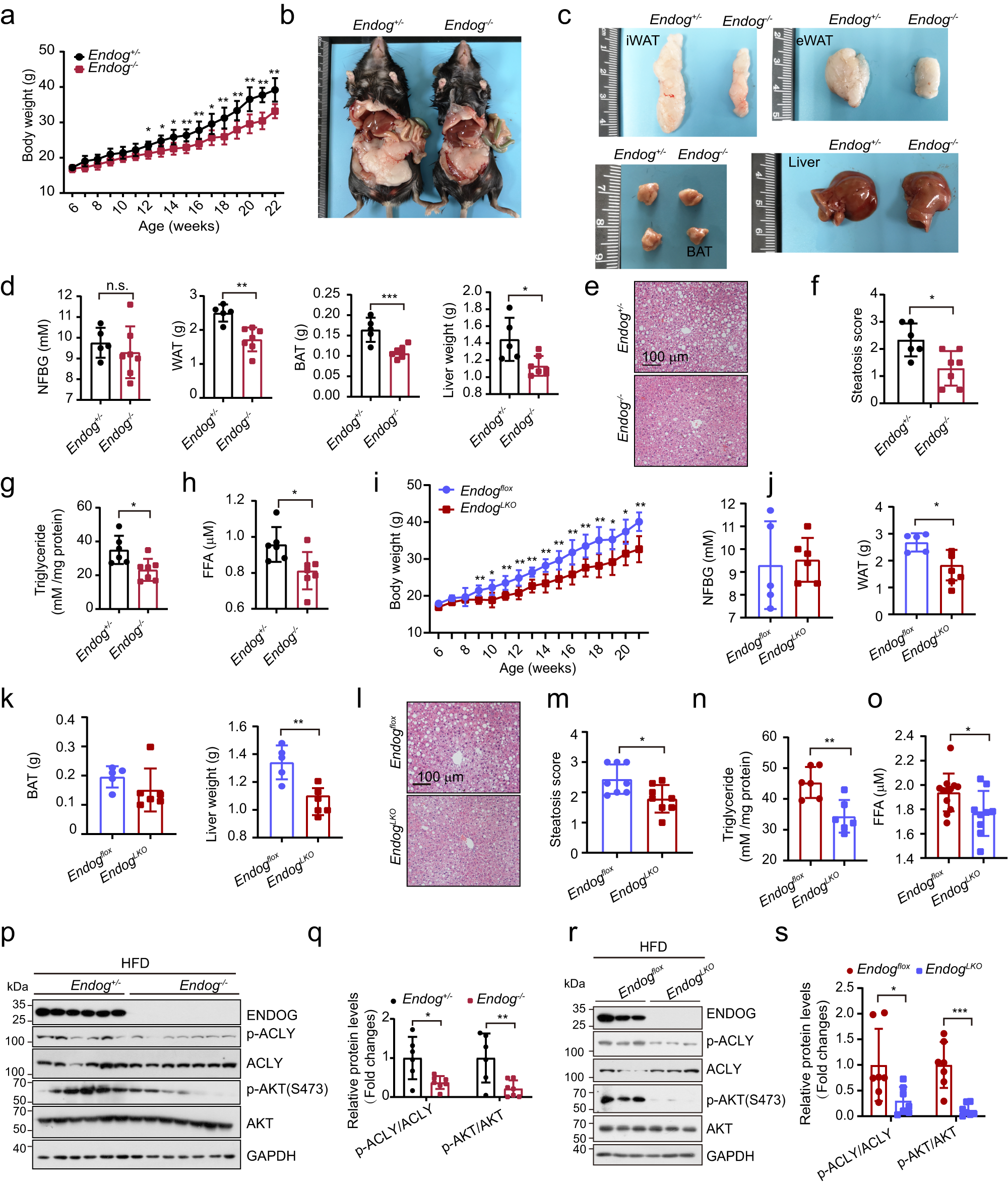
Fig. 3: Loss of ENDOG represses HFD-induced lipid accumulation by suppressing the AKT-ACLY axis.

a Body weight of HFD-fed female mice at different ages. n = 6 mice in Endog+/- group and 7 mice in Endog-/- group. b, c Gross images of inguinal white adipose (iWAT), epididymal white adipose tissue (eWAT), brown adipose tissue (BAT) and liver of the HFD-fed female mice. d Nonfasting blood glucose (NFBG), the weight of WAT (iWAT and eWAT), BAT, and liver in HFD-fed female mice. n = 5 mice in Endog+/- group and 7 mice in Endog-/- group. e Liver H&E staining in HFD female mice. f Steatosis score of HFD female mice liver. n = 6 mice in Endog+/- group and 7 mice in Endog-/- group. g, h Measurement of triglycerides in the liver and free fatty acid in serum. n = 6 mice in Endog+/- group and 7 mice in Endog-/- group. i–k Body weight, NFBG, the weight of WAT, BAT, and liver in ENDOG liver-specific knockout female mice. n = 5 mice in Endog+/- group and 6 mice in Endog-/- group. l, m Liver H&E staining and steatosis score. n = 8 mice each group. n Measurement of triglycerides in the liver. n = 6 mice each group. o Measurement of free fatty acid in serum. n = 12 mice in Endog+/- group and 9 mice in Endog-/- group. p, q Western blot analyses of AKT-ACLY signaling in Endog+/- and Endog-/- HFD mice livers. n = 6 mice in Endog+/- group and 7 mice in Endog-/- group. r, s Western blot analyses of AKT-ACLY signaling in Endogflox and EndogLKO HFD mice livers. n = 6 mice in Endog+/- group and 7 mice in Endog-/- group. Statistical significance was determined by unpaired Student’s t-test (two-tailed) in (a, d, f, g, h, i, j, k, m, n, o, q, s); error bars are mean ± SD. Source data and exact P values are provided in a Source data file. *P < 0.05; **P < 0.01; ***P < 0.001; n.s.: no significance.