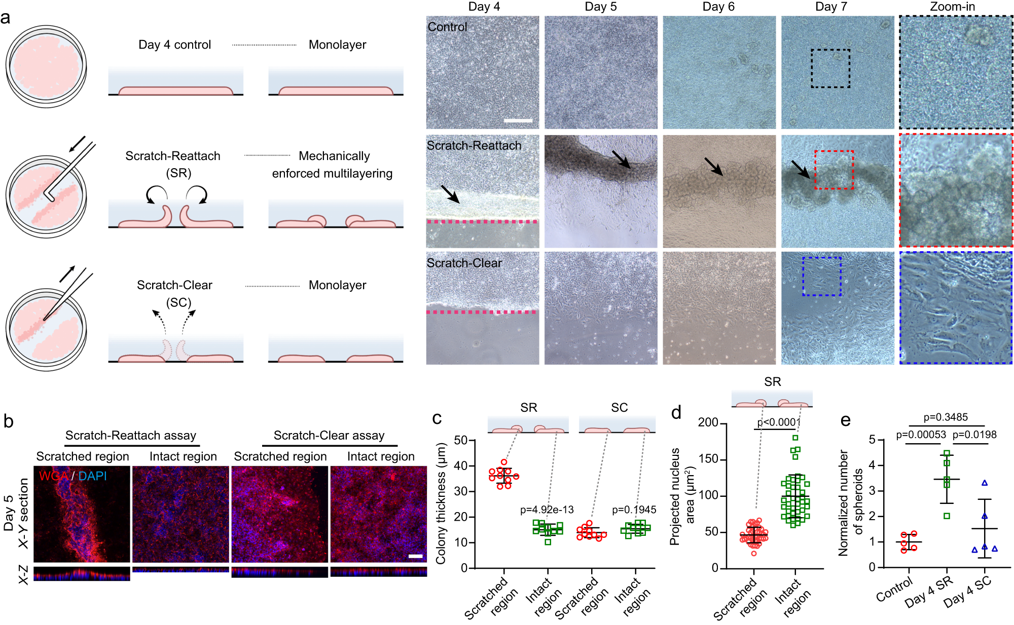
Fig. 6: Mechanically enforced cell multilayering and crowding is sufficient for enhancing the biogenesis of gut spheroids.
From: Mechanically enhanced biogenesis of gut spheroids with instability-driven morphomechanics

a Schematic showing inductions of posterior foregut spheroids in monolayer (upper), scratch-reattach (SR, middle), and scratch-clear (SC, lower) assays. Representative phase contrast images of cell culture under indicated conditions from day 4 to 7 were also shown. Red dashed lines show boundary of the scratched area. Black arrows indicate cell multilayering. Black, red, and blue rectangles mark areas shown in zoom-in images. Scale bar: 200 μm. Similar results were seen in n = 5 independent experiments. b Representative confocal micrographs showing the X-Y and X-Z sections of scratched and intact regions of day 5 cell culture in SR and SC assays, respectively. DAPI stains the nuclei and wheat-germ agglutinin (WGA) stains the cell membrane. Scale bar: 100 μm. c Scatter plot showing colony thickness at the scratched and intact regions in SR and SC assays, respectively. n = 5 independent experiments, each with two technical replicates. d Scatter plot showing the projected area of nuclei at the scratched and intact regions in SR assay, respectively. n = 4 independent experiments, each with ten views randomly selected for analyzing the projected nucleus area. e Scatter plot showing the normalized number of spheroids generated from indicated conditions. n = 5 independent experiments. All data were plotted as mean ± s.d. P-values were calculated using an unpaired, two-sided Student’s t-test. Source data are provided as a Source Data file.