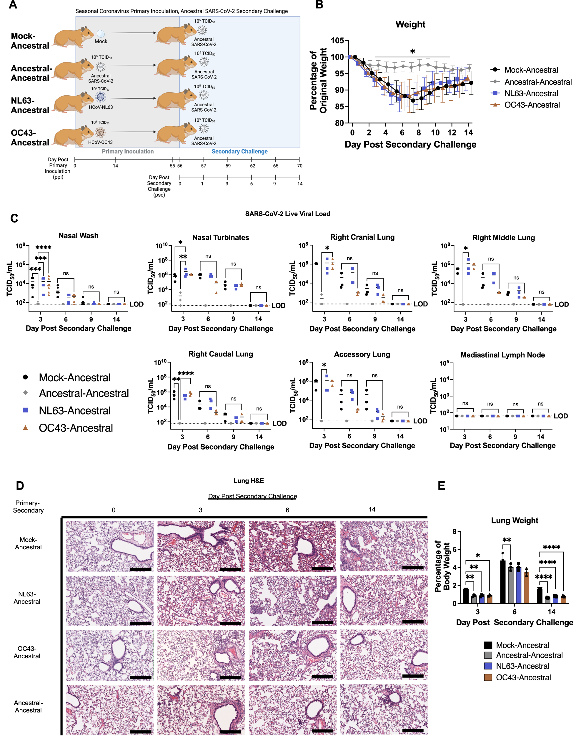
Fig. 3: Inoculating with NL63 or OC43 offer little protection during ancestral SARS-CoV-2 challenge.

The schematic shows the study design for investigating the effects of inoculating with seasonal coronaviruses prior to a secondary SARS-CoV-2 ancestral virus challenge. Created with BioRender – Publication Licence IC25QNL6KM (A). Syrian hamsters were inoculated with a seasonal coronavirus NL63 or OC43 or mock inoculated with DMEM through intranasal instillation. As a comparison, one group of hamsters were inoculated with SARS-CoV-2 ancestral virus for a homologous infection-reinfection control. Nasal washes were collected throughout the acute phase to confirm infection. All animals were secondary challenged on day 56 ppi with ancestral virus through the intranasal route at 105 TCID50. Blood was collected on day 14 and 55 ppi (post primary inoculation) and on day 3, 6, 9, and 14 psc (post secondary challenge). Nasal washes, tissues and blood were collected to assess viral load, antibody dynamics, and pathology. Animal daily weight was assessed post secondary challenge. n = 15 animals per group (B). Live virus was assessed in nasal washes as well as throughout the respiratory tract by TCID50 assay. n = 15 animals per group (C). Lungs were investigated for histopathological changes and fluid intake/immune cell infiltration by H&E histopathology (D) and assessment of lung to body weight ratio, respectively. n = 15 animals per group (E). At least 3 animals per timepoint were analyzed. ns indicates a p-value > 0.05, * indicates a p-value between 0.05 and 0.005, ** indicates a p-value between 0.005 and 0.0005, *** indicates a p-value between 0.0005 and 0.0001, and **** indicates a p-value < 0.0001 determined by one-way ANOVA comparing all groups on the same day. Data are presented as mean values with error bars indicating ±SD as appropriate. Slides were visualized and imaged using the Aperio ScanScope XT. Images were captured at 10X. Scale bars represent 300 μm. Images shown are representative of 3 animals per group, per timepoint. Source data are provided as a Source Data file.