Fig. 6: Possible targeting of CaSR in AML.
From: Distinct and targetable role of calcium-sensing receptor in leukaemia

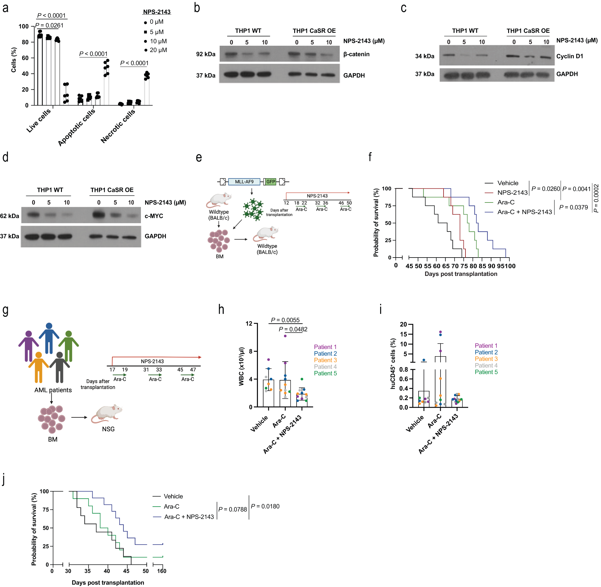
a Percentage of WT THP1 cells of single cells, which are live, apoptotic or necrotic after treatment with the CaSR inhibitor NPS-2143 (n = 3 (biological replicates), two-way ANOVA, Dunnett’s test, mean ± SD). b–d Expression of β-catenin (b), cyclin D1 (c), and c-MYC (d) in WT or CaSR OE THP1 cells after treatment with NPS-2143. The image is representative of 7 independent experiments. e, f Schematic representation (e, (Created with BioRender.com)) and Kaplan–Meier style survival curve (f) of recipient WT BALB/c mice with MLL-AF9-induced AML treated with vehicle (black), NPS-2143 (red; 2 mg/kg, administered from day 12 to day 50 after transplantation as a daily regimen), ara-C (green; 50 mg/kg, administered on five consecutive days per cycle for three cycles every two weeks, starting on day 18 after transplantation) and the combination of both NPS-2143 and ara-C (blue) (as above) (n = 8, Log-rank test). n refers to individual mice. g Treatment scheme (Created with BioRender.com) for NOD SCID interleukin-2 receptor γ knockout (NSG) mice transplanted with BM cells from five individual patients with AML. Each sample was transplanted into 4–7 mice, whereby some mice were treated with vehicle, ara-C (50 mg/kg, administered for three consecutive days per cycle, for three cycles every two weeks) or the combination of ara-C (as above) and NPS-2143 (2 mg/kg, administered as a daily regimen). h, i White blood cell count (WBC) (h) and percentage of human CD45+ leukocytes (i) in the peripheral blood of NSG mice transplanted with human AML cells as in g and treated with vehicle (n = 9), ara-C (n = 10) or the combination of ara-C and NPS-2143 (n = 11), 30 days post transplantation. Recipients of the same human AML sample are indicated by the same colour (Kruskal–Willis, Dunn’s test, mean ± SD). j Kaplan–Meier style survival curve of NSG mice transplanted with human AML cells as in g–i and treated with vehicle (black), ara-C (green) or the combination of ara-C and NPS-2143 (blue) (n = 9 (vehicle), n = 10 (ara-C), n = 11 (NPS-2143), Log-rank test). From h–j, n refers to individual mice. Data are presented as mean values ± SD. Source data are provided as a Source Data file.