Fig. 3: Integration results on mouse atlas data.
From: scBridge embraces cell heterogeneity in single-cell RNA-seq and ATAC-seq data integration

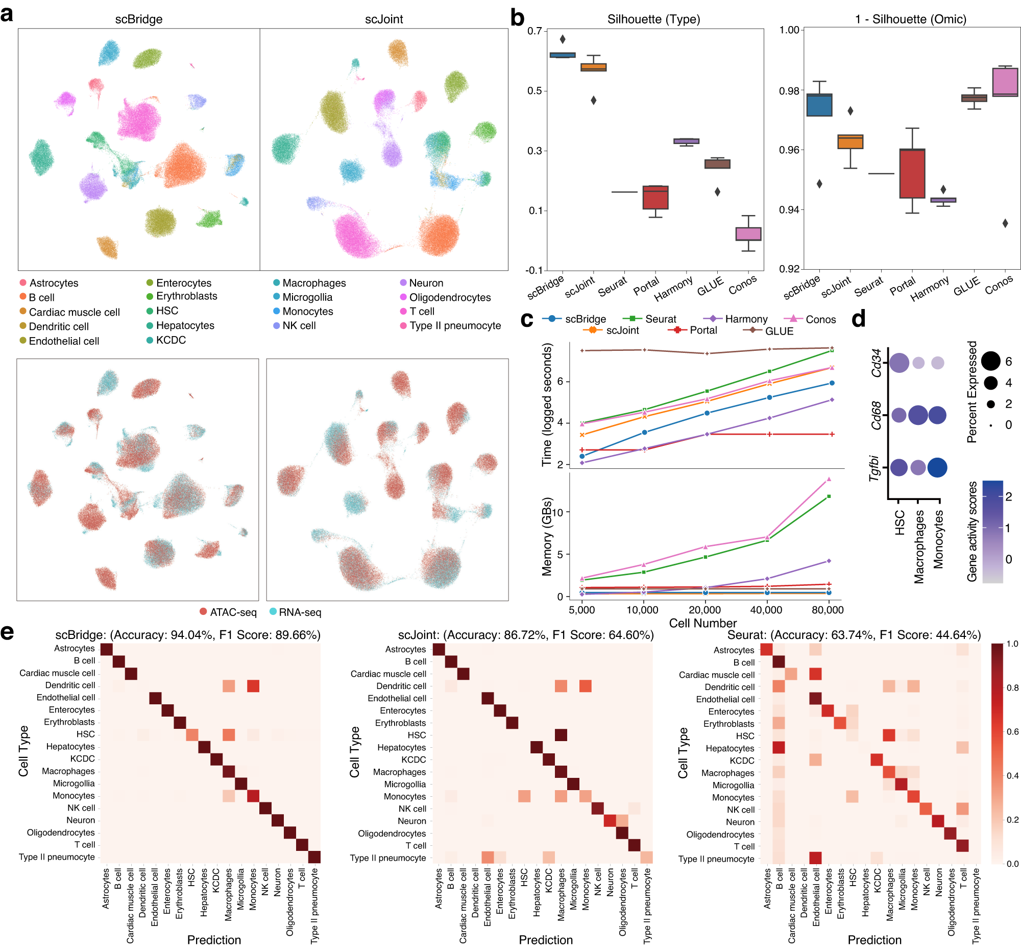
a UMAP visualization of the joint embeddings learned by scBridge and scJoint. The first and second rows show cells colored by types (HSC: Hematopoietic stem cell, KCDC: Kidney collecting duct cell) and omics, respectively. b The cell type and 1 − omics silhouette coefficients of scBridge and six baselines on five random experiments. Each boxplot ranges from the upper and lower quartiles with the median as the horizontal line and whiskers extend to 1.5 times the interquartile range. Source data are provided as a Source Data file. c The running time and memory consumption of different methods on mouse atlas subsets of 5,000--80,000 cells. Source data are provided as a Source Data file. d The dot plot of relative expression of marker genes Tgfbi, Cd68, Cd34 in cells predicted as HSC, Macrophages, and Monocytes by scBridge. The size of the circle represents the proportion of expressing cells, and the color indicates the average expression level. e The agreement between the predicted label and the manual annotation. Matrices with a clearer diagonal structure indicate better performance.