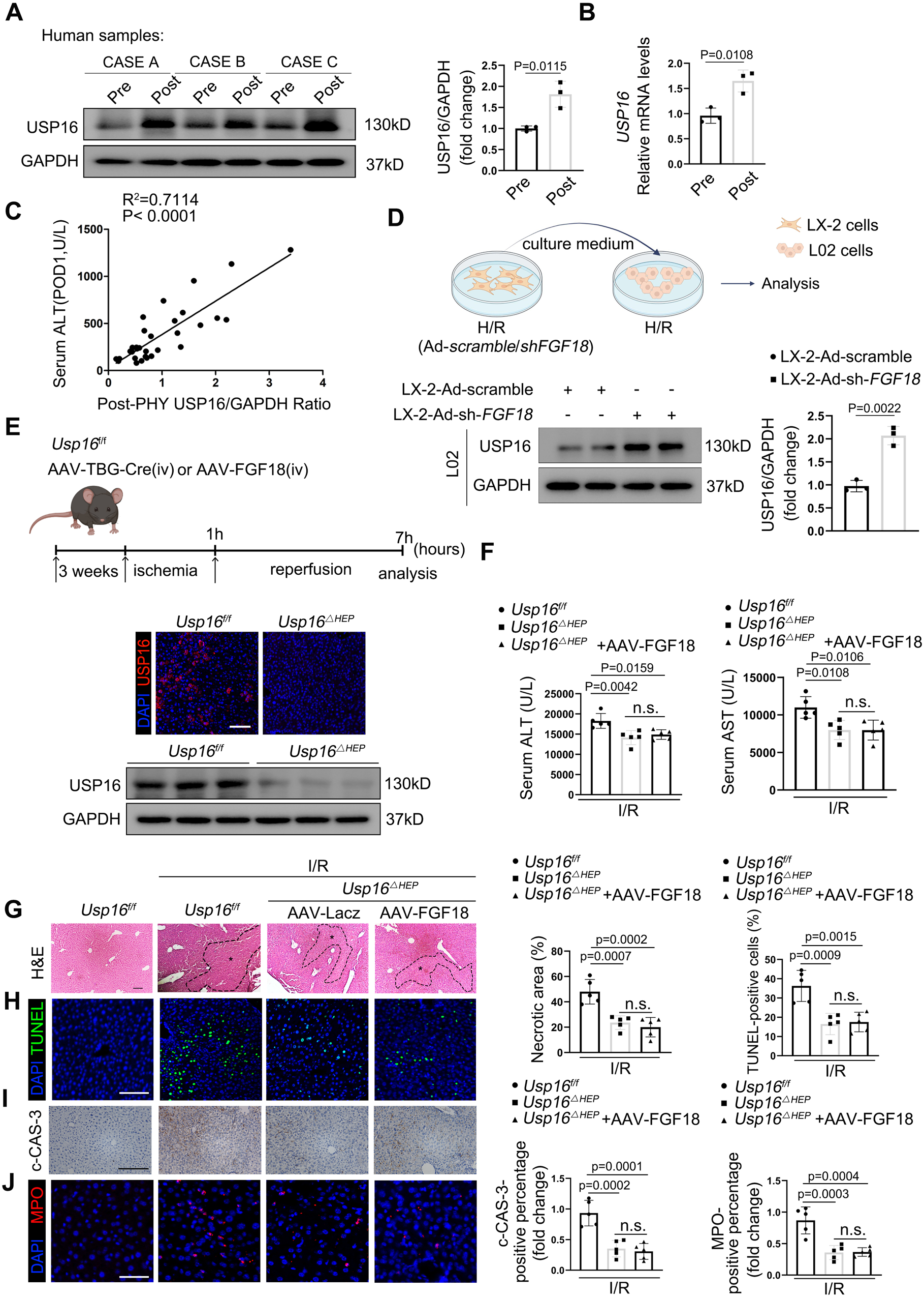
Fig. 4: FGF18-mediated protective effects in hepatic IRI is USP16 dependent.

A Relative protein expression by western blotting (n = 3). B Relative mRNA expression of genes by RT-PCR (n = 3). C The ratio of USP16/GAPDH after hepatectomy positively correlated with ALT at POD1 (n = 32). D schematic representation of the cell-based supernatant transfer assay. Relative protein expression by western blotting (n = 3). (Scheme is Created with BioRender.com) E Usp16f/f mice were injected with AAV-TBG-Cre via tail tein. After stably expressed for two weeks, mice were subjected to I/R (1 h/6 h) surgery. Schematic diagram of the work. And immunofluorescence and western blotting showed the knockdown efficiency of USP16 (n = 5). (Scheme is Created with BioRender.com) F Serum ALT and AST level (n = 5). G H&E staining of liver sections (n = 5). Scale bar = 100 μm. H–J TUNEL staining, c-CAS-3 immunohistochemistry, and MPO staining of liver sections (n = 5). Scale bar = 100 μm. The statistical significance of differences were assessed by two-tailed student unpaired t-test for (A, B, D). Other assays were assessed by one-way ANOVA, followed by Tukey’s multiple comparison test. Data are presented as means ± SEM with individual values. All numbers (n) are biologically independent experiments. Source data are provided as a Source Data file. (n.s. not significant.).