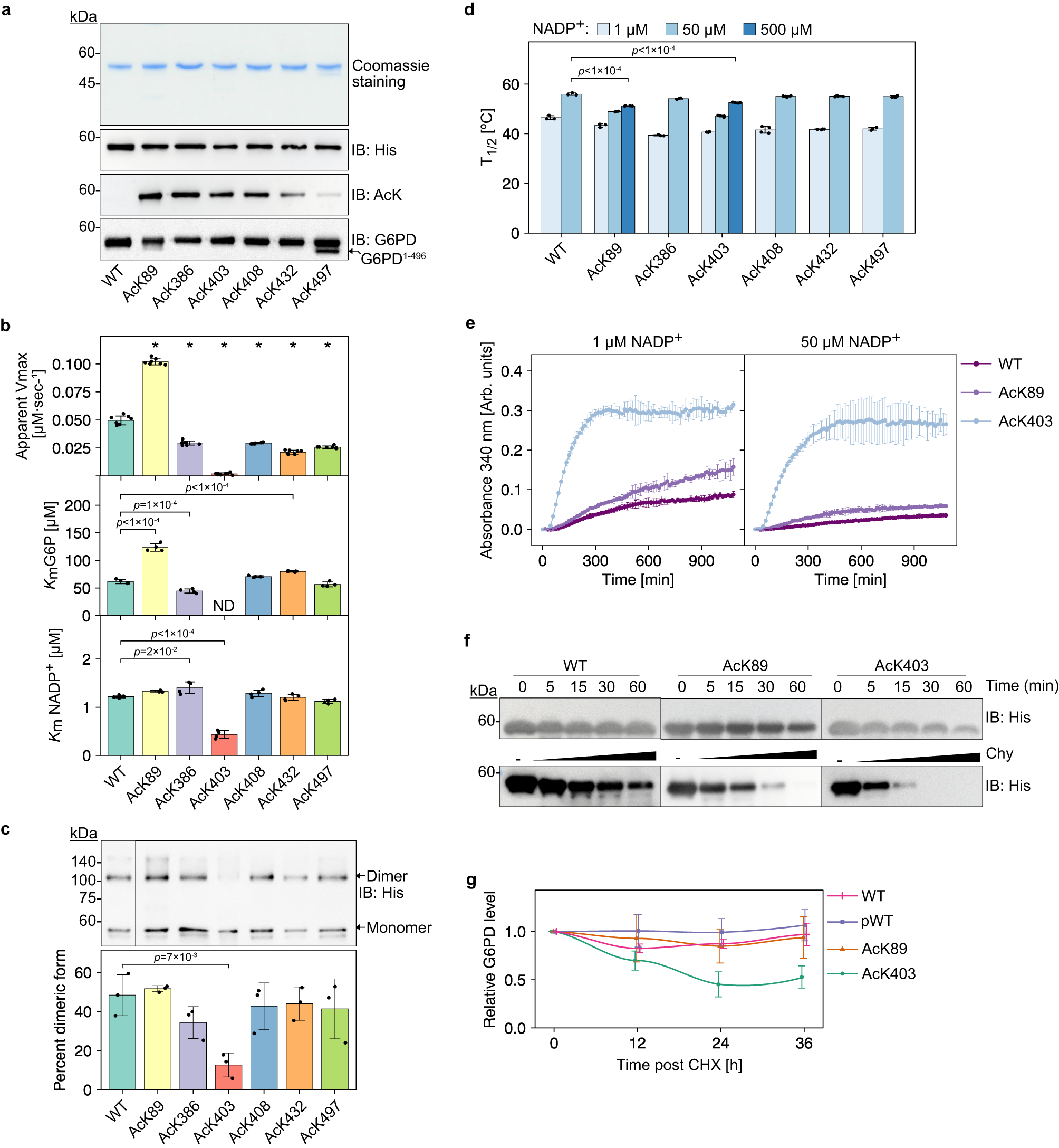
Fig. 2: Lysine 403 acetylation inhibits and destabilizes G6PD in vitro and in cells.
From: Acetylation-dependent coupling between G6PD activity and apoptotic signaling

a Purified site-specifically acetylated full-length G6PD expressed in E. coli. b Site-specific acetylation significantly affects the catalytic activity of recombinant G6PD. Bars represent the mean apparent kinetic parameters (obtained by fitting the data to the Michaelis–Menten equation) ± fitting error; n = 8 (Vmax), or 4 (\({K}_{\,{{{{\mathrm{M}}}}}}^{{{{{\mathrm{app}}}}}}\)) independent experiments (Supplementary Fig. 4a, b). Data were analyzed using one-way ANOVA followed by Tukey’s post hoc test. * p < 1 × 10−4. c Acetylation of K403 destabilizes the dimeric structure of G6PD. Indicated purified G6PD variants were cross-linked, resolved by SDS-PAGE, and visualized by immunoblotting using an antibody against the C-terminal 6×His tag. Bars represent the percentage of dimeric G6PD out of the total G6PD population [monomeric (Mr: ~59 KDa), and dimeric (Mr: ~120 KDa)]. Data were analyzed using one-way ANOVA followed by Tukey’s post hoc test and are presented as mean values ± SD; n = 3 independent experiments. d Lysine 403 acetylation reduces the thermodynamic stability of G6PD. Bars represent mean T1/2 values ± SD, measured at increasing concentrations of NADP+ (Supplementary Fig. 5); n = 3 (WT, AcK89, AcK386), or 4 (AcK403, AcK408, AcK432, AcK497). Data were analyzed using one-way ANOVA followed by Tukey’s post hoc test. e Lysine 403 acetylation increases the in vitro aggregation propensity of G6PD. Curves represent the accumulation of G6PD aggregates as a function of time and indicated concentration of NADP+. Aggregation was monitored by measuring the increase in scattered 340 nm light. Data are the mean ± SD, n = 3 independent experiments. f Lysine 403 acetylation increases the proteolytic degradation rate of G6PD in vitro. Western blots show the amount of indicated G6PD variants following chymotrypsin (Chy) digestion as a function of time (top) or as a function of chymotrypsin concentration (bottom). g Lysine 403 acetylation destabilizes G6PD in cells. Curves represent the relative amounts of G6PD variants in HCT116 cells as a function of time after CHX treatment. Data are the mean ± SD, n = 3 (WT, AcK403) or 5 (pWT, AcK89) biologically independent samples. ND not determined. Source data are provided as a Source Data file.