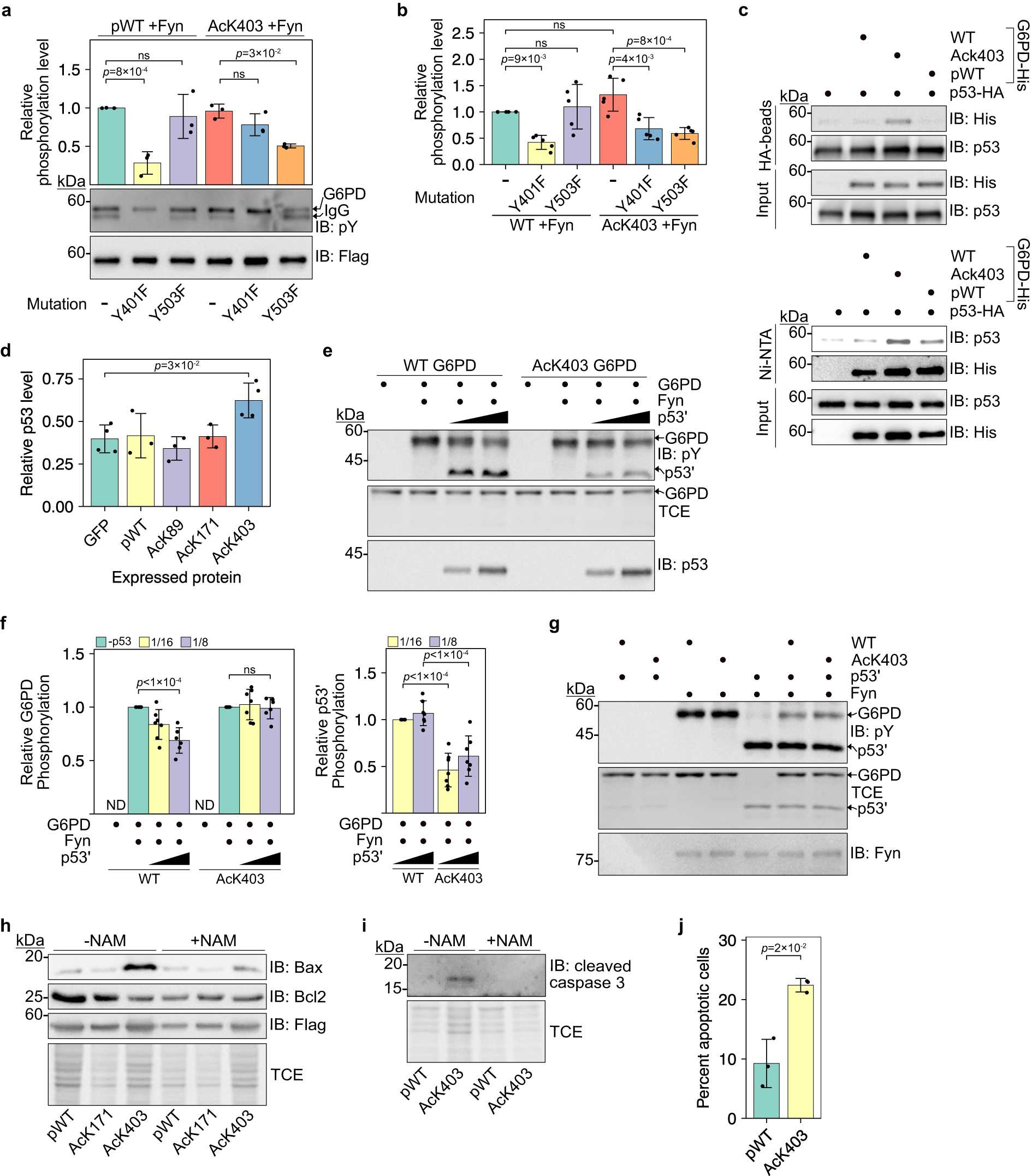
Fig. 6: p53 modulates Fyn-dependent phosphorylation as a function of K403 acetylation.
From: Acetylation-dependent coupling between G6PD activity and apoptotic signaling

a Y401 and Y503 are major Fyn phosphorylation sites in pWT and AcK403 G6PD, respectively. Representative Western blots showing tyrosine phosphorylation of immunoprecipitated G6PD co-expressed with Fyn. Data were analyzed using one-way ANOVA followed by Tukey’s post hoc test and presented as mean values ± SD; n = 3 biologically independent samples. b G6PD is phosphorylated by Fyn in vitro. Bars represent the relative phosphorylation level of recombinant G6PD, following in vitro incubation with Fyn. Data were analyzed using one-way ANOVA followed by Tukey’s post hoc test and are presented as mean values ± SD; n = 5 independent experiments. c Acetylation of G6PD K403 promotes the interaction with p53. Top: Co-IP using HA-tagged p53. Bottom: Reciprocal binding using 6×His-tagged G6PD. d AcK403 G6PD stabilizes p53 in cells. Bars represent the relative immunoblot intensities of endogenous p53, 120 min post-CHX treatment (Supplementary Fig. 10b). Data were analyzed using one-way ANOVA followed by Tukey’s post hoc test and are presented as mean values ± SD; n = 3 (pWT, AcK89, AcK171), or 4 (GFP, AcK403) biologically independent samples. e, f G6PD K403 acetylation-dependent interaction with p53' regulates Fyn-mediated G6PD phosphorylation at substoichiometric amounts of p53'. Representative Western blot (e) and quantification (f) of G6PD and p53' phosphorylation levels following in vitro incubation with active Fyn at indicated p53':G6PD molar ratios. Data were analyzed using one-way ANOVA followed by Tukey’s post hoc test and are presented as mean values ± SD; n = 6 or 7 independent experiments (Supplementary Fig. 10e). g p53' impairs Fyn-dependent G6PD phosphorylation at stoichiometric p53':G6PD ratio. Representative Western blot showing p53' and G6PD phosphorylation levels, following incubation with active Fyn. h G6PD K403 acetylation results in increased Bax levels and decreased Bcl2 levels in HEK293T cells. i G6PD K403 acetylation correlates with increased cleaved caspase-3 levels in HEK293T cells. j Annexin V/DAPI double staining of HEK293T cells expressing pWT or AcK403. Data were analyzed using two-sided t-test and are presented as mean values ± SD; n = 3 biologically independent samples. ns not significant, ND not detected. Source data are provided as a Source Data file.