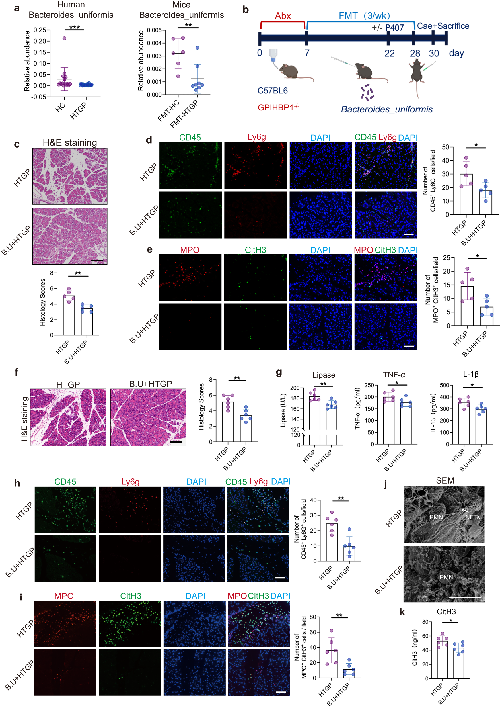
Fig. 4: Bacteroides uniformis alleviates HTGP through inhibition of neutrophils and reduction of NETs.

a The abundance of Bacteroides uniformis in human fecal samples and gut microbiota of recipient mice (HC, n = 16, HTGP patients, n = 25; FMT-HC, n = 6, FMT-HTGP, n = 8) (HC vs HTGP, P = 0.0001; FMT-HC vs FMT-HTGP, P = 0.0074). b Schematic representation of Bacteroides uniformis supplementation design. P407-induced HTG mice were randomly divided into Control and B.U groups (n = 5 per group) for generating HTGP models. GPIHBP1−/− mice were randomly divided into Control and B.U groups (n = 6 per group) for generating HTGP models. c Representative images of H&E staining and quantification of histology score in P407-induced HTGP model (Scale bar = 100 µm, n = 5 biologically independent animals per group, P = 0.0019). d Representative immunofluorescence images of CD45+ Ly6g+ cells in the pancreas (Scale bar = 50 µm, n = 5, P = 0.0311). e Representative immunofluorescence images and quantification of Mpo+ CitH3+ cells in the pancreas (Scale bar = 50 µm, n = 5, P = 0.0205). f Representative images of H&E staining and quantification of histology score in GPIHBP1−/− mice (Scale bar=100 µm, n = 6 biologically independent animals per group, P = 0.003). g Serum lipase, TNF-α and IL-1β levels (n = 6 biologically independent animals per group) (Lipase: P = 0.0052; TNF-α: P = 0.048; IL-1β: P = 0.0255). h Representative immunofluorescence images and quantification of CD45+Ly6g+ cells in the pancreas (Scale bar = 50 µm, n = 6, P = 0.0014). i Representative immunofluorescence images and quantification of Mpo+ CitH3+ cells in the pancreas (Scale bar = 50 µm, n = 6, P = 0.0079). j Scanning electron microscopy showing extracellular web-like structures in the pancreas (Scale bar = 10 µm). k Serum CitH3 by ELISA (n = 6 biologically independent animals per group, P = 0.0378). For intergroup comparison of unpaired data, two-tailed Student’s t-test was used for normal distribution and the Mann–Whitney test was used for nonparametric data. Data was represented as mean ± SEM. *p < 0.05, **p < 0.01, ***p < 0.001. Source data are provided as a Source data file.