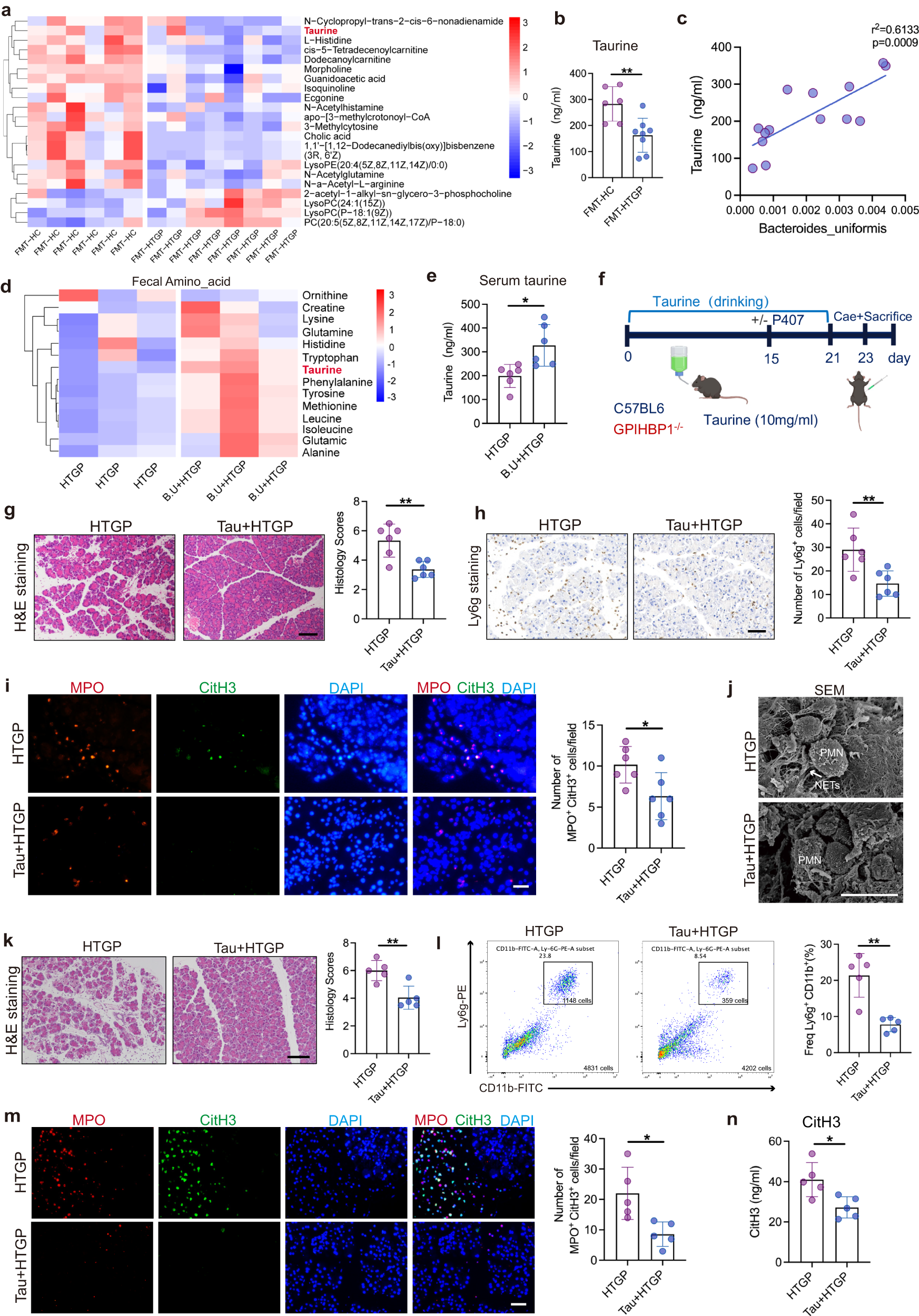
Fig. 5: Bacteroides uniformis-derived taurine ameliorates HTGP.

a Heatmap plotting different serum metabolites between FMT-HC and FMT-HTGP mice (FMT-HC, n = 6; FMT-HTGP, n = 8). b The levels of serum taurine tested by ELISA (FMT-HC, n = 6, FMT-HTGP, n = 8, P = 0.0054). c Correlation between the abundance of Bacteroides uniformis and serum taurine level was analyzed using Spearman’s correlation analysis. d Heatmap showing differential fecal metabolites between HTGP and B.U + HTGP groups (n = 3). e Serum taurine levels between HTGP and B.U + HTGP groups (n = 6, P = 0.0104). f Scheme for taurine treatment. P407-induced HTG mice were randomly divided into Control and Tau-treated groups (n = 6 per group). GPIHBP1−/− mice were randomly divided into two Control and Tau-treated groups (n = 5 per group). g Representative images of H&E staining and quantification of histology score in P407-induced HTGP model (Scale bar = 100 µm, n = 6 biologically independent animals per group, P = 0.0033). h Representative images and quantification of Ly6g positive cells by IHC (Scale bar = 50 µm, n = 6 biologically independent animals per group, P = 0.008). i Representative immunofluorescence images of CitH3+ Mpo+ cells in the pancreas (Scale bar = 50 µm, n = 6, P = 0.0274). j Scanning electron microscopy showing extracellular web-like structures in the pancreas (Scale bar = 10 µm). k Representative images of H&E staining and quantification of histology score in GPIHBP1−/− mice (Scale bar = 100 µm, n = 5, P = 0.0044). l Flow cytometric quantification and statistical analysis of neutrophils infiltration in the pancreas of GPIHBP1−/− mice (n = 5, P = 0.0014). m. Representative immunofluorescence images and quantification of CitH3+Mpo+ cells in the pancreas (Scale bar = 50 µm, n = 5, P = 0.0134). n Serum CitH3 levels tested by ELISA (n = 5 biologically independent animals per group, P = 0.015). P values were determined by two-tailed ordinary one-way ANOVA with the Tukey post hoc test or Student’s t-test. Data was represented as mean ± SEM. *p < 0.05, **p < 0.01, ***p < 0.001. Source data are provided as a Source data file.