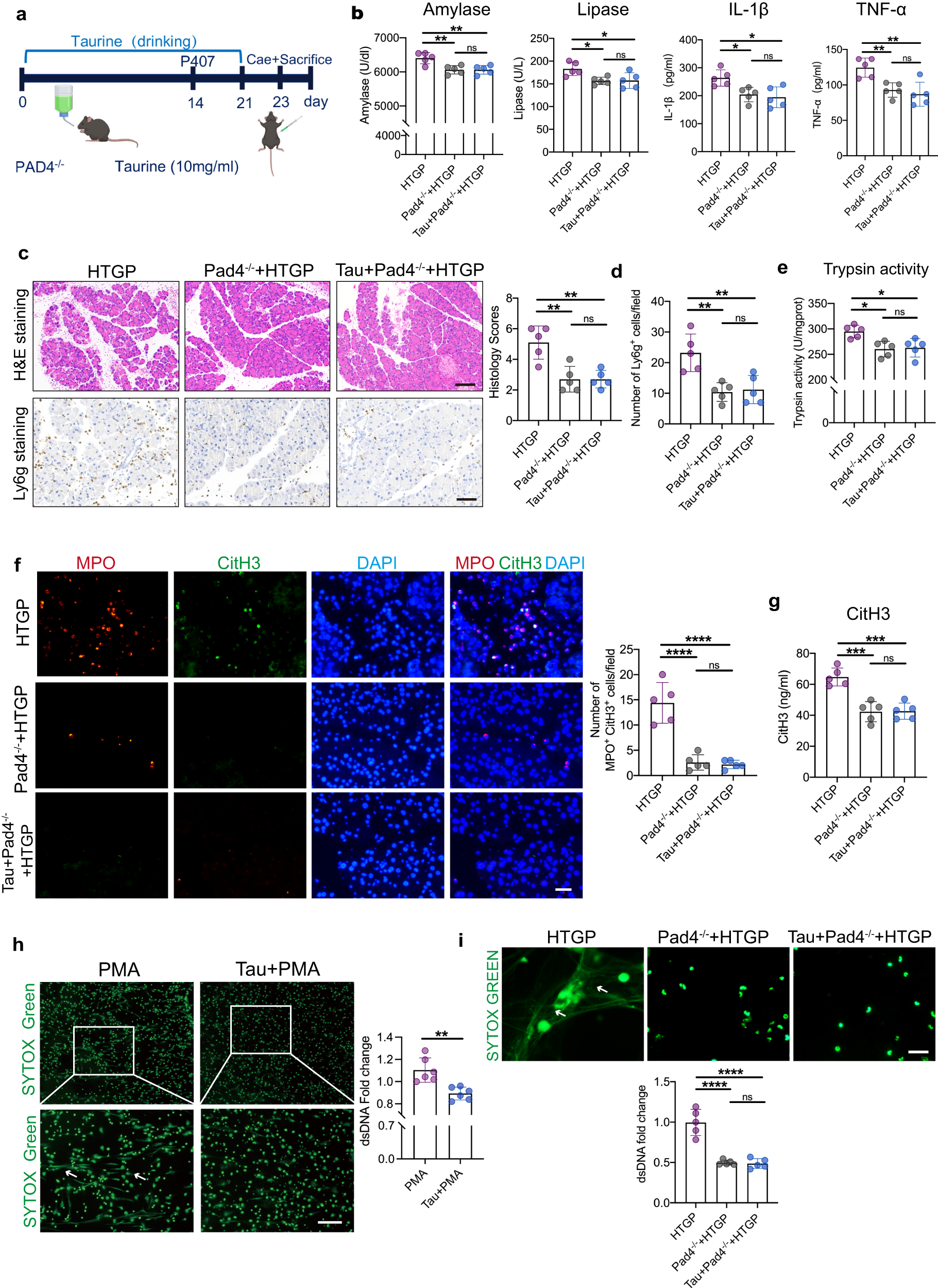
Fig. 6: Taurine alleviates HTGP through NETs inhibition.

a Scheme for taurine supplementation. WT mice and PAD4−/− mice were administrated with sterile water (vehicle) or taurine supplementation for 3 weeks (HTGP, n = 5; HTGP in Pad4−/− mice, n = 5; Tau-treated HTGP in Pad4−/− mice, n = 5). b Serum amylase, lipase, IL-1β and TNF-α levels (n = 5 biologically independent animals per group) (Amylase: HTGP vs Pad4−/− + HTGP, P = 0.0059; Lipase: HTGP vs Pad4−/− + HTGP, P = 0.0273; IL-1β: HTGP vs Pad4−/− + HTGP, P = 0.0277; TNF-α: HTGP vs Pad4−/− + HTGP, P = 0.0094). c Representative images of H&E staining and quantification of histology score (Scale bar = 100 µm, n = 5 biologically independent animals per group) (HTGP vs Pad4−/− + HTGP, P = 0.0022; HTGP vs Tau+Pad4−/− + HTGP, P = 0.0022). d Representative images and quantification of Ly6g positive cells by IHC (Scale bar = 50 µm, n = 5) (HTGP vs Pad4−/− + HTGP, P = 0.003; HTGP vs Tau+Pad4−/− + HTGP, P = 0.0048). e Intrapancreatic trypsin activation (n = 5 biologically independent animals per group) (HTGP vs Pad4−/− + HTGP, P = 0.0109; HTGP vs Tau+Pad4−/− + HTGP, P = 0.0175). f Representative immunofluorescence images and quantification of Mpo+ CitH3+ cells in the pancreas (Scale bar = 50 µm, n = 5) (HTGP vs Pad4−/− + HTGP, P < 0.0001; HTGP vs Tau+Pad4−/− + HTGP, P < 0.0001). g Serum CitH3 levels tested by ELISA (n = 5 biologically independent animals per group) (HTGP vs Pad4−/− + HTGP, P = 0.0002; HTGP vs Tau+Pad4−/− + HTGP, P = 0.0002). h SYTOX Green fluorescence staining of neutrophil extracellular dsDNA after 3 h stimulation of PMA in the presence or absence of taurine (Scale bar = 50 µm, n = 6 biologically independent samples per group, P = 0.002). i Representative immunofluorescence staining images of SYTOX to map NETs in the neutrophils (Scale bar = 50 µm, n = 6 biologically independent samples per group) (HTGP vs Pad4−/− + HTGP, P < 0.0001; HTGP vs Tau+Pad4−/− + HTGP, P < 0.0001). P values were determined by two-tailed ordinary one-way ANOVA with the Tukey post hoc test or Student’s t-test. Data was represented as mean ± SEM. *p < 0.05, **p < 0.01, ***p < 0.001. Source data are provided as a Source data file.