Fig. 4: Orthogonal tool development in thermophilic P. thermoglucosidasius and mesophilic E. coli.
From: A thermostable type I-B CRISPR-Cas system for orthogonal and multiplexed genetic engineering

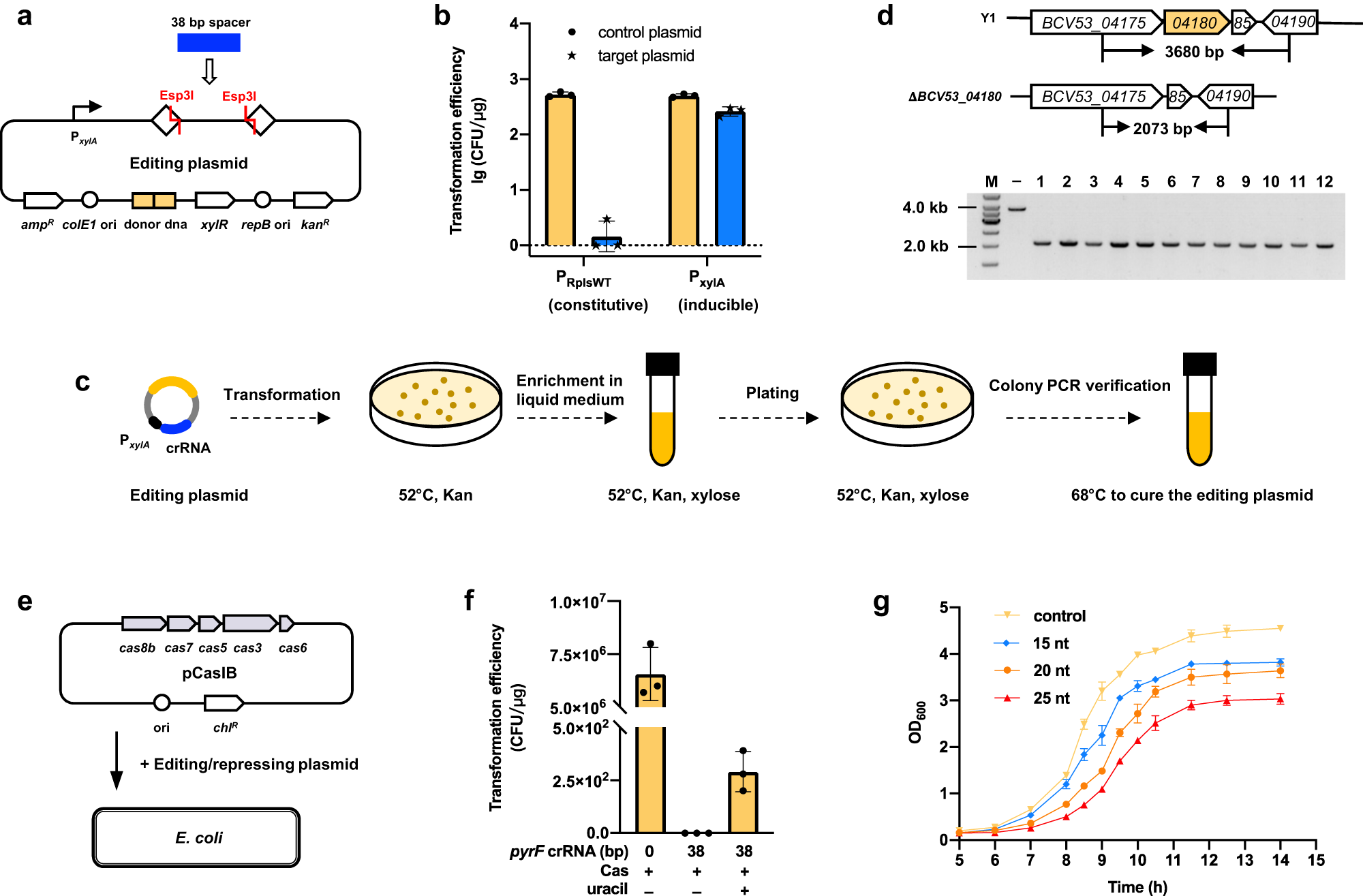
a Schematic of the editing plasmid. This plasmid equipped Esp3I cleavage sites for the insertion of crRNA. ColE1 ori: replication origin used in E. coli, ampR: ampicillin resistance gene, R: repeat, lacZ used for blue-white selection of the spacer insertion, repB ori: replication origin used in Geobacillus or Parageobacillus genus, kanR: kanamycin resistance gene. b Transformation efficiency of targeting amylase gene for allelic recombination based on deletion. PRplsWT and PxylA indicate the constitutive and inducible promoter driving crRNA, respectively. c The workflow of deletion in P. thermoglucosidasius. d Confirmation of amylase gene deletion by PCR. e Schematic of the transferrable plasmid pCasIB harboring the type I-B Cas effectors. The plasmid pCasIB and editing/repressing plasmid together were used to editing or repressing target gene in E. coli. f Deleting pyrF gene in E. coli using the transferrable tool. g Growth rate influenced by the transcription repression of pyrF gene. Data are the mean of three biological repeats and are expressed as mean ± SD. Source data are provided as a Source Date file.