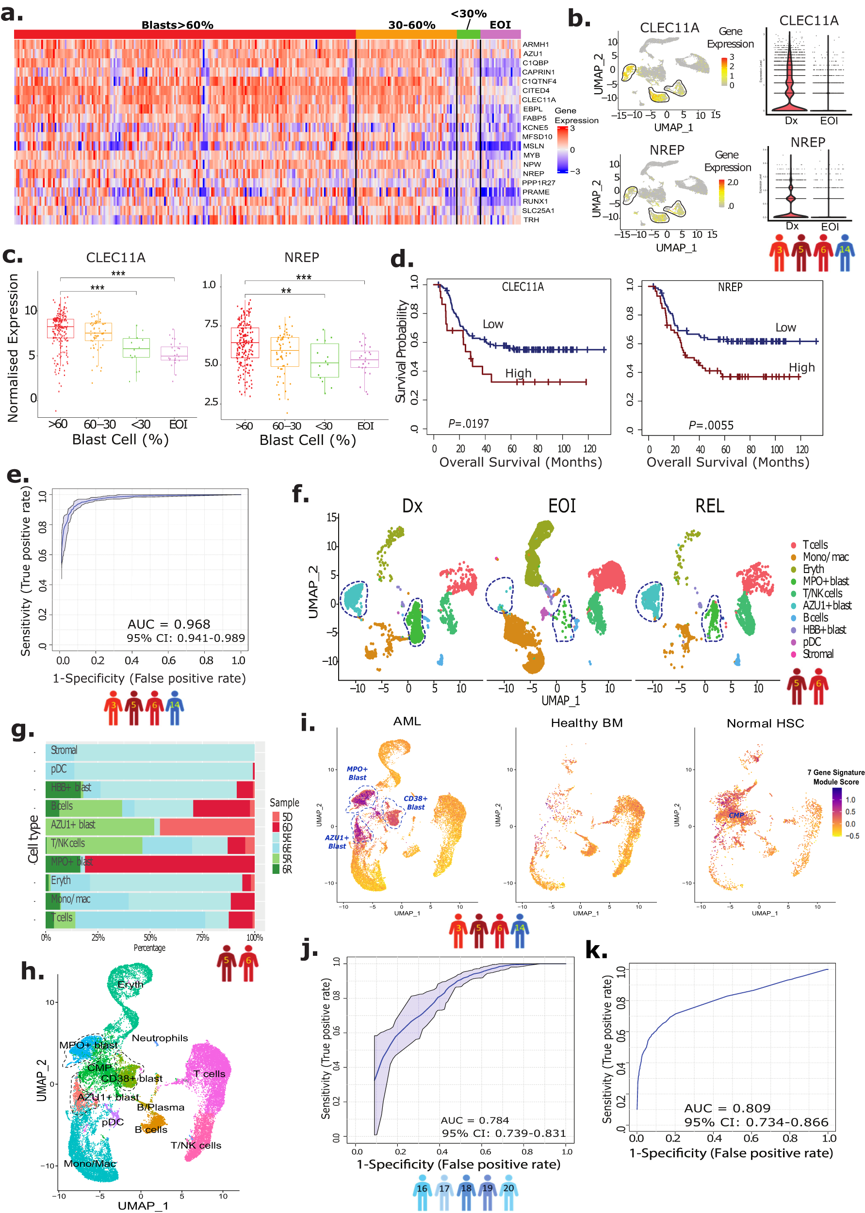
Fig. 2: Development of blast progenitor signature from heterogeneous AML-blasts.

a Heatmap of 20 genes that show significant overexpression in the diagnosis (Dx) TARGET AML-1 samples with high blast enrichment (> 60% blasts and 30–60% blasts) as compared to Dx low (<30%) blasts and end of induction (EOI) samples. The Y-axis represents gene names and X-axis represents the patient’s ID. Color scale: blue and red colors represent low and high expression of genes, respectively. b Feature plots of select genes (CLEC11A, NREP) from 20-genes set showing uniform overexpression in the lassoed blast clusters (UMAPs of Dx, EOI samples from patients 3, 5, 6, 14). Color scale represents high (red), medium (yellow), and low (gray) expression of the select genes. Violin plots of select genes (CLEC11A, NREP) expression in Dx (n = 4) and EOI (n = 4) samples, showing overexpression in the former. c Representative expression profiles of select genes (CLEC11A, NREP) show a progressive downregulation pattern from high blast % to low blast % to EOI samples in TARGET AML-1 dataset (biologically independent samples in >60% blasts group, n = 203; 30–60% blasts group, n = 60; <30% blasts group, n = 14; EOI group, n = 24, two-sided Wilcoxon rank sum test, **P < 0.01, ***P < 0.001). Comparisons of normalized CLEC11A expression in >60% blasts vs. <30% blasts (P = 9.6e−05) and >60% blasts vs. EOI (P = 1.1e−08) groups and NREP expression in >60% blasts vs. <30% blasts (P = 0.0052) and >60% blasts vs EOI (P = 0.00018) groups had significant results. Boxplots show the distribution of expression with the center of the box representing the median, upper and lower bounds representing 75% and 25% percentiles, and upper and lower whiskers extending to the largest value no further than 1.5 times interquartile range from bounds of box. Source data are provided as a Source data file. d Survival correlations showed the higher expression of CLEC11A (biologically independent samples: High: n = 23, Low: n = 122; HR = 1.96, 95% Confidence Interval (CI): 1.10–3.48, Cox HR P = 0.022, one-sided log-rank P = 0.0197) and NREP (biologically independent samples: High: n = 60, Low: n = 85; HR = 1.95, 95% CI: 1.21–3.14, Cox HR P = 0.0064, one-sided log-rank P = 0.0055) is associated with poor survival. One-sided log-rank tests were used to compare survival curves of high and low expression groups. Cox proportional hazards models were used to calculate hazard ratios and Wald tests were used to determine significance. e Receiver operative Curve (ROC) depicting performance of Support Vector Machine (SVM) approach based 7-gene signature (CLEC11A, PRAME, AZU1, NREP, ARMH1, C1QBP, TRH) discriminated AML-blasts from other cells. AUC (Area under curve) is 0.968, and gray shaded area around curve represents 95% CI (0.941–0.989). f UMAP plot depicting the blast cells (lassoed) of the longitudinal samples (Dx, EOI, Rel) from two patients (patient 5 and 6). g Bar plot showing fraction of Dx, EOI, and Rel samples of patients 5 and 6 in each cell type. D denotes Dx samples, E denotes EOI samples, R denotes relapse samples. h UMAP of integrated Dx, EOI AML samples (patients 3, 5, 6, 14), and healthy BM and normal HSCs from external datasets. i. Feature plot of the 7-gene signature module score in UMAPs split by dataset (AML, healthy BMs, normal HSCs). Color scale: purple represents a high module score, i.e., the 7-gene signature is highly expressed by the cells, and yellow represents a low module score. j Performance of SVM classifier as AUC using ROC analysis on independent validation set of Dx, EOI samples from five patients (patients: 16–20). AUC is 0.784, and gray shaded area around curve represents 95% CI (0.739–0.831). k Performance of SVM classifier as AUC on prospective publicly available validation dataset of pediatric AML, healthy BM, and normal HSC samples. AUC is 0.809 (95% CI: 0.734–0.866).