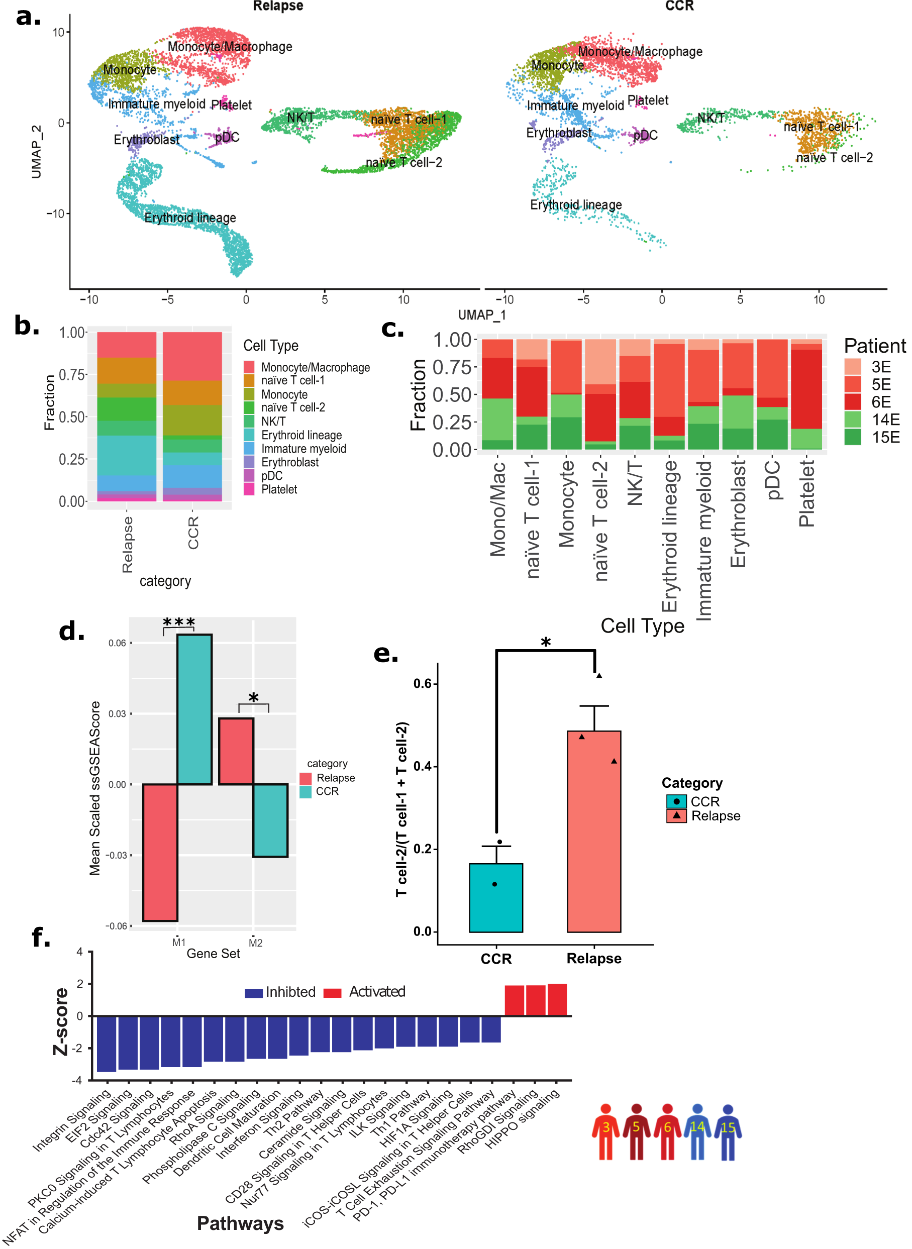
Fig. 7: EOI non-blast cells analysis exhibits different patterns in samples from those with relapse and those with CCR.

a UMAP plot of annotated non-blast cells clusters split based on relapse- and CCR-association status. b Bar plot showing the proportion of cell types in relapse- and CCR-associated samples at EOI. The Y-axis represents the fraction of each cell type. c Bar plot showing sample/patient fraction (Y-axis) in major cell types (X-axis). d Bar plot of mean scaled ssGSEA scores of mono/mac cells from those with relapse and those with CCR (CCR: n = 2203 cells from n = 2 biologically independent samples, relapse: n = 2416 cells from n = 3 biologically independent samples) show that M1 markers are significantly more enriched in patients with CCR (two-sided t-test, P = 3.8e−05, ***P < 0.001) and M2 markers are more enriched in those with relapse (two-sided t-test, P = 0.046, *P < 0.05). Source data are provided as a Source data file. e The bar plot shows that the ratio of the naive T cell-2 cluster to total T-cells (i.e., naive T cell-2 and naive T cell-1) is significantly higher (P = 0.0232) in samples with relapse (n = 3) compared to samples with CCR (n = 2) (two-sided t-test, *P < 0.05). Bars represent the mean values, with error bars representing the mean + SEM values. Source data are provided as a Source data file. f Bar plot of significantly activated (Z-score >1.5) or inhibited (Z-score < −1.5) pathways in T cell-2 cluster (relapsed-enriched, n = 1538 cells) compared to T cell-1 cluster (n = 2272 cells). The significantly (One-tailed Fisher’s exact test, P < 0.05) activated and inhibited pathways are shown with red and blue colors, respectively.