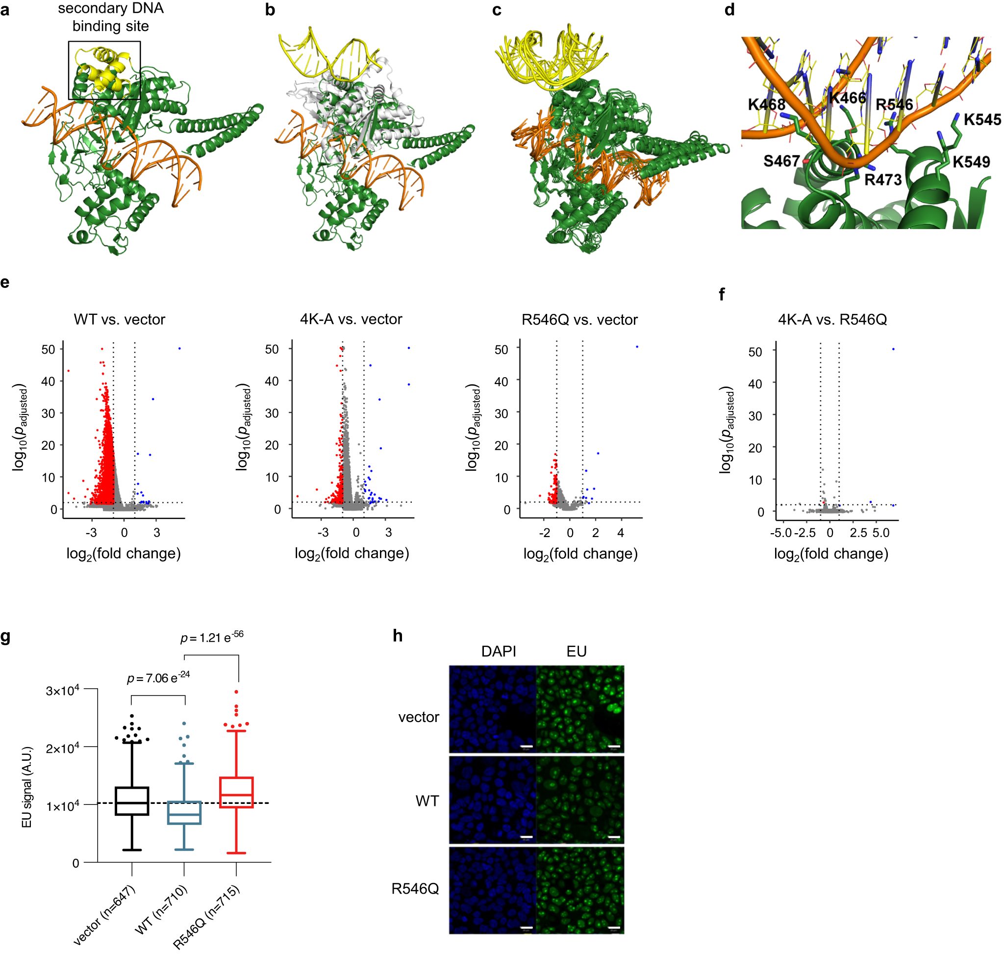
Fig. 1: A secondary DNA binding site on TOP1 is required for transcriptional downregulation.

a Crystal structure of human TOP1 (green) complexed with DNA (orange) at the primary DNA binding site (catalytic pocket) (PDB 1A36). The boxed region highlights the conserved surface on core subdomain III (yellow) which is the secondary DNA binding site. b–d Molecular models of human TOP1 covalent complex (TOP1cc) (TOP1 in green, DNA in orange) in complex with DNA at secondary binding site (yellow). b Crystal structure of human TOP1 bound to DNA at the active site (PDB 1A36) superimposed with the crystal structure of D. radiodurans TOP1B (white) bound to DNA at the secondary binding site (PDB 3M4A). c Superimposition of final MD trajectory structures of TOP1cc in complex with DNA at secondary binding site. d A representative structure from the MD simulations showing the binding interface between the secondary binding site and DNA; the DNA-interacting residues are shown as sticks. e, f Volcano plots of RNA-seq analyses comparing the indicated samples. Blue and red denote down- and upregulated differentially expressed genes (DEGs), as determined using DESeq2 (see details in ‘Methods’). g Boxplots of EU signal in single cells. Centre lines represent median, box limits represent upper and lower quartiles, whiskers represent 1.5× interquartile range, points represent outliers. n = 647 (vector), n = 710 (WT), n = 715 (R546Q) single-cell quantifications. Mann–Whitney test was performed; p values (two-tailed) are indicated above the comparisons. Source data are provided as a Source data file. h Representative images of EU labelling of cells from confocal microscopy imaging. Scale bars: 20 µm.