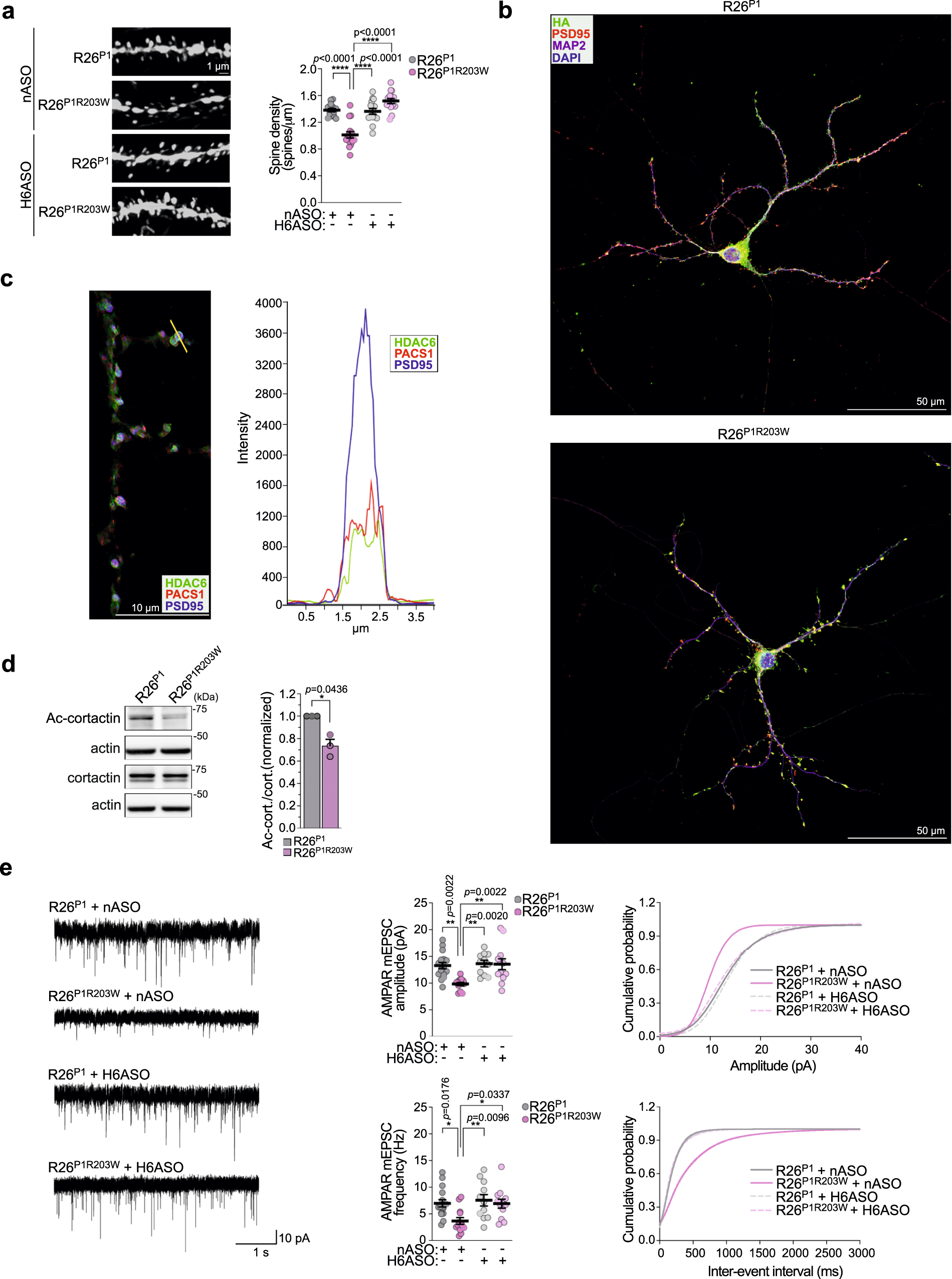
Fig. 5: HDAC6 ASO rescues PACS1R203W/HDAC6-induced deficits in spine density and excitatory synaptic communication.

a (Left) Representative images of secondary dendrites from the specimens in Fig. 4c with a spine density <1 SD away from the group mean. Scale bar, 1 μm. (Right) Data are mean ± SEM (2-way ANOVA followed by Tukey post hoc test), n = 14 neurons/59 dendrites (R26P1/nASO), 16 neurons/55 dendrites (R26P1R203W/nASO), 15 neurons/57 dendrites (R26P1/H6ASO), 15 neurons/61 dendrites (R26P1R203W/H6ASO), and 3 mice per condition. p-values shown in figure. b Dissociated hippocampal neurons isolated from P0 Emx1Cre:R26P1 and Emx1Cre;R26P1R203W mice were processed for confocal imaging at DIV18 to detect MAP2 (magenta), HA-tagged PACS1 or PACS1R203W (pseudocolored green), PSD95 (pseudocolored red) and DAPI (blue). Scale bar, 50 μm. c DIV18 neurons prepared from WT C57BL/6 mice were processed for confocal imaging to detect endogenous HDAC6 (green), PACS1 (red), and PSD95 (blue), and the fluorescent signal from the indicated spine (yellow line) was measured (Nikon Elements). Scale bar, 10 μm. d Western blot of Ac-cortactin, total cortactin, and actin in cortex isolated from Emx1Cre;R26P1 or Emx1Cre;R26P1R203W mice. Data are mean ± SEM (2-tailed t-test), n = 3 independent experiments, normalized individually to minimize inter-experimental variability. e (Left) Representative whole-cell voltage-clamp recordings of mEPSCs from L2/3 pyramidal neurons in acute brain slices of juvenile Emx1Cre;R26P1 and Emx1Cre;R26P1R203W mice injected (ICV) on P1 with 40 μg nASO or H6ASO (see Fig. 2e timeline). (Middle) Summary data of AMPAR mEPSC amplitude (top) and frequency (bottom). (Right) Cumulative probability distributions of AMPAR mEPSC amplitudes (top) and frequencies (bottom). n = 16 neurons/5 mice (R26P1/nASO), 13 neurons/4 mice (R26P1R203W/nASO), 11 neurons/3 mice (R26P1/H6ASO), 12 neurons/3 mice (R26P1R203W/H6ASO). Data are mean ± SEM (2-way ANOVA followed by Tukey post hoc test). Source data are presented as Sources Data files.