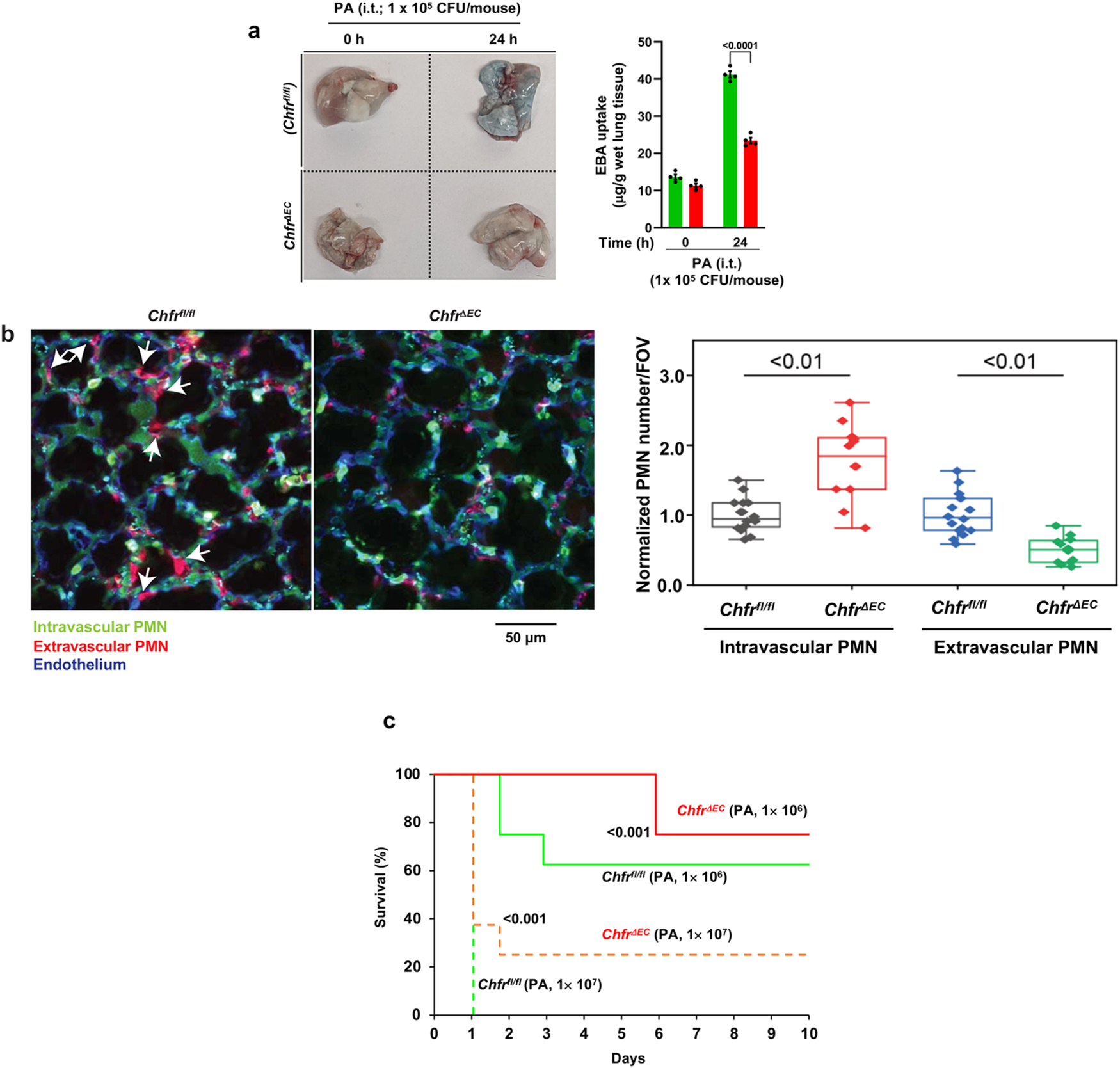
Fig. 5: Chfr deficiency in endothelial cells of mice mitigates Pseudomonas aeruginosa infection-induced lung vascular barrier breakdown, PMN transmigration, and mortality.

a Chfrfl/fl and ChfrΔEC mice i.t. Pseudomonas aeruginosa (PA) instilled (105 CFU/mouse) for 0 and 24 h were used to assess lung vascular leak by measuring EBA uptake in lungs. Representative lung images are shown on left and quantified results are shown on right. Shown are mean values ± SEM (n = 4 mice/genotype/group; two-way ANOVA followed by Bonferroni’s post-hoc test). b Chfrfl/fl and ChfrΔEC mice i.t. instilled lethal dose of PA (107 CFU/mouse) were used for imaging with 2-photon microscope 6 h after i.t. PA challenge. Alexa 594-labeled Ly6G Ab (20 μg/mouse) i.v. injected prior to i.t. PA. At 5 min before mice were surgically prepared for imaging, Brilliant Violet 421-labeled LY6G Ab (10 μg/mouse) and EC marker Ab (SeTau647-labeled CD31 Ab, 20 μg/mouse) were i.v. injected. Arrows indicate transmigrated PMNs. Scale bar, 50 μm. Quantitative analysis of intravascular and extravascular PMN numbers shown in right panel. Intravascular PMN per field of view (FOV) in WT were normalized as 1. Shown are mean values ± SEM (n = 5 mice/genotype; two-way ANOVA followed by Tukey’s post-hoc test). In box and whisker plots, the box is determined by 25–75 percentile and the whisker is determined by 5 to 95 percentile. The centeral line represents the median value. c Survival of age- and weight-matched Chfrfl/fl and ChfrΔEC mice challenged with two different doses of PA (i.t. instilled; 106 pfu/mouse or 107 pfu/mouse). (n = 8 mice/genotype; Chfrfl/fl vs ChfrΔEC; log-rank test).