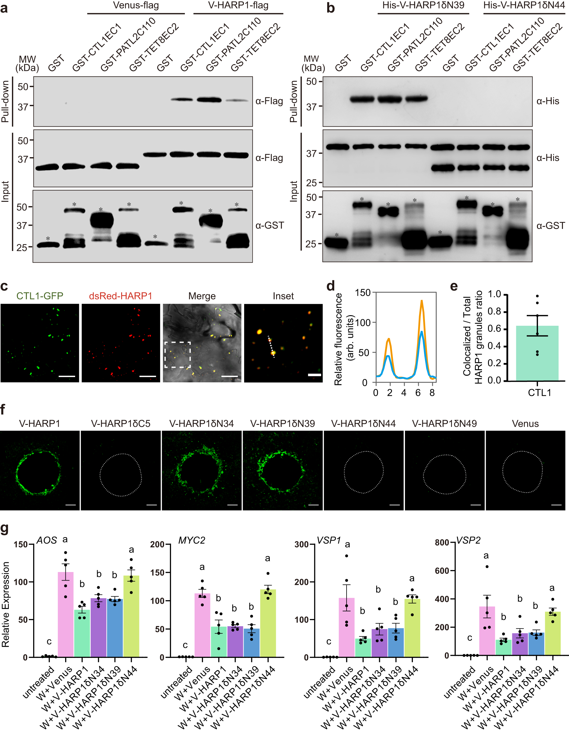
Fig. 4: The interactions of HARP1 with CTL1, PATL2 and TET8 are required for its successful import.
From: Endocytosis-mediated entry of a caterpillar effector into plants is countered by Jasmonate

a, b Pull-down assay of the full length (a) and truncated (b) V-HARP1 interacting with GST fused CTL1EC1, PATL2C110 and TET8EC2. Recombinant GST fused proteins were incubated with the total leaf proteins of N. benthamiana transiently expressing Venus-flag or V-HARP1-flag, respectively (a) or with recombinant proteins of His-V-HARP1δN39 and His-V-HARP1δN44 (b). Anti-GST antibody was to detect GST fused proteins in input. Anti-flag antibody was used to detect flag fused Venus and V-HARP1 (a). Anti-His antibody was used to detect the His fused truncated V-HARP1 (b). Free GST and GST fused proteins were asterisked. c dsRed-HARP1 colocalized with CTL1-GFP. The wounded Arabidopsis leaves of pCTL1::CTL1-GFP were incubated with dsRed-HARP1 and the pavement cells were observed under confocal microscopy. The inset panel highlights the dotted square region of the merged channel. Scale bar: 5 µm for inset and 20 µm for others. d Fluorescence intensity (in arbitrary units, arb. units) of the cross sections [dotted line in inset (c)]. Blue and orange lines indicate CTL1-GFP and dsRed-HARP1 fluorescence signals, respectively. e Quantification of the CTL1-GFP colocalized HARP1 granules in (c). The proportions of the colocalized granules in total were calculated. 6 leaves from 3-5 independent plants were examined. Data are mean ± SEM (n = 6). f Imports of truncated V-HARP1 into leaf tissues. The wounded Arabidopsis leaves were incubated with purified V-HARP1 and its truncated forms (Supplementary Fig. 15). The dotted-lines indicated the wound sites. Scale bar, 200 µm. g Effects of V-HARP1 and its truncated variants on Arabidopsis wounding response. Leaves were wounded and then painted with full length or truncated V-HARP1 on the wounding sites quickly. The expressions of the indicated genes were detected 4 h post treatments by qRT-PCR. The gene expressions in the unwounded plants (untreated) were set to 1. Data are mean ± SEM (n = 5 biological replicates) and analyzed by one-way ANOVA followed by two-sided Tukey’s post hoc test for multiple comparisons. Different letters indicate significant differences (P < 0.05). Source data are provided as a Source Data file.