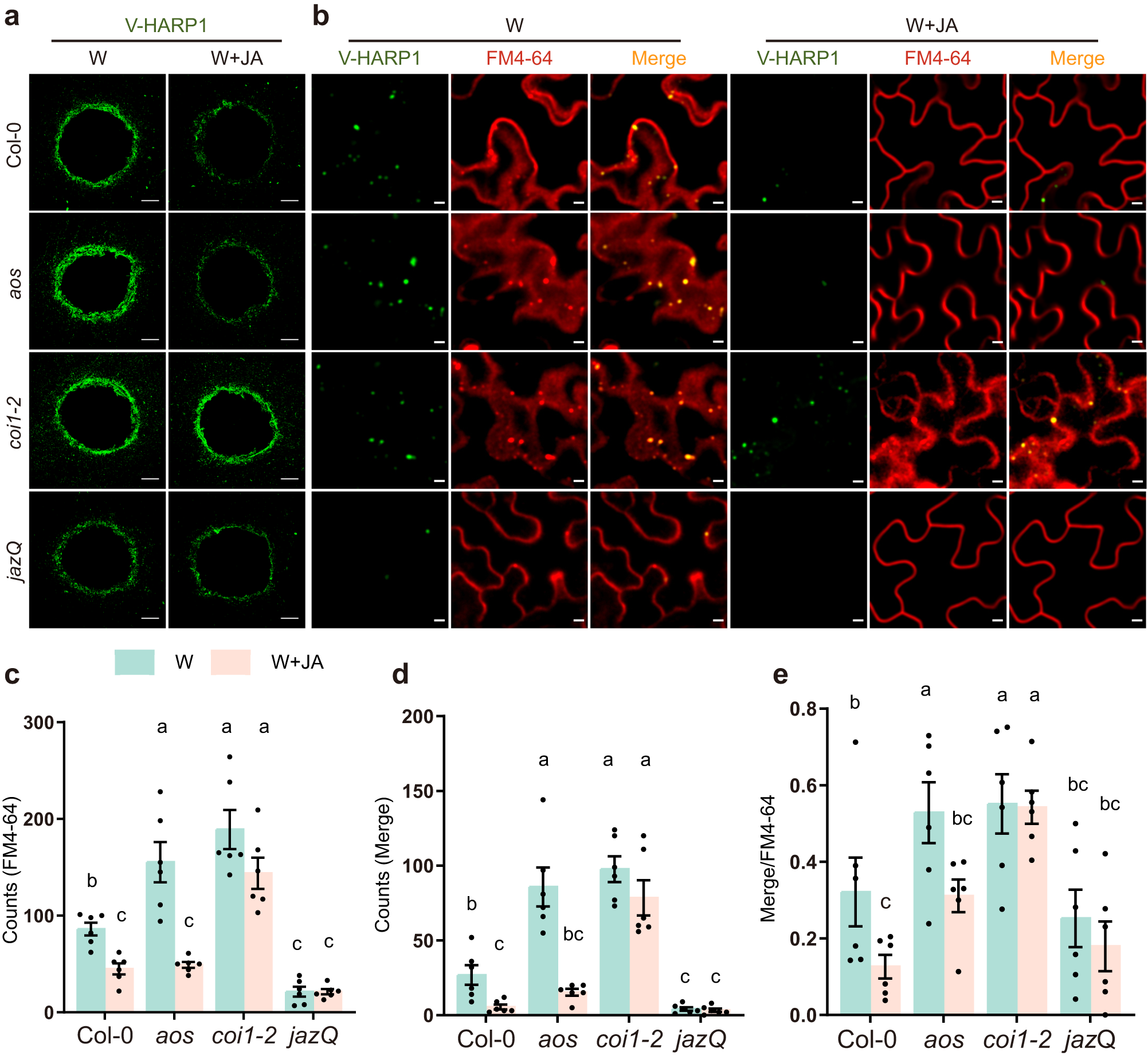
Fig. 6: JA counters HARP1 import into Arabidopsis.
From: Endocytosis-mediated entry of a caterpillar effector into plants is countered by Jasmonate

a V-HARP1 signals around the wounding sites of plant leaves. The indicated wounded leaves of Arabidopsis were pretreated with Ethanol (W) or 50 µM MeJA (W + JA) for 2 h and subsequently incubated with V-HARP1. Scale bar: 200 µm. b V-HARP1-loaded endosomes in the plants. Plants were treated as described in (a). The internalized endosomes were traced by FM4-64. Scale bar: 5 µm. c–e Quantification of endosomes from (b). The leaves were selected to count the number of endosomes. Light blue and light pink box indicate Ethanol (W) or 50 µM MeJA (W + JA) treatment, respectively. Data are mean ± SEM (n = 6 biological replicates) and analyzed by two-way ANOVA followed by multiple comparisons with two-sided Fisher’s LSD test. Different letters indicate significant differences (P < 0.05). FM4-64 stands for FM4-64 traced endosomes (c); merge stands for V-HARP1-loaded (d) endosomes and merge/FM4-64 stands for the ratio of V-HARP1-loaded to total endosomes (e). Source data are provided as a Source Data file.