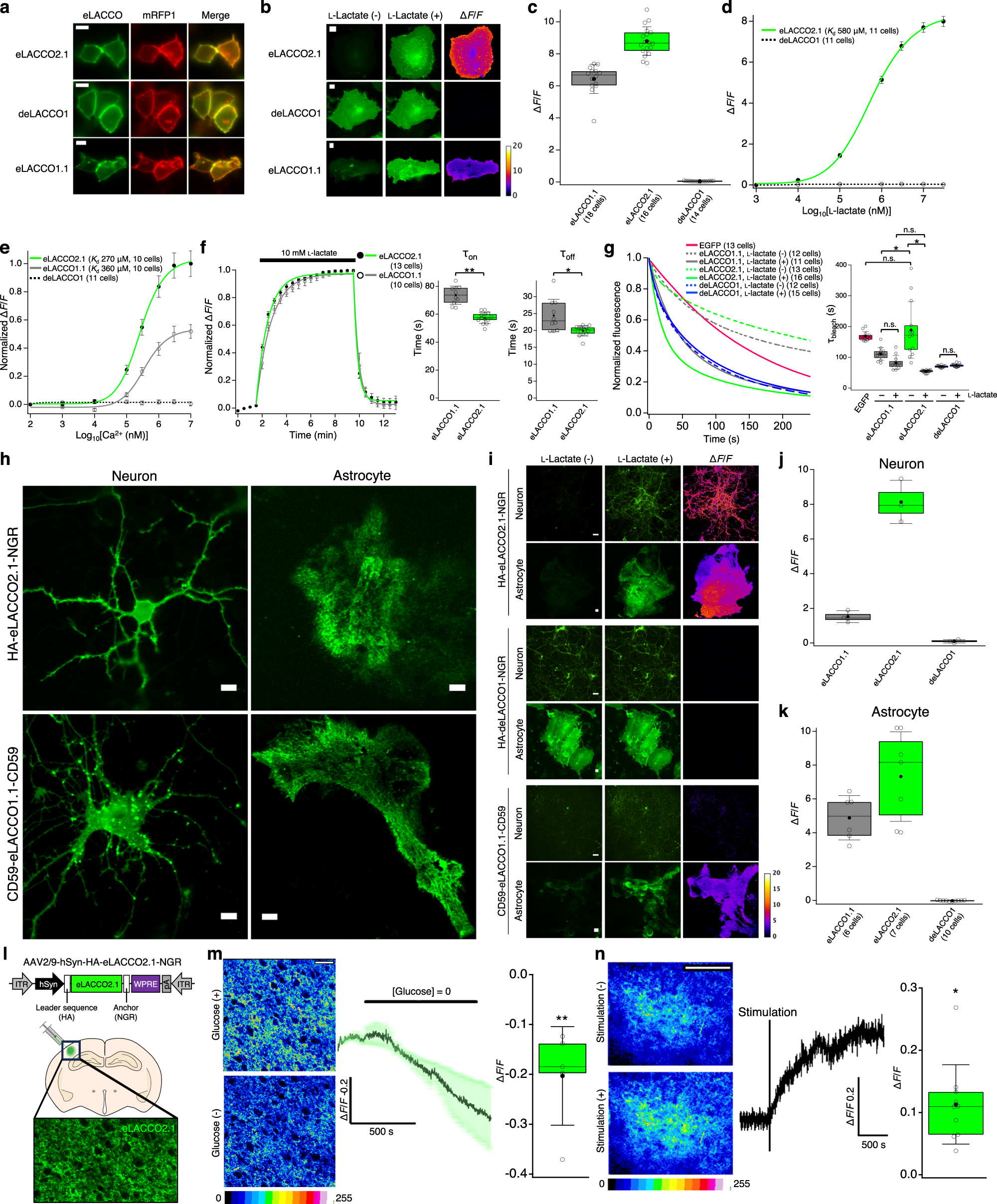
Fig. 3: Characterization of eLACCO2.1 in live mammalian cells and acute brain slices.
From: Lactate biosensors for spectrally and spatially multiplexed fluorescence imaging

a Localization of eLACCO2.1 and control biosensor deLACCO1 with the optimized leader sequence and anchor, and eLACCO1.1 with CD59-derived leader and anchor domain9 in HEK293T cells. mRFP1 (ref. 51) with the Igκ leader sequence and PDGFR transmembrane domain was used as a cell surface marker. Scale bars, 10 μm. b Expression on cell surface of HeLa cells before and after 10 mM l-lactate stimulation. Scale bars, 10 μm. c ΔF/F on HeLa cells. d In situ l-lactate titration. Mean ± s.e.m. e In situ Ca2+ titration in the presence (10 mM) of l-lactate. Mean ± s.e.m. f Time course of the fluorescence response. Mean ± s.d. Two-tailed Student’s t test. *P = 0.0043, **P < 0.0001. g Photobleaching curves (left) and τbleach (right). Mean ± s.e.m. One-way ANOVA followed by Tukey’s multiple comparison. *P < 0.0001. h Expression of eLACCO variants expressed on the surface of rat primary neurons and astrocytes. Scale bars, 10 μm. i l-Lactate (10 mM) response of eLACCO variants expressed on cell surface of rat primary neurons and astrocytes. Scale bars, 10 μm. j ΔF/F of eLACCO biosensors under hSyn promoter on rat primary neurons. n = 3 FOVs over three wells per construct. k ΔF/F of eLACCO biosensors under gfaABC1D promoter expressed on rat cortical astrocytes. l Schematic illustration of AAV injection into the somatosensory cortex. Image shows expression of hSyn-HA-eLACCO2.1-NGR. m Two-photon imaging of extracellular l-lactate around neurons expressing in hSyn-HA-eLACCO2.1-NGR, in response to a zero-glucose challenge in acute brain slices. Pseudo coloured images, summary trace (mean ± s.e.m.), and summary data are shown. n = 5 slices, **P = 0.0093, two-tailed unpaired Student’s t test compared with vehicle control experiment. Scale bar, 50 μm. n Two-photon imaging of extracellular l-lactate around neurons in response to electrical afferent stimulation (theta burst) in acute brain slices. Pseudo coloured images, a representative trace, and summary data are shown. n = 10 slices, *P = 0.0191, two-tailed paired Student’s t test comparing peak to baseline. Scale bar, 100 μm. Source data are provided as a Source Data file.