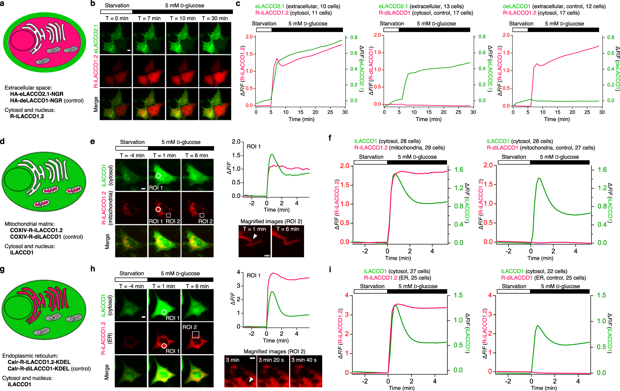
Fig. 6: Spectrally and spatially multiplexed l-lactate imaging.
From: Lactate biosensors for spectrally and spatially multiplexed fluorescence imaging

a Schematic illustration of l-lactate imaging in extracellular space and cytosol. b Representative images of cell surface-targeted eLACCO2.1 and cytosolic R-iLACCO1.2 expressed in T98 cells before and after 5 mM glucose treatment. Similar results were observed in more than ten cells. Scale bar, 10 μm. c Fluorescence traces for imaging of extracellular and cytosolic l-lactate in T98 cells upon glucose treatment. Mean ± s.e.m. d Schematic illustration of l-lactate imaging in mitochondrial matrix and cytosol. COXIV N-terminal yeast cytochrome c oxidase subunit IV (MLSLRQSIRFFKRSGI). e Representative images of cytosolic iLACCO1 and mitochondrial matrix-targeted R-iLACCO1.2 expressed in T98 cells before and after 5 mM glucose treatment. Similar results were observed in more than ten cells. White arrowhead indicates a mitochondrial fusion. Scale bars, 10 μm and 2 μm (magnified image). f Fluorescence traces for imaging of l-lactate in cytosol and mitochondrial matrix in T98 cells upon glucose treatment. Mean ± s.e.m. g Schematic illustration of l-lactate imaging in endoplasmic reticulum (ER) and cytosol. Calr N-terminal human calreticulin (MLLPVLLLGLLGAAAD). h Representative images of cytosolic iLACCO1 and ER-targeted R-iLACCO1.2 expressed in T98 cells before and after 5 mM glucose treatment. Similar results were observed in more than ten cells. White arrowhead indicates an ER fusion. Scale bars, 10 μm and 3 μm (magnified image). i Fluorescence traces for imaging of l-lactate in cytosol and ER in T98 cells upon glucose treatment. Mean ± s.e.m. Source data are provided as a Source Data file.