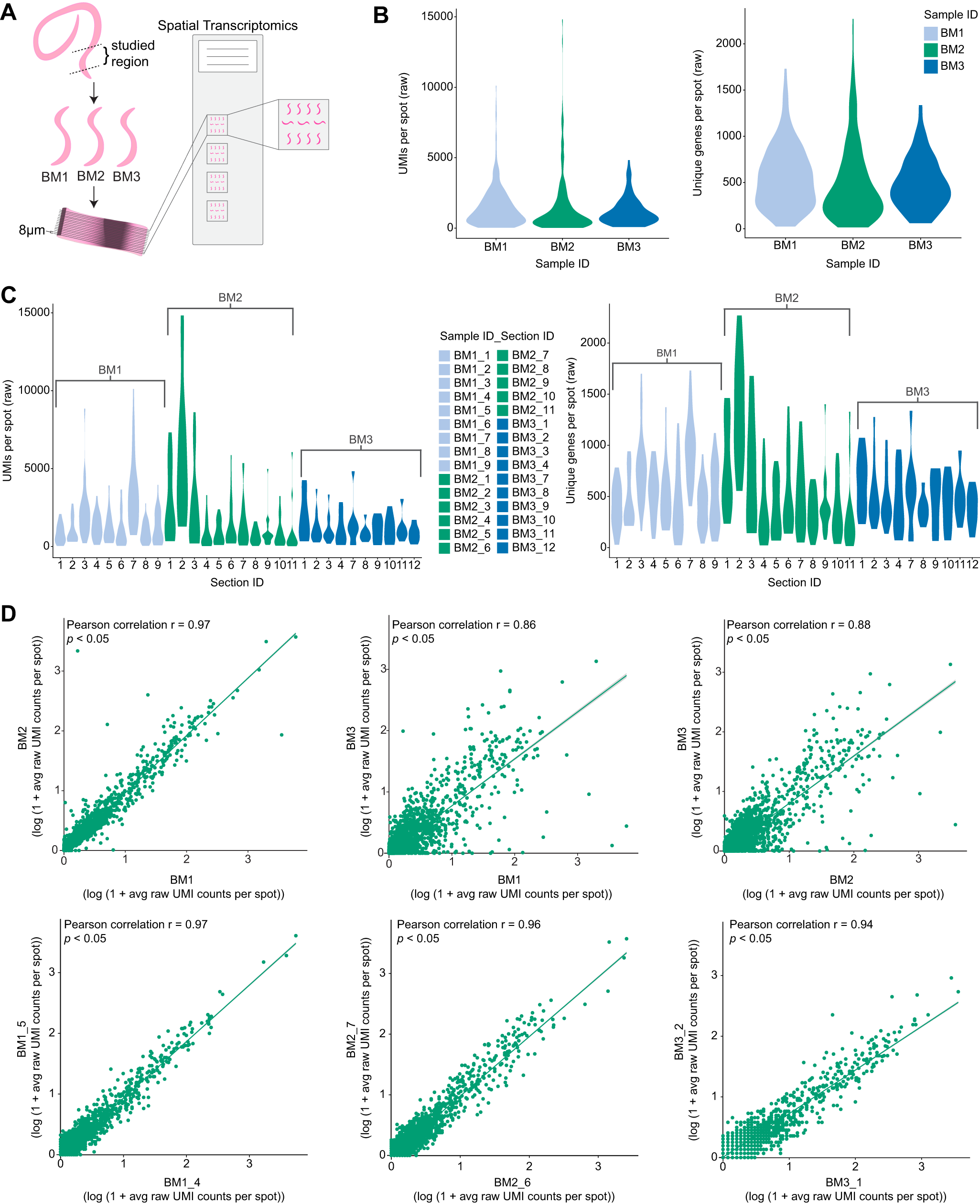
Fig. 1: Reproducibility of miniature-ST.

A Overview of the miniature-ST method performed in this study, where cryosections from the posterior region of adult female Brugia malayi worms containing ovary tissue, the beginning of the uterus with fertilized eggs and early embryos, the digestive tract, and body wall were analyzed using Spatial Transcriptomics (ST). B Violin plots of the unique molecules (UMIs) and unique genes per spot across the different worm samples used in the study. C Violin plots of the UMIs per spot and unique genes per spot across different worm sample sections (sample name_consecutive section #) used in the study. D Scatter plots of the log(1 + average gene expression) between worm samples (top, r = 0.86-0.97, p < 0.05) and sections from the same sample (bottom, r = 0.94-0.97, p < 0.05) across all genes. The statistical test is based on the Pearson’s product moment correlation coefficient (r) with 95% confidence intervals and p values (p) were estimated with a two-sided alternative hypothesis.