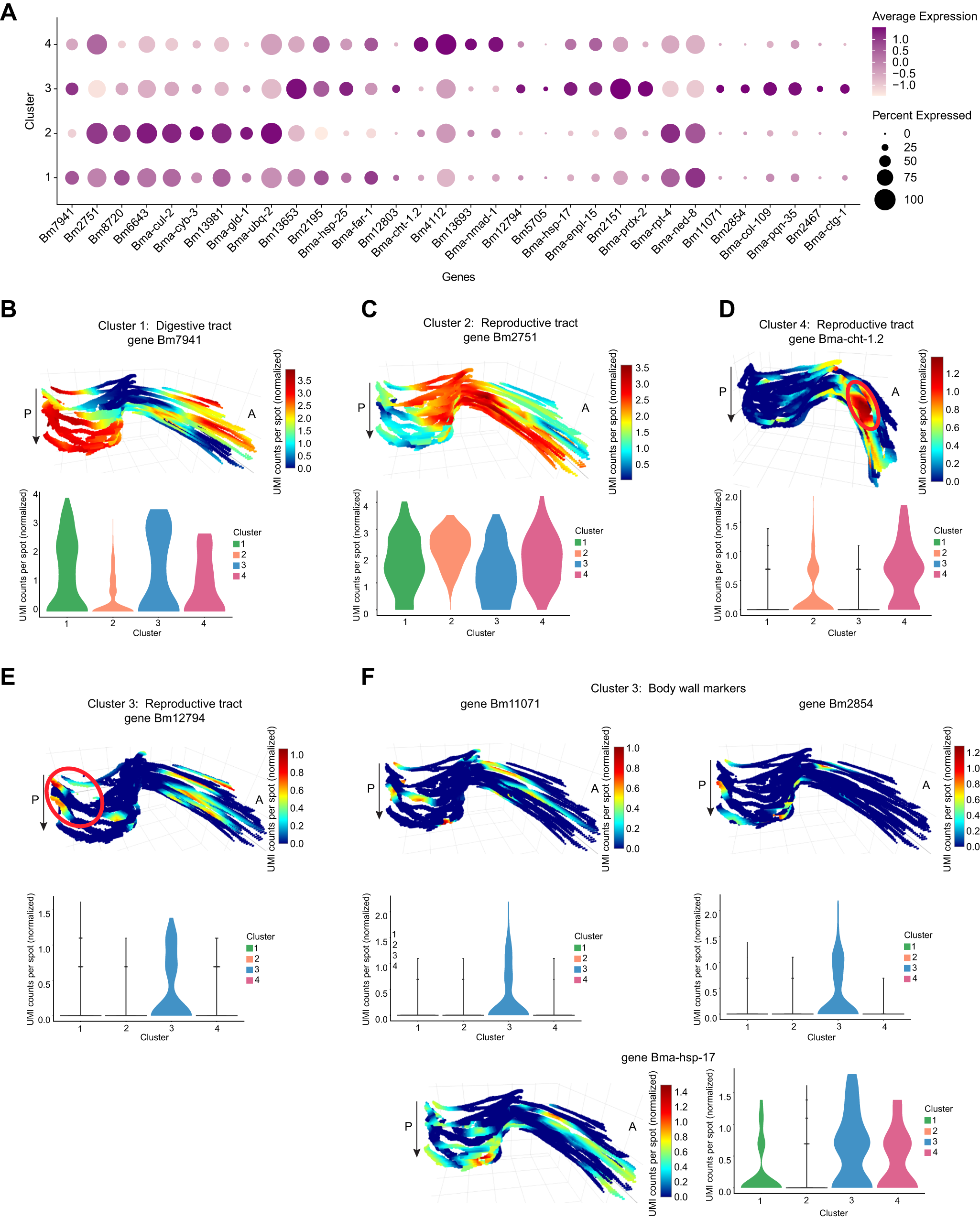
Fig. 3: Tissue region expression of cluster marker genes.

A Dotplot depicting the expression of B. malayi cluster marker genes across the different clusters. Average expression values indicate the average UMI counts (normalized) per spot across all spots in each cluster. Percent expressed values indicate the percentage of spots within each cluster that express each gene. B–F Spatial expression of cluster marker genes in 3D through worm sample BM2 and expression distribution across each cluster in violin plot. Magnification 20x. A: Anterior, P: Posterior, arrow indicates first to last section through the worm.