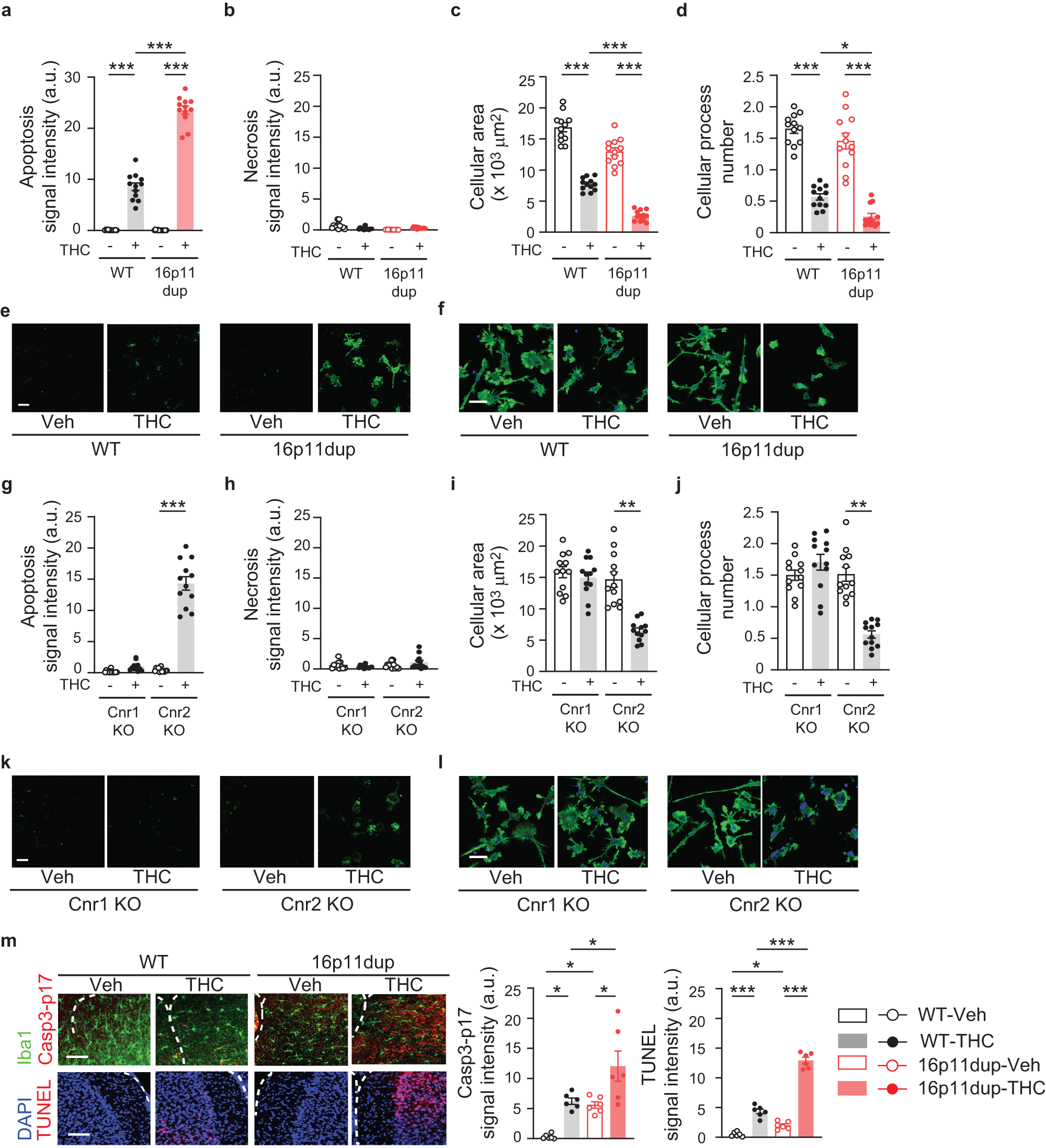
Fig. 3: THC-induced Cnr1-mediated microglial apoptosis is exacerbated by 16p11dup.

a Apoptosis assay of primary microglia cultures produced from WT and 16p11dup male mice. Quantification of signal intensity (arbitrary units: a.u.) of apoptosis marker apopxin (n = 12 fields in 3 mice per condition). b Necrosis assay of primary microglia cultures produced from WT and 16p11dup male mice. Quantification of signal intensity (arbitrary units: a.u.) of necrosis marker 7-AAD (n = 12 fields in 3 mice per condition). c Quantification of cellular process area of phalloidin-stained microglia cultures produced from WT and 16p11dup male mice (n = 12 fields in 3 mice per condition). d Quantification of cellular process number of phalloidin-stained microglia cultures produced from WT and 16p11dup male mice (n = 12 fields in 3 mice per condition). e Representative images of microglia cell cultures produced from WT and 16p11dup male mice in apoptosis and necrosis assays. Apopxin (green) and 7-AAD (red) are shown. Scale bar, 50 μm. f Immunohistochemistry with antibody against phalloidin (green) of primary microglia cultures produced from WT and 16p11dup male mice. Scale bar, 25 μm. g Apoptosis assay of primary microglia cultures produced from genetic deletion of Cnr1 (Cnr1 KO) and genetic deletion of Cnr2 (Cnr2 KO) male mice. Quantification of signal intensity (arbitrary units: a.u.) of apopxin (n = 12 fields in 3 mice per condition). h Necrosis assay of primary microglia cultures produced from Cnr1 KO and Cnr2 KO male mice. Quantification of signal intensity (arbitrary units: a.u.) of 7-AAD (n = 12 fields in 3 mice per condition). i Quantification of cellular process area of microglia cultures produced from Cnr1 KO and Cnr2 KO male mice. (n = 12 fields in 3 mice per condition). j Quantification of cellular process number of microglia cultures of Cnr1 KO and Cnr2 KO male mice (n = 12 fields in 3 mice per condition). k Representative images of microglia cell cultures produced from Cnr1 KO and Cnr2 KO male mice in apoptosis and necrosis assays. Apopxin (green) and 7-AAD (red) are shown. Scale bar, 100 μm. l Immunohistochemistry with antibody against phalloidin (green) of primary microglia cultures of Cnr1 KO and Cnr2 KO male mice. Scale bar, 25 μm. m Representative images of immunohistochemistry of Iba1 (green) and Casp3-p17 (red) (top left) as well as TUNEL signals (red) and DAPI (blue) (bottom left) in the mPFC at P51. Scale bar, 50 μm. Quantification of signal intensity (arbitrary units: a.u.) of Casp3-p17 and TUNEL (right) (n = 6 mice per group). ***p < 0.001, **p < 0.01, *p < 0.05 (p values are (a) all: p < 0.0001, (c) all: p < 0.0001, (d) WT-vehicle (Veh) versus WT-THC: p < 0.0001, WT-THC versus 16p11dup-THC: p = 0.0410, 16p11dup-Veh versus 16p11dup-THC: p < 0.0001, (m) (Left) WT-Veh versus WT-THC: p = 0.0230, WT-Veh versus 16p11dup-Veh: p = 0.0471, WT-THC versus 16p11dup-THC: p = 0.0249, 16p11dup-Veh versus 16p11dup-THC: p = 0.0119, (Right) WT-Veh versus WT-THC: p < 0.0001, WT-Veh versus 16p11dup-Veh: p = 0.0376, WT-THC versus 16p11dup-THC: p < 0.0001, 16p11dup-Veh versus 16p11dup-THC: p < 0.0001), determined by two-way ANOVA with post hoc Tukey test. ***p < 0.001 (p values are (g) p < 0.0001, (i) p < 0.0001, (j) p < 0.0001), determined by unpaired two-tailed Student’s t test. Each symbol represents one field (a–d, g–j) and one animal (m). Data are presented as the mean ± s.e.m.