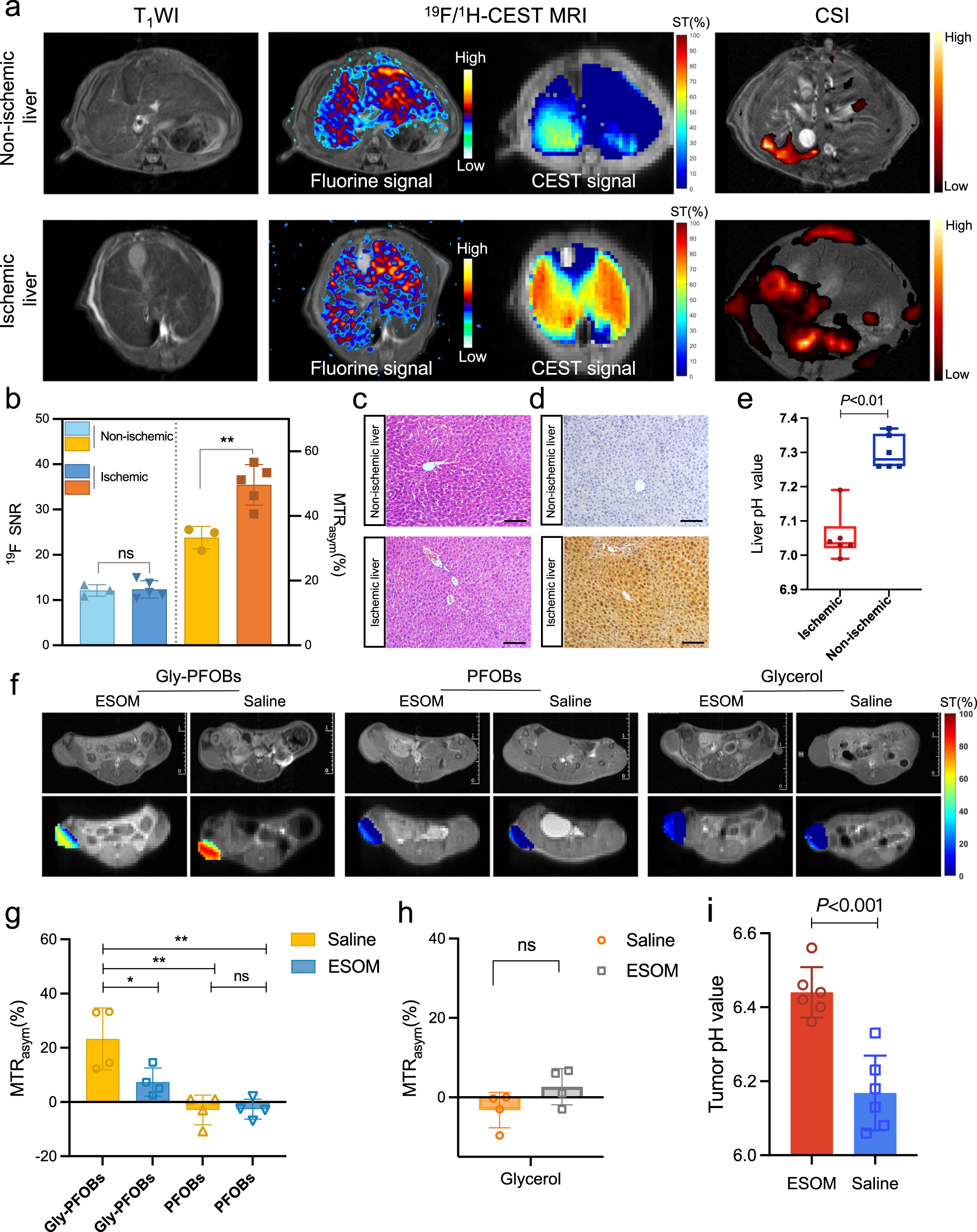
Fig. 4: Detection of in vivo pH changes.

a Representative T1WI, 19F/1H-CEST MRI, and CSI results following Gly-PFOBs injection. b Statistical results of 19F/1H-CEST MR signal intensities. **P < 0.01(P = 0.0067), n. s., no significance. Two-tailed, unpaired t test. Data are presented as mean ± SD (n = 5 mice were used for ischemic models; n = 3 mice used for Non-ischemic models as control). c H&E staining of the non-ischemic and ischemic liver, scale bar: 100 μm. d Pimonidazole hydrochloride immunohistochemical staining of the non-ischemic and ischemic liver, scale bar: 100 μm. e The pH values of the non-ischemic and ischemic liver were measured by pH-sensitive optical microsensor, **P < 0.01(P = 0.0022). Two-tailed Mann–Whitney U test. Data are presented as mean ± SD (n = 6 biologically independent measurements). In the boxplots, the center line, box limits, and whiskers denote the median, upper and lower quartiles, and 1.5 × interquartile range, respectively. f CEST MR images of Gly-PFOBs, PFOBs, and glycerol in monitoring antiacid therapy, and corresponding statistical analyses (g, h), *P < 0.05; **P < 0.01(*P = 0.0353, **P = 0.0011 Gly-PFOBs-saline vs. PFOBs-saline, **P = 0.0012 Gly-PFOBs-Saline vs. PFOBs-ESOM), One-way ANOVA, Tukey’s multiple comparison test; n.s. indicates no statistical significance (P > 0.05, P = 0.1136). Two-tailed, unpaired t test. Data are presented as mean ± SD (n = 4 mice). i pH determination in the TME of NCI-H460 subcutaneous tumor-bearing mice treated with ESOM or saline, ***P < 0.001(P = 0.0003). Data are presented as mean ± SD (n = 6 biologically independent measurements). CSI chemical shift imaging, SNR signal-to-noise ratio. Source data are provided as a Source data file.