Fig. 3: The structure of NSS affects U2 snRNA biogenesis.
From: The SMN complex drives structural changes in human snRNAs to enable snRNP assembly

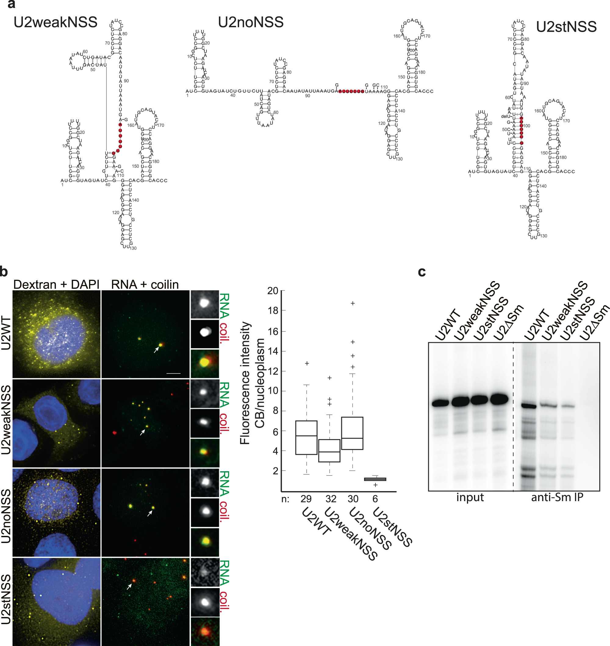
a Two mutants with weakened NSS and one mutant with enhanced base-pairing of the Sm site were designed, and the predicted impact of mutations on the structure of U2 snRNA is shown. b U2 snRNAs were transcribed in vitro and microinjected into the cytoplasm of HeLa cells. Cajal bodies were visualized by coilin immunostaining, and localization of snRNAs in Cajal bodies was monitored. Left panel: yellow—TRITC-dextran-70kD used as a marker of injection; blue—DAPI. Right panel: red—coilin, green—snRNA. Cajal bodies marked by arrows were enlarged 3 times and shown in insets. Scale bar represents 5 μm. Fluorescence intensities of injected snRNAs in Cajal bodies were normalized to the signal in the nucleoplasm and are shown in the box plot. n—number of cells assayed. On each box blot, the central mark indicates the median, and the bottom and top edges of the box indicate the 25th and 75th percentiles, respectively. The whiskers extend to the most extreme data points not considered outliers, and the outliers are plotted individually using the ‘+’ symbol. c SMN-assisted assembly of Sm proteins on individual U2 snRNA mutants. Radioactively labeled in vitro transcribed snRNAs were incubated with purified SMN complexes. Interaction of snRNAs with Sm proteins was monitored by anti-Sm immunoprecipitation followed by autoradiography of co-precipitated snRNAs.