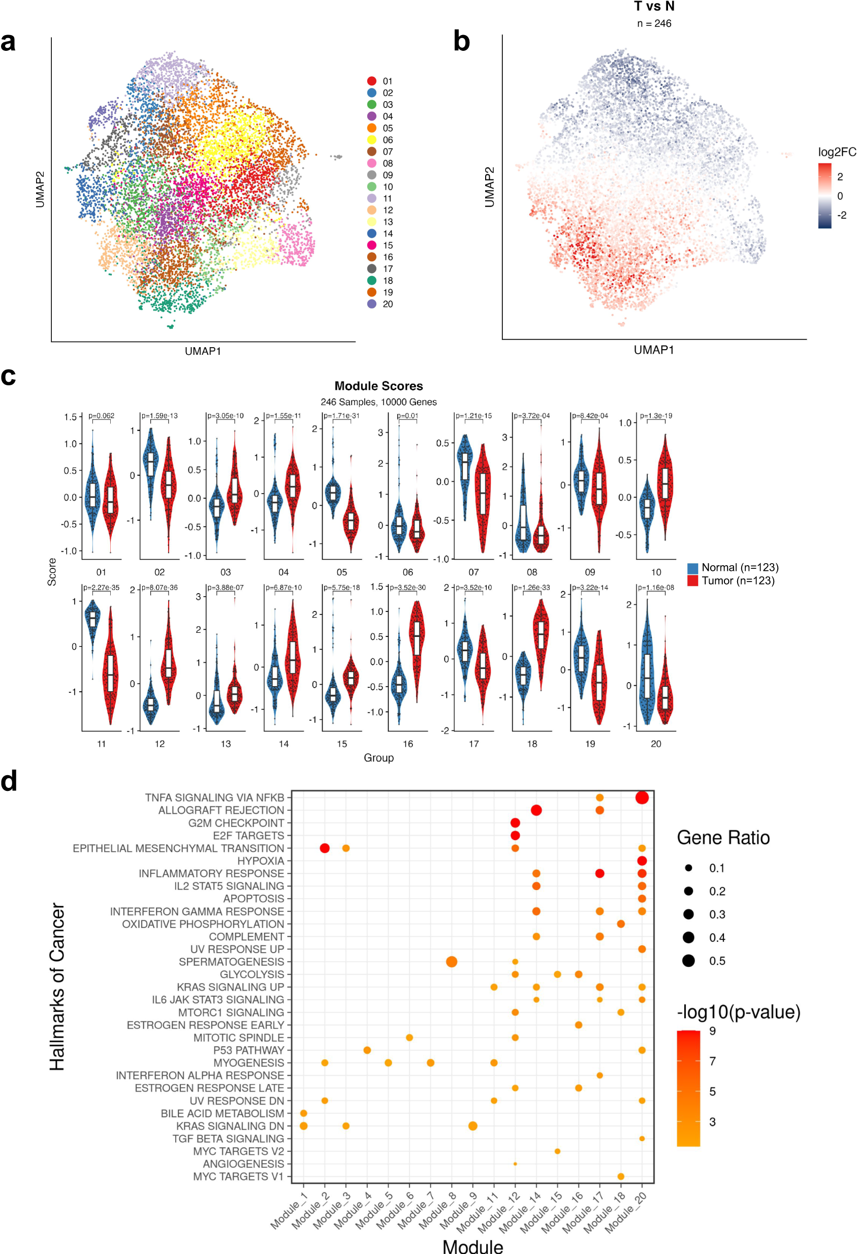
Fig. 3: Gene co-expression modules in tumor and tumor-adjacent normal tissue.
From: Inflammation in the tumor-adjacent lung as a predictor of clinical outcome in lung adenocarcinoma

a UMAP representation of 20 gene co-expression modules—each point on the map corresponds to a gene. b UMAP representation annotated by log-fold change tumor vs TAN for each genes on the map. c Boxplots comparing modules scores in tumor and TAN samples in each module. Boxplots show medians (horizontal line in each box), interquartile ranges (boxes), 1.5 interquartile (whiskers) and each point represents a patient. The p-values are calculated using two-sided Wilcoxon rank sum test. d Dot plot of enriched hallmarks across modules (module 10, 13, and 19 have no highly significant associations). The p-values are calculated using Fisher’s exact test (one-tailed) and they are adjusted using False Discovery Rate (FDR).