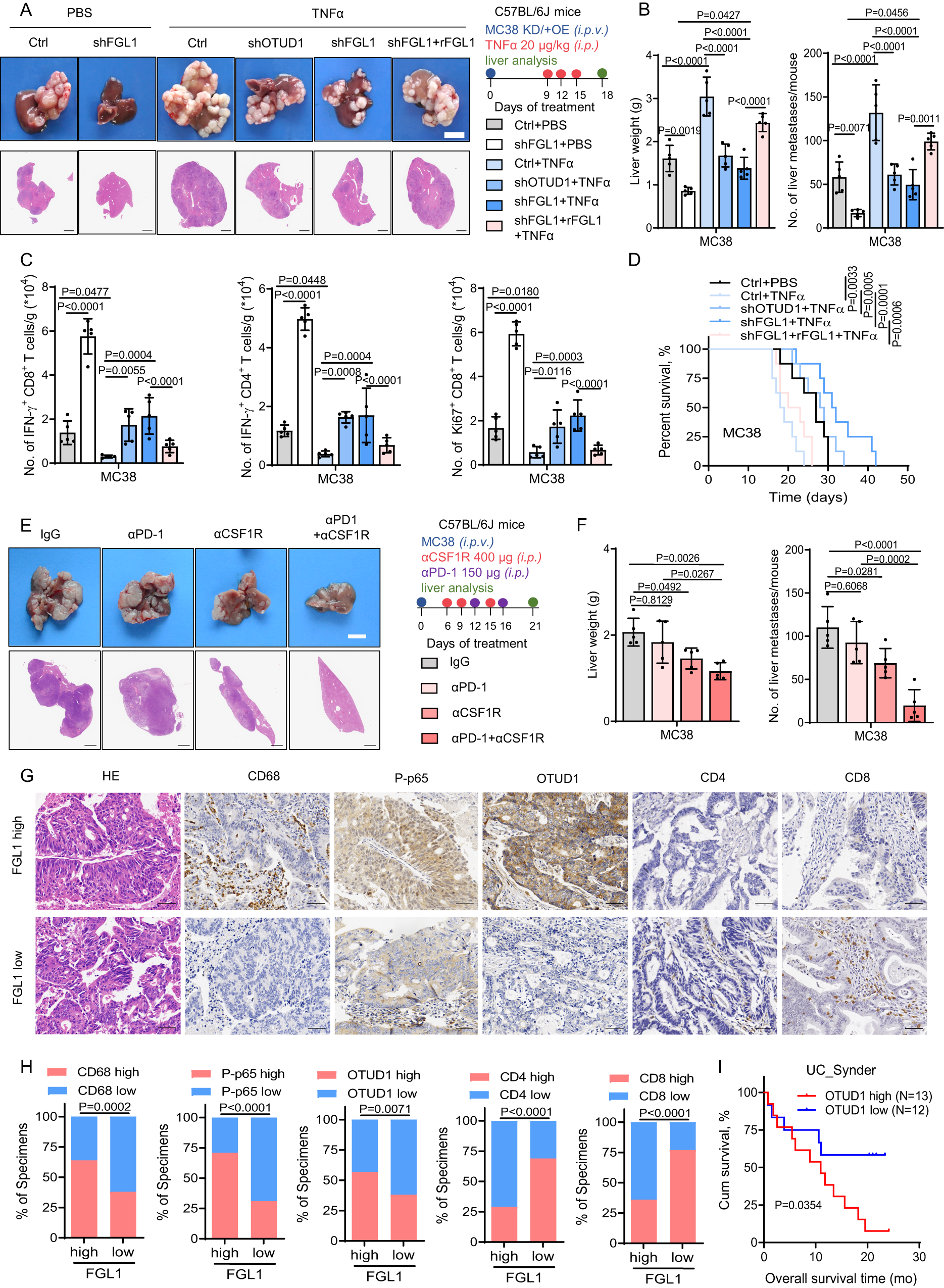
Fig. 6: The TAM/TNFα-OTUD1-FGL1 axis promotes immune escape and progression of CRLM.

A Representative H&E staining of metastatic livers from C57BL/6 J mice intraportally implanted with the control (Ctrl), OTUD1 knockdown, FGL1 knockdown or FGL1 knockdown with overexpression of short hairpin RNA (RNA)-resistant FGL1 (rFGL1) MC38 cells followed by TNFα treatment. Scale bar for bright-field images, 1 cm; scale bar for H&E images, 2.5 mm. Right panel, experimental strategies. B Quantification of liver weight and the number of liver metastases of the indicated groups of mice (n = 5 mice per group). C Flow cytometric analysis of the number of IFN-γ+ CD8+, IFN-γ+ CD4+ and Ki67+ CD8+ T cells in liver metastases of indicated groups of mice (n = 5 mice per group). D Survival curve analysis of mice in indicated groups (Mean survival times of Ctrl+PBS, Ctrl+TNFα, shOTUD1+TNFα, shFGL1+TNFα and shFGL1 + rFGL1+TNFα mice were 25.8, 19.1, 27.6, 32.5 and 21.5 days, respectively) (n = 8 mice per group). E Representative H&E staining of metastatic livers from C57BL/6 J mice intraportally injected with MC38 cells followed by treatment with the control (IgG), anti-CSF1R and/or anti-PD-1 monoclonal antibodies. Scale bar for bright-field images, 1 cm; scale bar for H&E images, 2.5 mm. Right panel, experimental strategies. F Quantification of liver weight and the number of liver metastases of indicated groups of mice (n = 5 mice per group). G Representative H&E and IHC staining of the indicated markers in CRC metastatic liver tissues from patients with high (N = 14) or low (N = 13) plasma FGL1 levels detected in Fig. 2 (C) (N = 27). Scale bar, 50 μm. H Percentage of specimens with high or low CD68, P-p65, OTUD1, CD4, and CD8 expression in the low or high plasma FGL1 groups. I OTUD1 expression is inversely correlated with overall survival in patients treated with anti-PD-L1 in the study by Snyder and colleagues on urothelial cancer (UC_Synder, N = 25). The data in (B, C, F) are presented as the mean ± SD. The data in (D, I) were determined by Kaplan‒Meier analysis with the log-rank test. The data in (H) were determined by the two-sided chi-square test. P values were determined by one-way ANOVA (B, C, F).