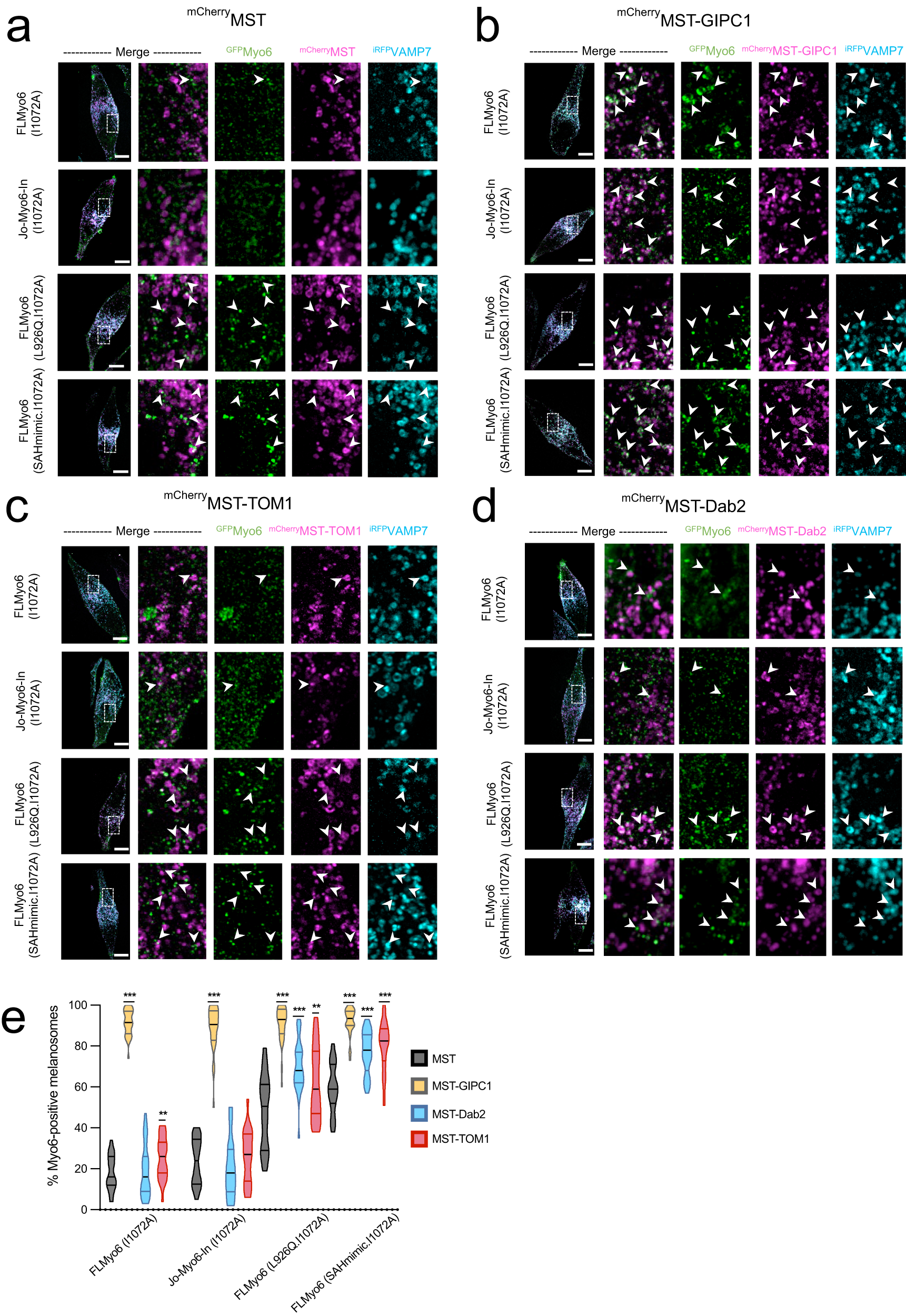
Fig. 4: GIPC1 recruits Myo6 to melanosomes independently of Myo6 closure; Dab2 and TOM1 can only recruit Myo6 after the motor has been primed open.
From: How myosin VI traps its off-state, is activated and dimerizes

a Representative fixed MNT-1 cells co-expressing different GFPMyo6 (I1072A), mCherryMST and iRFPVAMP7 constructs. b Representative fixed MNT-1 cells co-expressing different GFPMyo6 (I1072A) constructs with mCherryMST-GIPC1 and iRFPVAMP7. c Representative fixed MNT-1 cells co-expressing different GFPMyo6 (I1072A) constructs with mCherryMST-TOM1 and iRFPVAMP7. d Representative fixed MNT-1 cells co-expressing different GFPMyo6 (I1072A) constructs with mCherryMST-Dab2 and iRFPVAMP7. (a–d) Green: Myo6 GFP; Cyan: irRFPVAMP7; Magenta: mCherryMST partner. From left to right: entire cell, 3 channels merged; 8x zoom on boxed region: GFPMyo6 / mCherryMST-partners merged, then individual channels. Scale bars: 10 µm. Arrowheads: recruitment of Myo6 on melanosomes. e Myo6-positive melanosomes quantification of different GFPMyo6 mutants when different mcherryMST tagged partners are expressed (n = 3, total cell number~30). Myo6-positive melanosomes are expressed in percentage and normalized to the total number of VAMP7-positive melanosomes. Cells were fixed 48 h post-transfection then imaged and processed for quantification. Data are presented as the mean ± SEM. Significant stars: ***, p < 0.001; **, p < 0.01; *, p < 0.05; n.s., not significant (two-sided unpaired t-test with Welch’s correction), for each GFPMyo6 construct, significance of experiments with partners compared to the control without partner (in black on the graph). P-values are the following: FLMyo6 (I1072A)/GIPC1: p < 0.0001, FLMyo6 (I1072A)/Dab2: p = 0.698, FLMyo6 (I1072A)/TOM1: p = 0.0071, Jo-Myo6-In (I1072A)/GIPC1: p < 0.0001, Jo-Myo6-In (I1072A)/Dab2: p = 0.344, Jo-Myo6-In (I1072A) /TOM1: p = 0.5005, FLMyo6 (SAHmimic.I1072A)/GIPC1, TOM1 or Dab2: p < 0.0001, FLMyo6 (L926Q.I1072A)/GIPC1 or Dab2: p < 0.0001, FLMyo6 (L926Q.I1072A)/TOM1: p = 0.003. Source data are provided as a Source Data file.