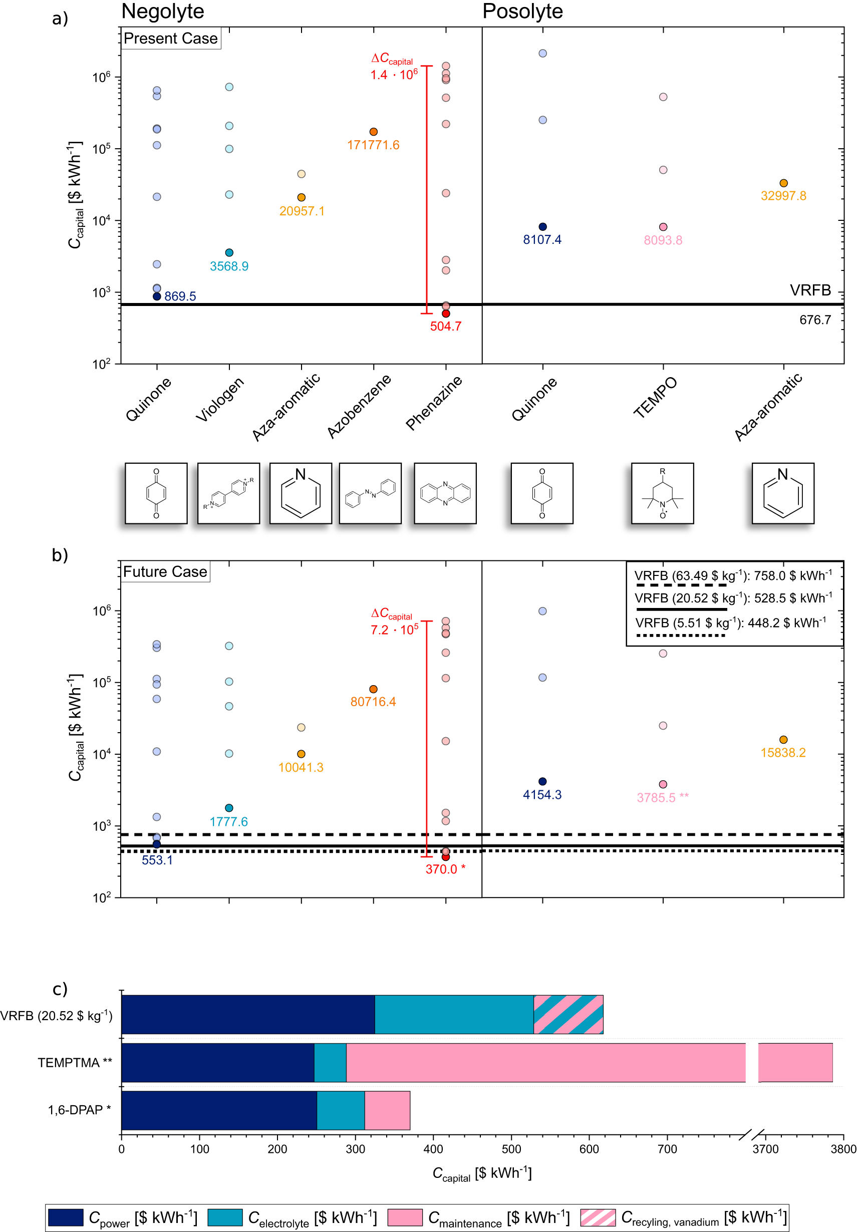
Fig. 1: Main result of the calculations performed with the RFB cost model assuming the working point WP1 (0.1 W cm−2 specific power).
From: Benchmarking organic active materials for aqueous redox flow batteries in terms of lifetime and cost

a Data points representing the outcome of calculations assuming the Present Case conditions. b Points depicted show data obtained by applying assumptions for the Future Case scenario. Negolytes and posolytes are considered full cells with a predefined standard half-cell as counter electrode. A distinction is made between the two scenarios discussed above, Present Case and Future Case, as well as between different classes of molecules and half-cell sides, i.e., for the posolyte and the negolyte. Minimum capital cost per active material group is depicted in darker color. c Bar plot that shows the total cost broken down into the three main contributions for the most economical active materials per group (negolyte, posolyte, and VRFB) based on the Future Case results. The dashed field in the VRFB electrolyte cost contribution marks the recycling value of vanadium assumed for the Future Case scenario. (All data points are listed in Tables S10, S11, source data are provided as a Source Data file).