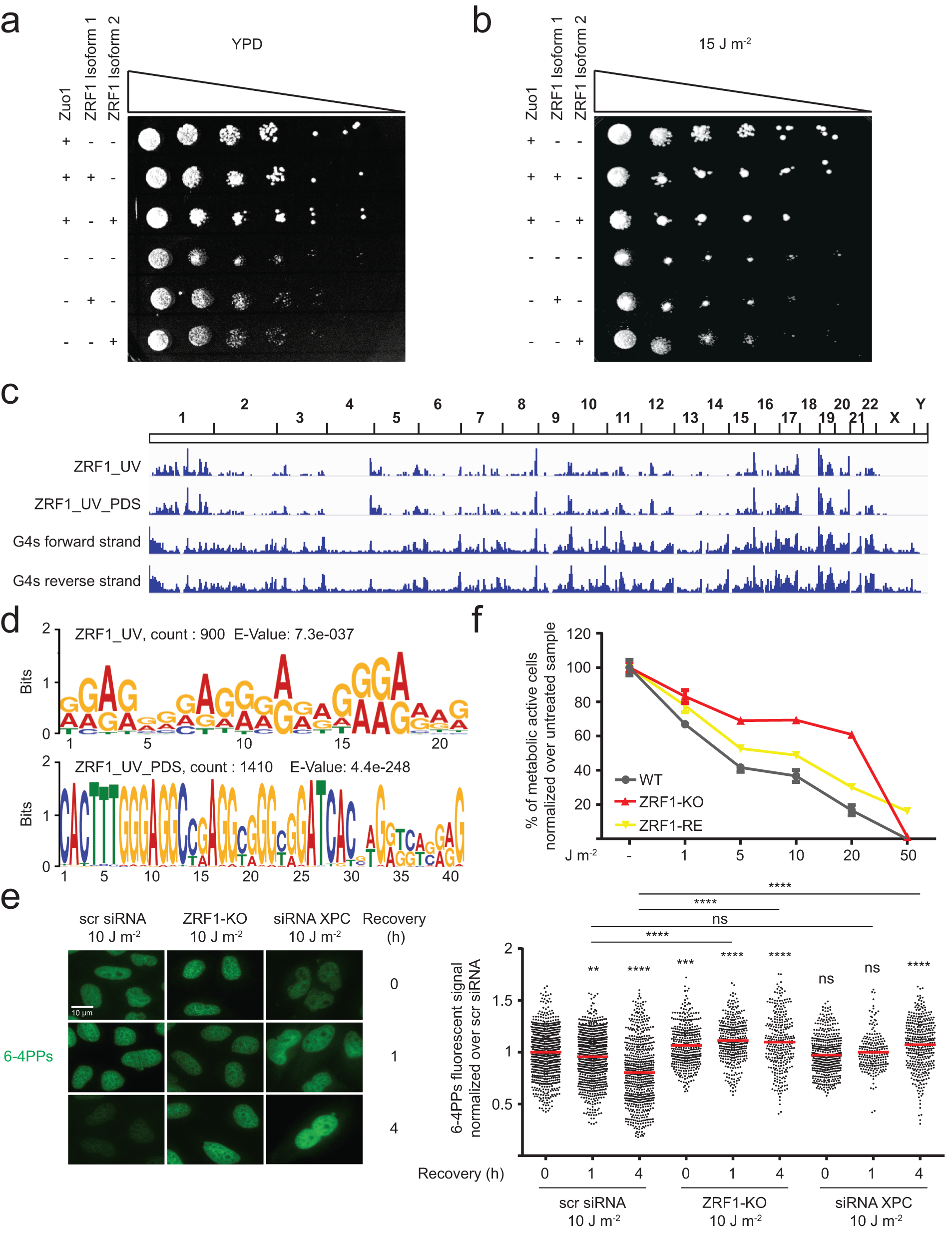
Fig. 3: ZRF1 activity is evolutionary conserved but with an opposite phenotype compared to the yeast orthologue ZUO1.
From: UV-induced G4 DNA structures recruit ZRF1 which prevents UV-induced senescence

a, b A 1:5 serial dilution of yeast cells was spotted on YPD media and irradiated with 15 J m−2 UV light. Growth changes of n = 3 biologically independent experiments were monitored by colonies formation. c IGV Genome Browser screenshot. Upper lanes: Genome-wide ZRF1 binding sites in HeLa cells pre-treated/untreated 48 h with 2 µM of PDS and treated/untreated with 10 J m−2 UV light; bottom lanes: G4 regions obtained from forward and reverse strand by Polymerase Stop Assay14. d Motif discovery using MEME for ZRF1 binding sites in HeLa cells irradiated with 10 J m−2 UV light (top panel) and pre-treated 48 h with 2 µM of PDS and irradiated with 10 J m−2 UV light (bottom panel). The motifs reveal the presence of possible G4 motifs (representation and e-value are reported in the figure). e Left, IF staining of WT and ZRF1-KO treated with 10 J m−2 UV light and recovered in DMEM/10% FBS for 0–4 h. The cells were stained with an anti-6-4pps antibody (green), and DAPI (blue). Scale bar: 10 μm. Right, quantification of 6–4pps signal in the nucleus of the cells. Graph show fluorescence intensity (FI) levels normalized over WT treated cells of n = 3 biological independent experiments ± SEM. Horizontal red line represents the mean value. Significance was determined using an ordinary one-sided ANOVA multiple comparison using the Geisser-Greenhouse correction. Asterisks indicate statistical significance; in detail, *p < 0.05, **p < 0.01, ***p < 0.001, ****p < 0.0001. Significance compared to untreated-WT cells is indicated by asterisks, connecting lines are used when the significance was compared to other samples. f Vitality assay (MTT) in HeLa WT, ZRF1-KO and ZRF1-KO cells with constitutive ZRF1 exogenous protein expression (ZRF1-RE). Cells were irradiated with different amounts of UV light. The graph show means of n = 3 biological independent experiments ± SEM.