Fig. 2: The initiating autoreactive clone does not need to enter GCs to break tolerance.
From: Antigen presentation by B cells enables epitope spreading across an MHC barrier

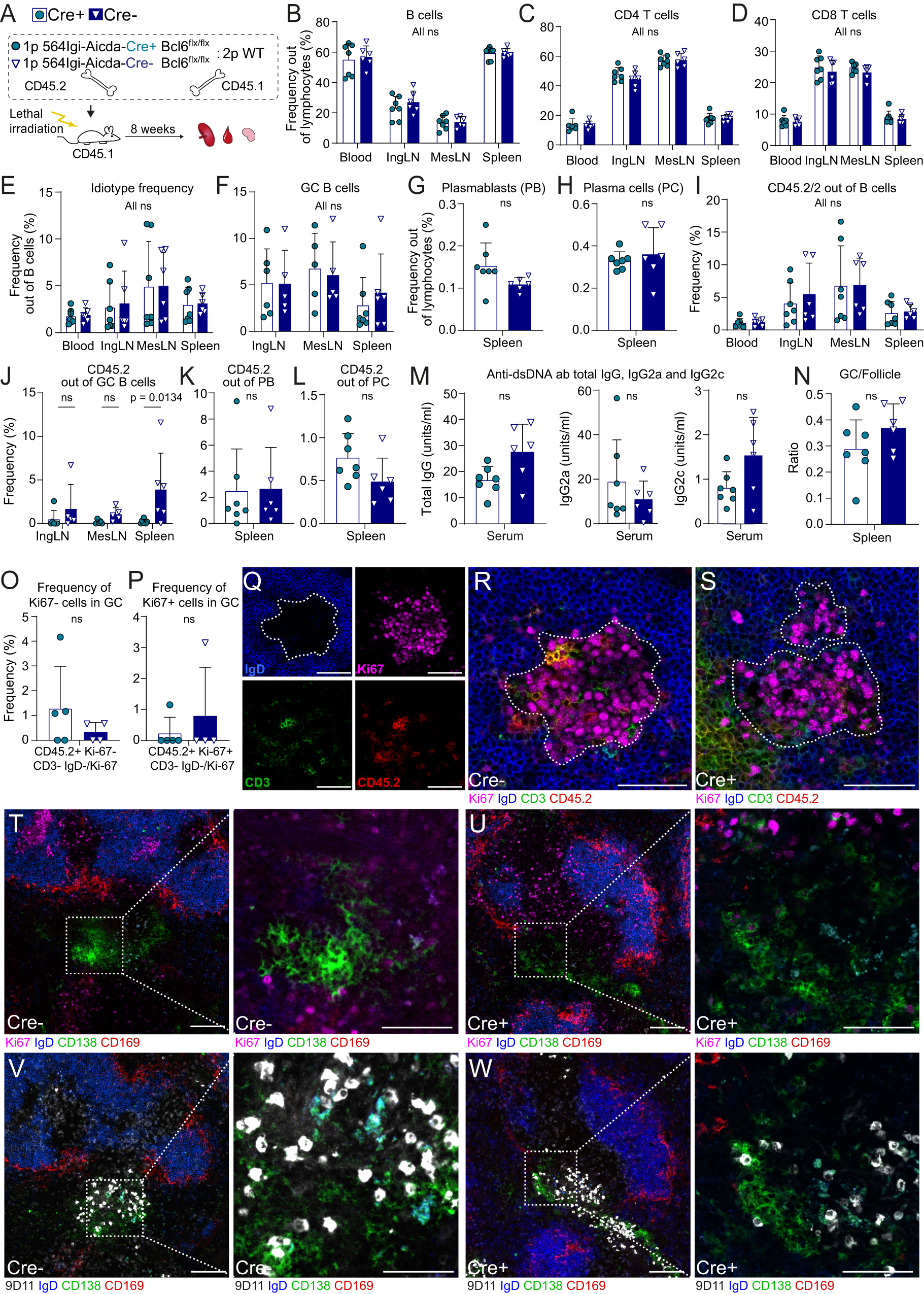
A Experimental setup. 1p = 1 part, 2p = 2 parts. Frequencies of B cells B, CD4 C, CD8 D T cells, and idiotype B cells E in blood, spleen, inguinal and mesenteric lymph nodes (IngLN and MesLN, respectively) of Aicda-Cre+ and Aicda-Cre- Bcl6flx/flx 564Igi mixed chimeras. Frequencies of GC B cells F, plasmablasts G, and plasma cells H in secondary lymphoid tissues. Frequencies of CD45.2/2 out of B cells I, GC B cells J, plasmablasts K, and plasma cells L. Total IgG (left), IgG2a (middle) and IgG2c (right) anti-dsDNA antibodies in sera M. N Frequency of GCs per follicle. Frequency of CD45.2+CD3-Ki67- O versus CD45.2+CD3-Ki67+ P GC B cells within the GCs (as determined by IgD border). Representative micrograph showing splenic GC of Cre- chimera in split channel Q and 4-channel overlay R. Broken white line indicates GC border, based on IgD exclusion zone (top left corner). S Representative micrograph showing splenic GC of Cre+ chimera in 4-channel overlay. T, V Representative micrographs showing splenic bridging channel in two serial sections of Cre- chimera (left) with higher magnification views of the region of interest indicated by the white boxes (right). U, W Representative micrographs showing splenic bridging channel in two serial sections of Cre+ chimera (left) with higher magnification views of the region of interest indicated by the white boxes (right). Data in B–N represent two experiments with total n = 7 (Cre + ) and 6 (Cre-) mice, O–S represent one experiment with n = 5 (Cre + ) and 4 (Cre-) mice, micrographs in T–W represent two mice in each group. Bars and error bars signify mean ± SD in all panels. Two-way ANOVA with Šidák’s post-test was used for statistical comparisons in B–F and I–J, and unpaired, two-tailed t-test with Welch’s correction in G, H, and K–P. ns = p > 0.05. For micrographs, color intensities were adjusted uniformly for visual clarity. Scale bars are 50 µm in Q–S and righthand panels in T–W, and 100 µm in lefthand panels of T–W.