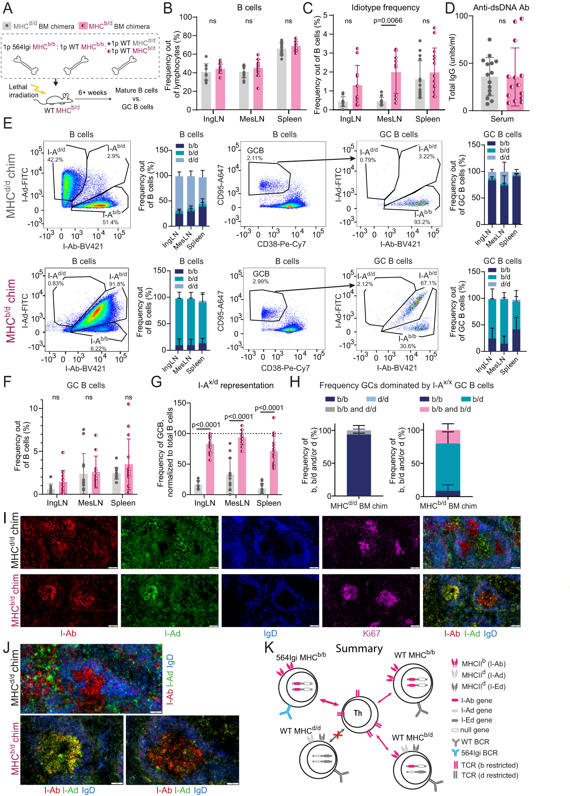
Fig. 4: The first autoreactive clone can only break tolerance within an MHC congenic compartment.
From: Antigen presentation by B cells enables epitope spreading across an MHC barrier

A Experimental setup. 1p = 1 part. Frequencies of B cells B and idiotype positive B cells C 6–8 weeks post reconstitution, in inguinal and mesenteric lymph nodes (IngLN and MesLN), and spleen. D Levels of anti-dsDNA in serum 7–16 weeks post reconstitution. E For MHCd/d (top) and MHCb/d (bottom) chimeras, representative bivariate plots with gating for I-Ab/b, I-Ad/d and I-Ab/d positive cells within the total B-cell population (left); a summary graph of these data (second from left); a representative bivariate plot showing gating for the germinal center (GC) B-cell population (middle), and I-Ab/b, I-Ad/d and I-Ab/d gates within the GC B-cell population (second from right); followed by a summary graph of these data (right). F Frequencies of GC B cells across IngLN, MesLN and spleen. G Representation of I-Ad/d and I-Ab/d cells within GCs relative to representation in mature B-cell compartment, in direct competition with I-Ab/b cells in MHCd/d and MHCb/d chimeras, respectively. Dashed line indicates 1:1 representation. H Frequency of individual GCs dominated by I-Ab/b, I-Ad/d cells or both in MHCd/d chimeras (left), or dominated by I-Ab/b, I-Ab/d or both in MHCb/d chimeras (right). Quantification of 14-53 GCs/mouse in 10 (MHCd/d) and 3 (MHCb/d) chimeras respectively, for a total of 487 GCs in spleen. I Representative single-channel images and overlay of I-Ab, I-Ad, and IgD (right) of GCs in spleen of an MHCd/d (top) and an MHCb/d chimera (bottom). J Zoomed-in representative images of splenic GCs of an MHCd/d (top) and an MHCb/d chimera (bottom). Overlays colored as in I. K Schematic interpretation of data. Panels B–G represent data from n = 15 (MHCd/d) and 14 (MHCb/d) chimeras. Bars and error bars represent mean ± SD. Statistical comparison using two-way ANOVA with Šidák’s post-test in B, C, F, and G, and unpaired, two-tailed t-test with Welch’s correction in D. ns = p > 0.05. Images in I–J are crop-outs of tile scans of spleen sections. Color intensities were adjusted uniformly for visual clarity. Scale bar represents 100 µm I and 50 µm J.