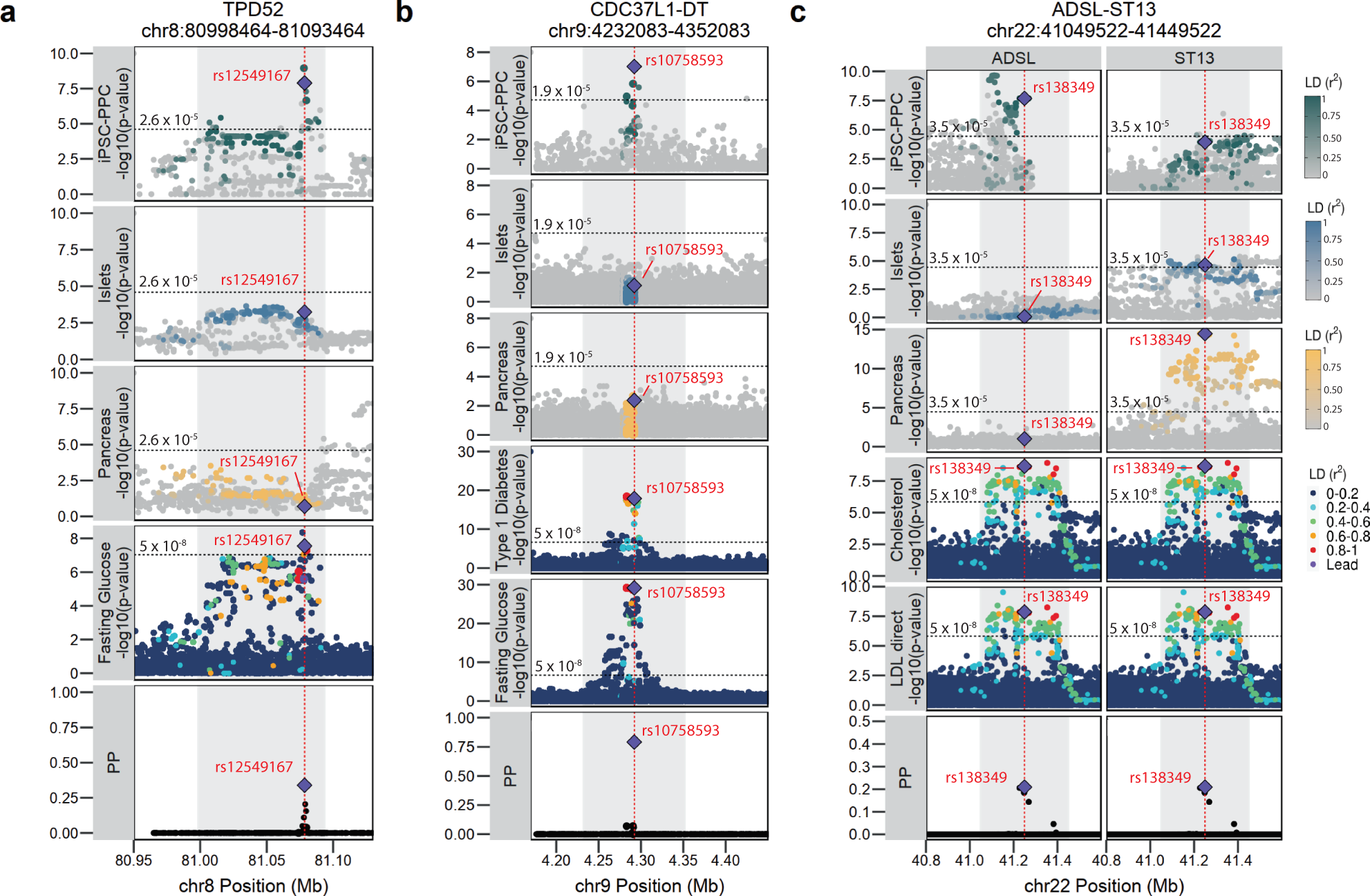
Fig. 6: Pancreatic GWAS associations with fetal-specific and adult-shared gene Expression.

a The TPD52 locus is associated with fasting glucose levels and colocalized with a fetal-like iPSC-PPC-unique singleton egQTL with the predicted causal variant identified as rs12549167 (chr8:81078464:C > T, PP = 33.9%). b The CDC37L1-DT locus is associated with fasting glucose and type 1 diabetes and colocalized with an iPSC-PPC-unique singleton egQTL with the predicted causal variant identified as rs10758593 (chr9:4292083:G > A, PP = 79.2%). c Cholesterol and LDL direct GWAS loci colocalize with a fetal-adult egQTL module where the variants are strongly associated with ADSL expression in iPSC-PPC and ST13 expression in the adult whole pancreas (also weakly associated with ST13 expression in the adult islets). The predicted causal variant was identified as rs138349 (chr22:41249522:A > G, PP = 21.9%). For plotting purposes, we assigned a single p-value for gene-level significance based on Bonferroni-correction (0.05 divided by the number of independent variants tested in fetal-like iPSC-PPC; horizontal line). We note that this p-value does not reflect the thresholds used to define a significant eQTL in the original adult studies10,11. Therefore, while the ST13 eQTL in adult islets in panel c is below the horizontal line, it had an FDR < 1% in the original study11. In each panel, the X-axis represents variant positions while the Y-axis either shows the −log10(eQTL p-value) for the associations between the genotype of the tested variants and gene expression or the −log10(GWAS p-value) for the associations between the tested variants and the GWAS trait. For GWAS significance, we used −log10(5 × 10−8). Red vertical lines indicate the positions of the lead candidate causal variants underlying the colocalization based on maximum PP. For loci that colocalized with multiple GWAS traits, we used the credible set that yielded the smallest number of variants to plot the “PP” fine-mapping panel.