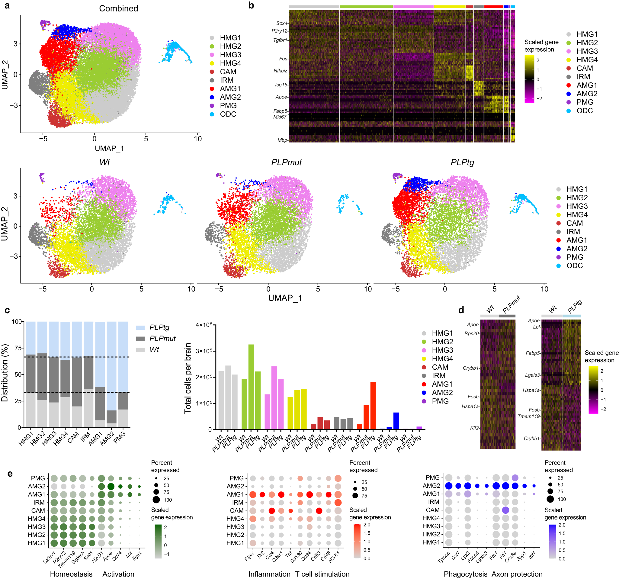
Fig. 3: scRNA-seq reveals heterogeneous neural-immune interactions in mice with distinct myelin defects.

a UMAP visualization of CD45−O1+ mature oligodendrocytes and CD45lowSiglec-H+ microglia freshly sorted from adult (10-month-old) Wt, PLPmut, and PLPtg (n = 3 mice per group) mouse brains and analyzed by scRNA-seq. Combined (top, 26,308 cells) and separate (bottom) visualization of cells from Wt (9,484 cells), PLPmut (8,405 cells), and PLPtg (8,419 cells) brains are displayed. b Heatmap of top 10 cluster-specific genes. The colour scale is based on a z-score distribution from −2 (purple) to 2 (yellow). c Contribution of the samples to each microglia cluster is displayed in percent (left) and absolute numbers extrapolated to total cells per brain (right). AMG1 is enriched in both myelin mutants and AMG2 mostly in PLPtg mice. d Heatmaps of top 30 differentially expressed genes comparing microglia isolated from Wt and PLPmut (left) or Wt and PLPtg (right) brains across all clusters as identified in panel (a). e Dot plot expression visualization of selected genes implicated in microglial homeostasis and activation (left), inflammation and T cell stimulation (middle), or phagocytosis and axon protection (right) for microglia clusters as annotated in panel a. The color scales are based on z-score distributions from −1 (lightgrey) to 2 (green) or 0 (lightgrey) to 2 (red, blue). HMG, homeostatic microglia; CAM, capillary-associated microglia; IRM, interferon-responsive microglia; AMG, activated microglia; PMG, proliferating microglia; ODC, oligodendrocytes. Complete lists of cluster-specific markers and differentially expressed genes can be found in Supplementary Data 1.