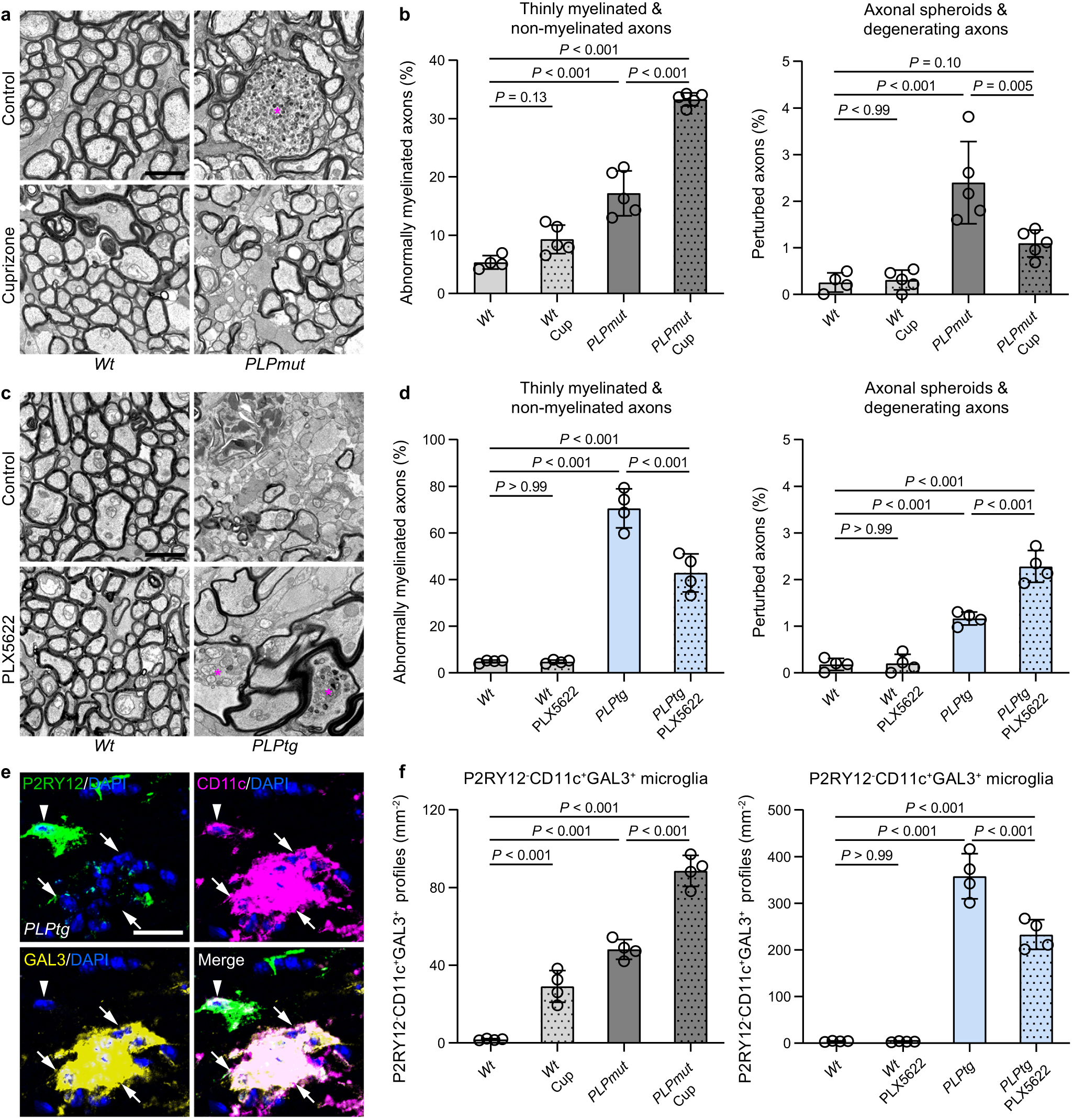
Fig. 5: Modulating microglia-mediated removal of perturbed myelin inversely affects axonal damage.

a Representative electron micrographs of optic nerve cross-sections from control (top) or cuprizone treated (bottom) Wt (left) and PLPmut (right) mice. The asterisk indicates an axonal spheroid. Scale bar, 2 μm. b Electron microscopy-based quantification of thinly myelinated (g-ratio ≥ 0.85) and non-myelinated axons (left) or axonal spheroids and degenerating axons (right) in Wt and PLPmut mice (n = 5 mice per group) after control or cuprizone (Cup) diet (each circle represents the mean value of one mouse, n = 4,5,5,5 mice per group, one-way ANOVA with Tukey’s multiple comparisons test, Left: F (3, 15) = 117.5, P < 0.001, Right: F (3, 15) = 19.13, P < 0.001). c Representative electron micrographs of optic nerve cross-sections from control (top) or PLX5622 treated (bottom) Wt (left) and PLPtg (right) mice. The asterisks indicate axonal spheroids. Scale bar, 2 μm. d Electron microscopy-based quantification of thinly myelinated (g-ratio ≥ 0.85) and non-myelinated axons (left) or axonal spheroids and degenerating axons (right) in Wt and PLPtg mice (n = 4 mice per group) after control or PLX5622 diet (n = 4 mice per group, one-way ANOVA with Tukey’s multiple comparisons test, Left: F (3, 12) = 118.8, P < 0.001, Right: F (3, 12) = 82.59, P < 0.001). e Representative immunofluorescence detection of P2RY12, CD11c, and GAL3 reactivity of microglia in optic nerves. Arrowheads indicate P2RY12+CD11c+GAL3- microglia (AMG1) and arrows indicate P2RY12-CD11c+GAL3+ microglia (AMG2). Scale bar, 20 μm. f Quantification of P2RY12-CD11c+GAL3+ microglia in the optic nerves of Wt and PLPmut mice after control or cuprizone (Cup) diet (left) and Wt and PLPtg mice after control or PLX5622 diet (right). AMG2 accumulate in PLPmut mice after cuprizone diet and is reduced in number after PLX5622 diet in PLPtg mice (n = 4 mice per group, one-way ANOVA with Tukey’s multiple comparisons test, Left: F (3, 12) = 127.4, P < 0.001, Right: F (3, 12) = 194.9, P < 0.001). Data are presented as the mean ± s.d.