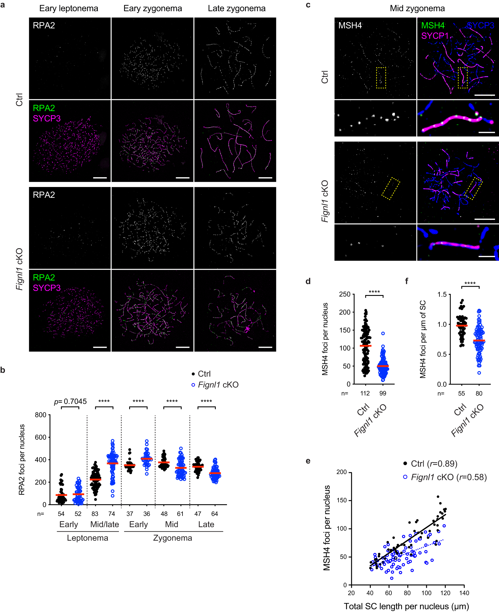
Fig. 2: Deregulated meiotic recombination in Fignl1 cKO spermatocytes.

a Representative images of spermatocyte-chromosome spreads immunostained for RPA2 (white in the top panels and green in the bottom panels) and SYCP3 (magenta) at indicated meiotic prophase I stages in Ctrl and Fignl1 cKO. b Quantification of RPA2 focus numbers at different meiotic prophase I stages in Ctrl (black circles) and Fignl1 cKO (blue open circles). The red bars are means. c Representative images of spermatocyte-chromosome spreads immunostained for MSH4 (white in the left panels and green in the right panels), SYCP1 (magenta) and SYCP3 (blue) at midzygonema in Ctrl and Fignl1 cKO. The bottom panels are magnified images of regions with dotted yellow. d Quantification of MSH4 focus numbers at mid-zygonema in Ctrl (black circles) and Fignl1 cKO (blue open circles). The red bars are means. e The correlation between MSH4 focus number and total SC length at midzygonema in Ctrl (black circles) and Fignl1 cKO (blue open circles). Pearson’s r is shown in parentheses. A black solid line and a blue dashed line indicate linear regression for Ctrl and Fignl1 cKO, respectively. f Quantification of MSH4 focus density on the SCs at midzygonema in Ctrl (black circles) and Fignl1 cKO (blue open circles). The red bars are means. In (e) and (f), midzygotene nuclei with 40–120 μm of total SC length per nucleus were analyzed. Genotypes of indicated animals are: Ctrl, Fignl1+/+ Stra8-Cre+; Fignl1 cKO, Fignl1flox/Δ Stra8-Cre+. The results of the two-tailed Mann–Whitney U-test are indicated in the graphs: ****p ≤ 0.0001. The total number of cells analyzed is indicated below the graphs. Scale bars in (a) and (c), 10 μm and 2 μm for magnified images in (c). Source data are provided as a Source Data file.