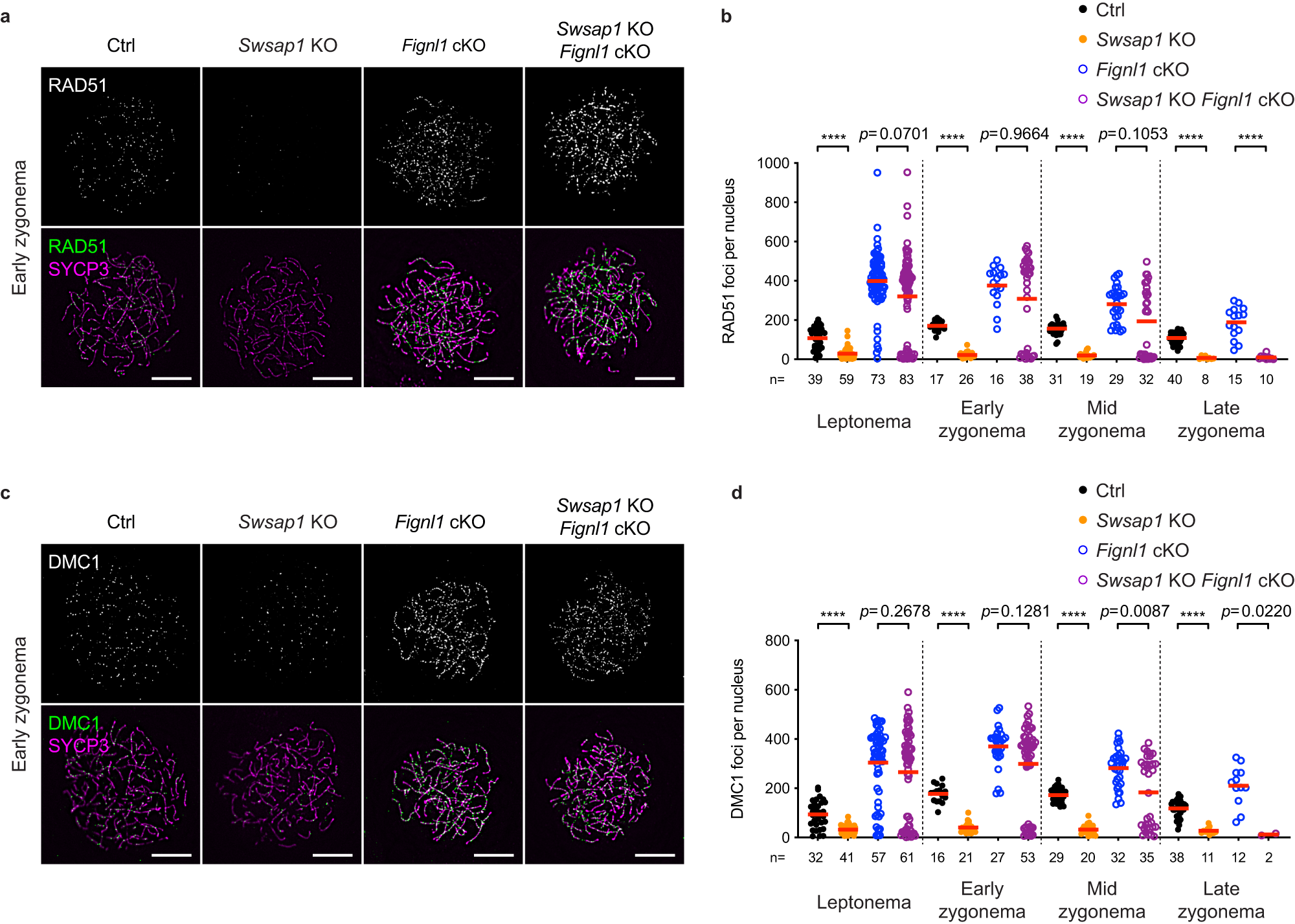
Fig. 7: Fignl1 deficiency rescues defects in RAD51 and DMC1 assembly caused by Swsap1 deficiency.

a Representative images of spermatocyte-chromosome spreads immunostained for RAD51 (white in the top panels and green in the bottom panels) and SYCP3 (magenta) at early zygonema in Ctrl, Swsap1 KO, Fignl1 cKO and Swsap1 KO Fignl1 cKO. b Quantification of RAD51 focus numbers at different meiotic prophase I stages in Ctrl (black circles), Swsap1 KO (orange circles), Fignl1 cKO (blue open circles), and Swsap1 KO Fignl1 cKO (purple open circles). The red bars are means. c Representative images of spermatocyte-chromosome spreads immunostained for DMC1 (white in the top panels and green in the bottom panels) and SYCP3 (magenta) at early zygonema in Ctrl, Swsap1 KO, Fignl1 cKO, and Swsap1 KO Fignl1 cKO. d Quantification of DMC1 focus numbers at different meiotic prophase I stages in Ctrl (black circles), Swsap1 KO (orange circles), Fignl1 cKO (blue open circles), and Swsap1 KO Fignl1 cKO (purple open circles). The red bars are means. Genotypes of indicated animals are: Swsap1 KO, Swsap1−/− Fignl1flox/Δ; Fignl1 cKO, Fignl1flox/Δ Stra8-Cre+; Swsap1 KO Fignl1 cKO, Swsap1−/− Fignl1flox/Δ Stra8-Cre+. The results of the two-tailed Mann-Whitney U-test are indicated in the graphs: ****p ≤ 0.0001. The total number of cells analyzed is indicated below the graphs. Scale bars in (a) and (c), 10 μm. Source data are provided as a Source Data file.